当前位置:小木虫首页 >> 博后之家

北京大学朱瑞研究员招聘博士后(博士生名额已满)

丹丹啊啊
北京大学2020年博雅博士后项目申请已经开始。物理学院现代光学研究所朱瑞研究员课题组主要开展新能源光电材料及器件的研究,现拟招聘博雅、博新博士后若干名。项目每年分为两个批次,2020年申请时间节点如下:第一批申请截止时间:2020年4月15日。第二批申请截止时...
博后之家
  • 5100
  • 102

该选择哪里的博后

rentaro
各位前辈同僚好,个人面临一个学术生涯的选择问题,求建议。我是Top40的海归工科硕博,有但够不上副高层次,现在国内本科母校(一线城市985)找到一类博后的工作,手续办差不多了只差最后签合约,而且已经提前半个月过来工作了。但之前没办手续时我心血来潮给新加坡一位大...
博后之家
  • 900
  • 18

请教大家,博后选择哪里更好?

875860967
本人目前是河南郑州一所高校的讲师,去年北京博士毕业,正好这一年是试用期,最近打算读博后,辞职也不需要违约金。目前的想法是出站后想在北京找工作,那么现在我是就在本单位读博后还是去北京做博后好呢?因为在本地矫正牙齿当中并且买了公寓,在本地方便一些,到时候出站后再去...
博后之家
  • 150
  • 3

河北金融学院2020年更新招聘

pwyqe
河北金融学院2020年更新招聘学校简介学校位于国家历史文化名城、京津冀区域中心城市——保定市,毗邻雄安新区35公里。占地面积1000余亩,学生13000余人,教职工800余人,拥有国务院特殊津贴专家、全国优秀教师、河北省管优秀专家、河北省有突出贡献的中青年专家...
博后之家
  • 800
  • 16

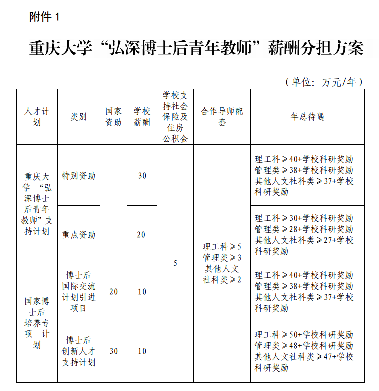
重庆大学彭向和教授课题组招聘弘深青年教师

futao1203
课题组因发展需要,拟招聘2~3名弘深博士后青年教师,主要从事先进结构材料(高熵合金、硬质陶瓷和超高温材料等)的微结构与力学性能及其优化研究,详细如下:一、基本条件:1.政...
博后之家
  • 1300
  • 26

南方科技大学医学院循环肿瘤细胞课题组招收博后

zcm121610
【课题组简介】循环肿瘤细胞(CirculatingTumorCell,CTC)是原发肿瘤通过血液循环实现远程器官转移的主要载体细胞(MetastaticPrecursors),是导致癌症高致死率的最主要的因素。CTC转化医学是近年来融合医学,生物工程和材料的新...
博后之家
  • 600
  • 12

河北农业大学2020招聘

fhguy23
河北农业大学2020招聘根据《河北省事业单位公开招聘工作人员暂行办法》,经省人力资源和社会保障厅批准,河北农业大学2020年面向社会公开选聘工作人员70名。现将有关事宜公告如下:一、招聘单位基本情况河北农业大学创建于1902年(清光绪28年),是我国最早实施高...
博后之家
  • 350
  • 7

南京大学环境学院罗义教授招聘博士后

天空与飞鸟
罗义教授(国家杰青)课题组长期从事环境中抗生素耐药和耐药基因水平转移机理及健康风险研究。因科研工作需要,现招聘博士后2-3名。一、招聘条件:(1)具有分子生物学、生物信息学、环境微生物学等研究背景;(2)具有良好的科技论文撰写能力及较好的英语水平,发表过2篇或...
博后之家
  • 900
  • 18

想在天大或南开做博士后

wenzhang123
本人天津一所学校的教师,感觉科研遇到瓶颈,想突破一下,因此想在天津大学或南开大学再做一站博士后,年龄有点偏大了77年的,不知道是否有老师愿意指导?我的研究方向主要是燃料电池非贵金属阴极催化剂,目前在Angew.Chem.Int.Ed,J.Mater.Chem....
博后之家
  • 300
  • 6

河北农业大学2020招聘公告

fhguy23
河北农业大学2020招聘公告根据《河北省事业单位公开招聘工作人员暂行办法》,经省人力资源和社会保障厅批准,河北农业大学2020年面向社会公开选聘工作人员70名。现将有关事宜公告如下:联系人:付昊陈炜电子邮箱:hbnydxrsc126.com,zhaopinhe...
博后之家
  • 300
  • 6

上海交通大学化学化工学院工业催化聘博士后 (长期有效)

SJTU1988
上海交通大学化学化工学院诚聘核心成员上海交通大学化学化工学院肖文德教授课题组现公开招聘博士后若干名,担任技术负责人、项目(课题)负责人和核心团队成员,欢迎具备工业催化,能源化工,材料化学等学科背景的青年学者加入我们的团队。本课题组是一个团结温馨、朝气蓬勃、富有...
博后之家
  • 550
  • 11

北京大学朱瑞研究员招聘博士后(博士生名额已满)

丹丹啊啊
北京大学2020年博雅博士后项目申请已经开始。物理学院现代光学研究所朱瑞研究员课题组主要开展新能源光电材料及器件的研究,现拟招聘博雅、博新博士后若干名。项目每年分为两个批次,2020年申请时间节点如下:第一批申请截止时间:2020年4月15日。第二批申请截止时...
博后之家
  • 5050
  • 101

湖南大学刘继磊课题组招聘电化学方向博士后

sanbaobaobao
湖南大学刘继磊课题组招聘电化学方向博士后湖南大学刘继磊课题组博士后职位虚位以待,热忱欢迎有志青年加盟,一起奋斗,共创未来!!!课题组主页:'http://grjl.hnu.edu.cn/p/D47F1649C68D79B5A8AF56972A1589A4'【方...
博后之家
  • 150
  • 3

香港中文大学(深圳)诚聘海内外优秀人才

fkbds
香港中文大学(深圳)诚聘海内外优秀人才一、学校简介香港中文大学(深圳)是一所经国家教育部批准,按中外合作办学条例设立,传承香港中文大学的办学理念和学术体系的大学。以创建一所立足中国、面向世界的一流研究型大学为己任,致力于培养具有国际视野、中华传统和社会担当的创...
博后之家
  • 450
  • 9

江苏科技大学2020年招聘

yutityu
江苏科技大学2020年招聘学校简介江苏科技大学是一所以工为主、特色鲜明、具备培养学士、硕士、博士的完整教育体系的普通高等学校,是国家国防科技工业局、原中国船舶工业集团公司、原中国船舶重工集团公司与江苏省人民政府共建高校、江苏省重点建设高校、教育部本科教学工作水...
博后之家
  • 300
  • 6

暨南大学能源电力研究中心诚聘海内外英才招聘公告

yutityu
暨南大学能源电力研究中心诚聘海内外英才招聘公告暨南大学能源电力研究中心信息科学与控制工程学科暨南大学是中国第一所由国家创办的华侨学府,是中央统战部(国务院侨务办公室)、教育部、广东省政府共建的重点综合性大学。联系方式联系人:何老师联系电话:0756-85057...
博后之家
  • 150
  • 3

香港中文大学(深圳)2020年度博士后招聘

fkbds
香港中文大学(深圳)2020年度博士后招聘香港中文大学(深圳)作为省市博士后创新实践基地,目前主要依托中国科技大学等高校,采用双导师制联合招收博士后。香港中文大学(深圳)现面向海内外诚聘博士后(全年招聘,额满为止)。联系方式通讯地址:深圳市龙岗区龙翔大道200...
博后之家
  • 750
  • 15

中科院深圳先进技术研究院梅辉课题组招聘博士后(化学生物学方向)

hmei
合成生物学研究所(以下简称“合成所”)成立于2017年12月,采用合成生物学的工程化设计理念,专注于人造生命元件、基因线路、生物器件、多细胞体系等的合成再造研究,旨在揭示生命本质和探索生命活动基本规律.研究所积极开展面向市场的、以产业化为导向的技术转化,力求发...
博后之家
  • 500
  • 10

有机太阳电池材料方向

上下求索夏
想咨询大佬们,有机太阳能电池材料方向的博士后有没有推荐的?在国内做博后,还是国外做博后?本人合成器件都比较熟,但是发的文章不好
博后之家
  • 500
  • 10

中国科学院海洋研究所张盾/王鹏研究组招聘特别研究助理(博士后)

798
研究组拟招聘特别研究助理(博士后),情况如下:方向需求:有材料、化学、生物、理论计算等方向研究背景,能独立开展相关研发工作。工作地点:青岛。工资待遇:特别研究助理具体工资待遇包括五个部分:副研究员工资待遇,青岛市补贴6万/年(免税),个人津贴20~40万(根据...
博后之家
  • 250
  • 5

山东省科学院海洋仪器仪表研究所2020招聘

rqwre
山东省科学院海洋仪器仪表研究所2020招聘单位简介山东省科学院海洋仪器仪表研究所始建于1966年,主要从事海洋环境监测领域的基础研究、应用基础研究、关键共性技术研究及相关成果转化,涉及水文、气象、环境、动力等监测要素。依托研究所优势资源,2019年成立齐鲁工业...
博后之家
  • 700
  • 14

厦门工学院2020-2021年招聘公告

fkbds
厦门工学院2020-2021年招聘公告学校简介厦门工学院是经国家教育部批准设立的全日制普通本科院校。学校地处我国改革开放最早经济特区之一、海上花园城市——福建省厦门市。学校目前设置有机械与制造工程学院、电子与电气工程学院、建筑与土木工程学院、计算机与人工智能学...
博后之家
  • 550
  • 11

暨南大学能源电力研究中心诚聘海内外英才招聘公告

fkbds
暨南大学能源电力研究中心诚聘海内外英才招聘公告广东省高水平大学重点建设高校暨南大学是中国第一所由国家创办的华侨学府,是中央统战部(国务院侨务办公室)、教育部、广东省政府共建的重点综合性大学。联系方式联系人:何老师联系电话:0756-8505729联系邮箱:'o...
博后之家
  • 150
  • 3

年龄超过35周岁了,怎么申请博士后?

yunxiang6025
如题,38周岁,博士毕业两年,想读个在职博士后,本单位没有名额,全是师资博士后,想问大家如何才能读上博士后呢?哪个学校有名额?谢谢大家!
博后之家
  • 500
  • 10

新加坡南洋理工大学刘彬教授课题组招收博士后

tyb1989
刘彬教授课题组基于长期的电催化基础研发经验,现开展面向工程应用的电化学制氢、电化学氢泵、燃料电池技术开发。目前已建成一流的电化学工程与科学研究平台,欢迎有志于氢能应用技术开发的优秀人才加入团队,共同解决学术及产业中挑战性难题。专业背景要求1.电催化基础研究,如...
博后之家
  • 550
  • 11

福建工程学院省级科技创新团队超快光子学2020招聘

rqwre
福建工程学院省级科技创新团队超快光子学人才招聘启事因学科发展和课题开展工作需要,福建工程学院材料科学与工程学院省级科技创新团队现面向海内外公开招聘超快光子学人才,团队情况和招聘相关要求如下:应聘程序(1)应聘者先将福建工程学院引进人才应聘表(含个人履历、研究特...
博后之家
  • 850
  • 17

《博士后研究人员进站审核表》准备做在职博士后的咋填啊???要哭了。。狂求助!!!

kensnic
各位大神好,请问一下《博士后研究人员进站审核表》我发现好像不是很好填在职人员那一栏啊,因为我是准备做在职博士后,但是那一栏是这样的:定向委培博士毕业生、在职人员和现役军人所属单位意见(由人事或干部部门填写):同意脱产做博士后:是否同意出站后自主择业:是否本身就...
博后之家
  • 250
  • 5

招聘有机合成博士后1名

totalsynth
南京工业大学药学院孙炳峰课题组拟招聘校百人计划博士后1名,从事重要药物高效合成相关研究。学校将为获聘者提供有竞争力的薪资(年薪25万以上),支持申请国家及地方各类基金,出站考核优秀者可直接录用为学校师资。具有有机合成相关经验的候选人将被优先考虑。请有意向的候选...
博后之家
  • 650
  • 13

德州大学西南医学中心(UT Southwestern Medical Center)招聘代谢领域博后

jz7361
PostdoctoralPositioninMolecularMechanismsofMetabolicDiseasesTwopostdoctoralpositionsareavailableinthelaboratoryofDr.ZhaoZhang,inth...
博后之家
  • 500
  • 10

浙江大学招收青年教师、博士后多名(微纳电子学、智能感知方向)

lidengji
浙江大学招收青年教师、博士后多名(微纳电子学、智能感知方向)背景介绍::浙江大学微纳电子学院面向全球招聘“百人计划”研究员、特聘研究员、特聘副研究员、博士后多名。研究方向为微纳电子学、后摩尔电子学、神经形态视觉与计算、智能感知集成。应聘条件:候选人需在以下领域...
博后之家
  • 500
  • 10
下载小木虫APP
与700万科研达人随时交流
  • 二维码
  • IOS
  • 安卓