小木虫
登陆
|
注册
首页
导读
期刊
发现
社区
招聘老师
当前位置:
小木虫首页
>> 考研
有辞职考研的嘛?
小小冒冒冒
辞职考研,考完在做兼职!答案也没对,忐忑不安!有没有同病相怜的,敢问下一步该作何打算
考研
2750
55
想知道现在小木虫调剂系统里的那些调剂是怎么回事?
xingkong159
想知道现在小木虫调剂系统里的那些调剂是怎么回事?对于那些调剂需要做些什么?
考研
200
4
关于调剂复试时间与一志愿复试时间
尹心累
我一志愿是一个要等国家线的某一研究院,由于初试感觉不是特别理想,就想调剂。但是我看我报的研究院复试时间大多在调剂开放之后,我就怕如果我去了一志愿但是被刷就没机会调剂了,但是如果我直接去调剂又不甘心,毕竟大二就想着去那个研究院。所以现在太纠结了。
考研
1300
26
为什么考研成绩没出,调剂帖子里就有人报成绩了?
asdfgh1993
问题见标题。真的,我在想都是有关系可以问到成绩的?政治英语不是全省统一阅卷吗?好奇。
考研
300
6
1.1-1.22 总结
大可爱吖
在家里还是待了有23天了对自己是很不满意。一开始是因为家务太多,导致做完家务就不想学习了。后来给自己减少了家务量,确实学习进度提上去了。但最近情绪很彻底地崩溃了一次,24...
考研
450
9
考研咨询,想考北科
NANHY
本人大三,想准备考北京科技大学的研究生,小哥哥小姐姐们,有没有考研专业课资料,北京科技大学好不好考呢?
考研
250
5
农学专业考研出来怎么样?
陌上花开187
想问问各位过来人,
考研
600
12
学硕怎样可以调剂到专硕?
樊芳芳423
学硕调剂到专硕,都是计算机类,但专业课初试科目不同的话可以调剂吗?我报考的是工学-计算机科学与技术-计算机应用技术(学硕),初试专业课是908数据结构,复试是c++面向对象程序设计,如果调剂到085211(专硕),初试科目是c语言程序设计,复试是c语言程序设计...
考研
150
3
调剂专业相同或相似问题
樊芳芳423
我报考专业是工学-计算机科学与技术-计算机应用技术(学硕),考的专业课是数据结构。如果调剂的话,专业课要求是科目相同或相近,这个不太明白。比如说某个学校专业课初试考的是是892数据结构,跟我报考学校用的是同一本书,这个可以理解为专业课相同吗?而某学校科目是87...
考研
150
3
求化工研究生高校及研究所的排名
chfpl
本人211本科大三学生,对于纯化学兴趣不强,喜欢偏向工程工艺方向的专业,差不多可以保研,想咨询一下化工专业高校的排名情况
考研
950
19
考完研刚好一个月了
爱哭的小虫
我什么都没有做,怎么就过了一个月了,爸爸说,考不上研,就找不到男朋友,我去。还是去学习吧!
考研
3050
61
又是一年考研经历
少女心的梦
不知道今年自己考的如何,但是依旧相信爱笑的女孩运气不会差^O^
考研
650
13
普一本院校,本科材料专业,最近在考虑考研
逍遥自在12
普通一本院校的材料专业的一名学生,最近正在准备考研,但是知乎和贴吧快把材料黑死了,我家境不是很好,考研只是想提高自身竞争力,早点出来工作,但是现在很纠结到底要不要考研,这几年也知道自己不是那种逆天改命的人,适合踏踏实实的一步一步走,所以总得来说还是要跟着形式走...
考研
350
7
考研考有机想考数学
亲清平乐
考研党,但是没选定学校,想考有机和数学,有哪些学校啊
考研
400
8
求助北京工业大学通信专硕复试问题
星火燎原abc
我想问下北京工业大学复试会不会默认给初试画一条线,初试分数高那复试面试也会高。比如最近两年专硕过了国家线就可以去复试,但是最低录取线都要三百多分。或者复试面试时老师会根据初试分数多少给复试的分数。简言之,请问初试分数比较低复试有没有逆袭的可能?
考研
950
19
求帮忙分析导师回复
olliviia
给导师发邮件,导师回复“非常欢迎你加入我的团队,请积极与我的助理保持联系,争取到我的课题组”。这是客气话吗?求各位帮忙分析一下
考研
1100
22
20朱伟恋练有词
米奇3号
求20的朱伟恋练有词的视频,谢谢大神们
考研
850
17
学校选择实用的还是高水平层面的
牛顿硕士
小弟大四考研完,有两个选择,一个偏向专业基础的,发小文章,一个是做基因层面,比较高端的,对产业帮助较小,但难度也大发发文献应该比较有机会,位置也好,在深圳,就是水平有点高,我去可能就是打酱油,另一个是在兰州,可能项目动手多点,读博还不能确定诸位如何选择[Las...
考研
950
19
考研,祈福,求过线,我真的尽力了,
天生站
考的是西南大学,小教,考完心情愉悦,昨天突然想起忘了把选择题的答案搬运到答题纸上,覆水难收,只求自己总分过线。也不想过这个年了,坐等成绩公布。年轻人,就是太年轻。。
考研
550
11
关于考研调剂主动出击问题
尹心累
请问各位前辈,如果说在知道了分之后调剂,是直接给想调剂的目标单位打电话问有无调剂名额,还是向调剂院校相关导师发邮件问呢?如果想调剂的学校一志愿已经被报满了,还会不会留一些名额给调剂生呢?
考研
500
10
请问生态学研究生就业待遇如何
邓昊键
如果大家知道生态学主要研究方向,和主要就业方向、毕业待遇如何、找什么工作,可以写一下自己的见解。谢谢,哈哈。
考研
150
3
本科环境科学,考研环境科学和环境工程如何选择?
欧林冲Leslie
说起来倒是有点惭愧,二本环境科学小菜鸟一枚,不过所幸对本专业一直抱有期待和热情,老师建议学历越高读环科更有优势,但我目前是考虑考研后就业,对于环科和环工有些犹豫,希望各位前辈可以指点!
考研
350
7
考个研复试还这么累
limways
让你初试不好点考,不然开开心心准备一志愿就好了,现在同时准备三个学校的复试专业课,真叫人头大呢,雅思也不用看了。
考研
850
17
本科药剂想跨考但又不知道跨哪个
vivian9990
想着跨考管理类、新闻传播学类和法学类的专业,因为数学是真的太差了。但是又不知道具体该跨哪个专业,又想着不要和本科全部脱节,不然感觉自己本科白念了,又茫然又纠结……能不能有...
考研
300
6
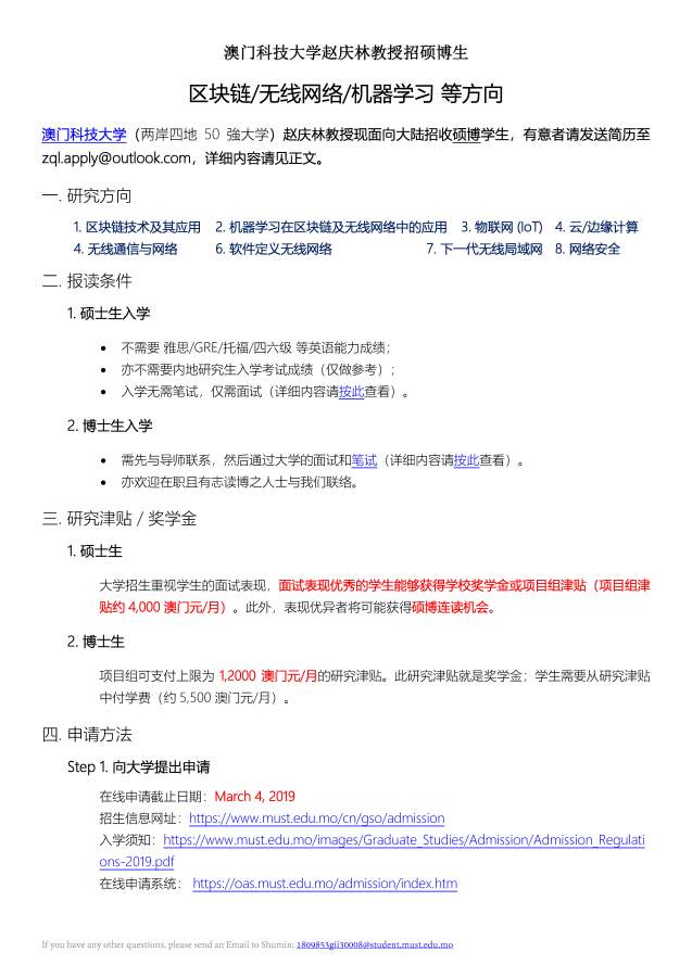
澳门科技大学赵庆林教授计算机/通讯方向招硕博生
ysm_must
欲知详情请查看文末pdf附件:1.jpg2.jpg
考研
200
4
考研落榜的我们可以通过读博进去理想的大学
尚万送
吕健老师现招调剂生2-3人,人满为止。科研条件与中科院类似。具体介绍,请到科大官网查看。2018年初以高层次引进加入青岛科技大学,主要研究方向为有机合成和不对称催化反应研究,在不对称双酸催化和手性碳正离子催化研究邻域开展了大量的工作。发表jacs(1).ang...
考研
900
18
音乐学考研,有没有前辈求指导
向上的学渣
现在在一所学校当老师,感觉下半辈子可能就这么过了,突然很害怕,所以想考研希望能靠自己的实力而不是所谓的花钱花到位,不知道有没有希望
考研
350
7
化学制药女考研都能选什么方面呀?
Leah追寻
本科是在一个普通二本学的制药工程,现在大三,发现自己不适合做实验,也不喜欢天天泡在实验室,想问问可以选哪些方向来考研呀?想过考药物分析,对这个也比较感兴趣,有没有比较适合的学校呀?希望大家可以帮帮我啦!谢谢!
考研
400
8
物质判定,求帮助!
西普拉斯
桌子上有一杯液体,你用什么方法判断它是什么物质?
考研
450
9
调剂小白求指导!!!
zeroto1
今年考研,考的数二英二,动力工程(专硕),一志愿报的是211,没有考好,初步估了下分数可能270-280左右,求指点我这种情况能调到什么专业?我不知道哪些都是啥叫相同或相近的?
考研
200
4
46218
1 ...
‹‹
473
474
475
476
477
478
››
... 1541
板块导航
网络生活
育儿交流
健康生活
有奖问答
资源共享
课件资源
试题资源
化学化工
有机
高分子
无机物化
分析
催化
工艺技术
化工设备
化工
精细化工
电化学
环境
专业学科
机械
物理
数学
农林
食品
地学
能源
信息科学
理工农林
科研生活
博后之家
专业外语
外语学习
导师招生
找工作
招聘信息
考研
考博
公务员
生物医药
新药研发
药学
药品生产
分子生物
微生物
动植物
生物科学
医学
材料
材料
材料工程
微米纳米
晶体
金属
非金属
生物材料
功能材料
复合材料
计算模拟
第一原理
量子化学
计算模拟
分子模拟
仿真模拟
程序语言
学术交流
论文投稿
基金申请
学术会议
出国留学
留学生活
公派出国
访问学者
海外博后
留学DIY
签证指南
出国考试
海外院所
注册执考
化工工程师
执业药师
执业医师
环境工程师
会计师
注册考试
24小时热帖
换一批
计算机、0854电子信息(085401-058412)调剂
4
基金申报
3
国自然申请面上模板最新2026版出了吗?
9
溴的反应液脱色
6
纳米粒子粒径的测量
7
应助之星
13813921817
+关注
czyzsu
+关注
celan
+关注
luolinfeng
+关注
北京莱茵润色
+关注
下载小木虫APP
与700万科研达人随时交流
二维码
IOS
安卓
欢迎监督和反馈
:小木虫仅提供交流平台,不对该内容负责。
欢迎协助我们监督管理,共同维护互联网健康,违规贴举报删除请联系邮箱:xiaomuchong@tal.com
(点此查看侵权举报方式)
我们保证在7个工作日内给予处理和答复,谢谢您的监督。
©2001-2026 muchong.com,小木虫
京ICP备16008351号
京公网安备 11010802022153号
Copyright © 2001-2026 muchong.com, All Rights Reserved. 小木虫 版权所有