当前位置: 首页 > 考研 >澳门科技大学赵庆林教授计算机/通讯方向招硕博生

澳门科技大学赵庆林教授计算机/通讯方向招硕博生

作者 ysm_must
来源: 小木虫 200 4 举报帖子
+关注

欲知详情请查看文末 pdf 附件:澳门科技大学赵庆林教授计算机/通讯方向招硕博生
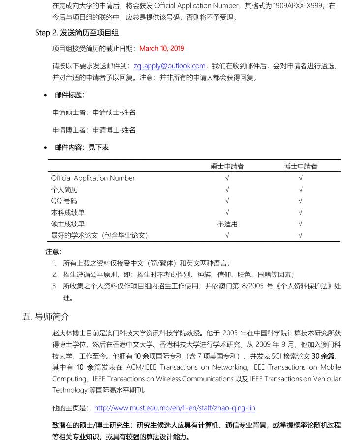
1.jpg


澳门科技大学赵庆林教授计算机/通讯方向招硕博生-1
2.jpg

 返回小木虫查看更多

今日热帖
  • 精华评论
  • pxy654321

    英语成绩不需要,笔试没有,这样的话含金量会不会低了一点

  • ysm_must

    引用回帖:
    2楼: Originally posted by pxy654321 at 2019-01-25 02:47:35
    英语成绩不需要,笔试没有,这样的话含金量会不会低了一点

    英语非常非常重要,但绝非短期内能提高、也绝非一纸证书能全面反映(有英语成绩当然很好)。我们老师的面试要求:能读懂最top的国际权威会议/期刊学术论文(当然是英文的啦),来考察你的英语、更重要的是你真实的自学能力

  • 森木田

    现在还可以么

  • ysm_must

    引用回帖:
    4楼: Originally posted by 森木田 at 2019-12-09 18:11:59
    现在还可以么

    可以的。

猜你喜欢
下载小木虫APP
与700万科研达人随时交流
  • 二维码
  • IOS
  • 安卓