当前位置:小木虫首页 >> 论文投稿

审搞后拒绝重投

生技孙浩
如题,外审一个半月后,审稿人的意见很详细,很多问号,建议换个角度。编辑,拒绝重投,但有一个revision的投稿链接。还有一丝的希望,希望好运。按当前的假设,有一条意见修改不了,但愿,换个角度谈问题,他们觉得可行。
论文投稿
  • 500
  • 10

影响因子会成为过去式吗?

kekoukele
近些年来,各大出版社的新期刊如春笋般层出不穷,并且影响因子都不低。老牌期刊在这场角斗中基本都会吃大亏,因为影响影子评价体系只是考察近两年文章的引用情况。这样的评价体系是否偏颇?有什么好的改进方法呢
论文投稿
  • 350
  • 7

小修后编辑送审稿人后审稿人忙拒绝审稿怎么办

拒不死的小强
小修后编辑送审稿人后审稿人忙拒绝审稿怎么办
论文投稿
  • 500
  • 10

JACS通过副主编拒稿率明显提高

myrice112
如题,本人有机合成方向,最近投了一篇JACS分到副主编Baran手里,未送审就被拒了。本课题组最近也有几篇感觉还不错的工作,都是到Baran手里被毙,前所未有的情况。
论文投稿
  • 550
  • 11

投稿的时候审稿人给的意见我觉得有问题怎么办

lcy1993
投稿的时候审稿人给了几个意见要求加参考文献,但是他给出的参考文献做的东西和我做的并不是一个东西,出发点和最后的目的都不一样,在回复的时候可以忽略吗?
论文投稿
  • 400
  • 8

ScholarOne投稿几个小时就是ADM,之后无变化

yonghu00fa
各位大神,我投了InternationalJournalforNumericalMethodsinBiomedicalEngineering,刚投稿几个小时就是ADM:Quiambao,Lorraine,UnderReview,之后半个月了没有任何动静,投稿系...
论文投稿
  • 1200
  • 24

Remote sensing 正式online,散尽金币感谢并祝福虫友们!

Xismery
如题,第一篇SCI,感谢身边帮助过我的每一个人!也给大家拜个早年!
论文投稿
  • 7800
  • 156

international journal of biological macrmolecules杂志投稿

超级小小龙
1月30号投的,2月一号underreview,2月9号就readyfordicision了,,是审稿人过年了吗,还是真的这么速度(○?ε?○)
论文投稿
  • 1600
  • 32

In Review Round 2是个怎样的存在?

qiao8
这个状态一般多久呢?进入这个状态文章希望大么?
论文投稿
  • 400
  • 8

求问TIE小修后一般要多久?

hncxu
楼主去年5月17投稿TIE,7月18日收到一审意见,三个审稿人,大修,8月23日修回,10月14日收到二审意见,也是三个审稿人,但是意见不是很多,主编仍然给了大修,11月15日修回,12月23号收到三审意见,小修。这次小修只有一个审稿人让补充一些参考文献,两天...
论文投稿
  • 200
  • 4

论文接受一个月了,还没给Proof,

juanzi娟子
各位虫友们,我的论文接受一个月了,到现在还没给Proof,有经验的虫友们,给点建议,要不要催一下,担心催了会被拒,怎么办???投的的是英国的一个普通期刊,就是为了毕业投的,求大家给点意见,有经验的虫友们留下你们的意见,,急急急
论文投稿
  • 1200
  • 24

求问食品科学杂志接受英文文章吗

黎清辰
中国的食品科学杂志接受英文文章吗?各位虫友可以提供一些建议吗?
论文投稿
  • 400
  • 8

再投稿的期刊推荐

dxyxyd2015
最近一篇近红外光谱应用的论文投《光谱学》因重复率过高被退稿,且两年内不能再投该刊。想放低期刊的等级投普通核心,请问各位亲可以推荐合适的期刊么?无奈导师不想再署名第一作者,请问这对投稿有影响么?
论文投稿
  • 250
  • 5

封面论文(药物化学)

wlx1213wlx
请教药物化学方面的封面论文怎么做才能突出重点,要注意哪些
论文投稿
  • 2600
  • 52

重庆大学学报投稿

sereneb
请问重庆大学学报审稿要多久啊,已经三个多月了还没消息,最近有虫友收到消息的么?谢谢
论文投稿
  • 150
  • 3

Paper Accepted 散金币祝大家新年快乐交好运!

xiyt8911
PaperAccepted散金币祝大家新年快乐交好运!PaperAccepted散金币祝大家新年快乐交好运!
论文投稿
  • 7150
  • 143

投稿theriogenology杂志,为什么总是提交转化pdf格式失败。

汪汪汪汪财
投稿theriogenology杂志时,将所有材料上传后,正常流程是需要将你的文章转化成pdf格式,预览后才提交给编辑。可我的上传后,点击“同意转化pdf”就弹出来点击”返回主菜单”。是怎么回事呢?本人小白,求解答!
论文投稿
  • 500
  • 10

散金币,求好运

zy1014zm
论文状态变了,而且要过年了,求个好运气
论文投稿
  • 1450
  • 29

写英文论文,附件能不能加参考文献,以什么形式添加参考文献

山谷幽壑
如题写英文论文,附件能不能加参考文献,以什么形式添加参考文献小弟想在附件里添加参考文献,不知道行不行,以什么形式添加,添加到什么地方?
论文投稿
  • 500
  • 10

申请综述里图片的权限,申请了一半的数量,突然要收费了???求助啊

凭虚御空
综述需要图片的版权权限,用copyrightclearancecenter申请,一开始还好好的,才申请了一半的数量,原来不需要费用的期刊,像ACS的期刊,突然都要收费了,连续好几篇,前面都不需要。求大神们指点一下,是怎么回事,难道是每天有免费申请的限制吗?
论文投稿
  • 300
  • 6

关于nanoscale 投稿求助

zyqh
小弟我2月3号给nanoscale投了一篇稿子,到今天已经8天了,审稿状态一直是Initialassessment。请问下有经验的筒子,这种情况送审的几率大吗?nanoscale这个杂志的投稿送审周期一般是多少天?谢谢了。
论文投稿
  • 4050
  • 81

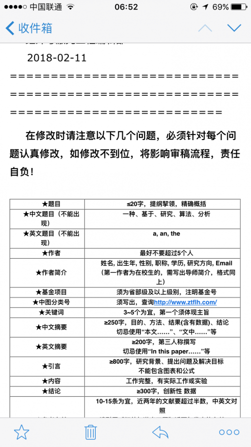
请教这是什么图,用什么软件可以此图

徐zl
请教这是什么图,用什么软件可以此图
论文投稿
  • 700
  • 14

询问2D materials; Adv Mater Interfaces; Nanoscale投稿时的支撑材料?

mangguo678
各位虫友好,想咨询一下投过2Dmaterials;AdvMaterInterfaces;Nanoscale这三种期刊的大神指点一下~^_^~已在官网上,下载过上述期刊的出版论文,并未见支撑材料,请问:1.可以将实验部分和一些非重要的结果讨论单独做为支撑材料吗?...
论文投稿
  • 450
  • 9

drug delivery这个杂志今年的影响因子

linjt326
求高手算下drugdelivery这个杂志今年的影响因子,谢谢,急用!
论文投稿
  • 200
  • 4

论文二审中,散金币求好运

soriyoshi
如题,好不容易投了篇sci二区,第一次修改完了又underreview了,感觉很紧张。审稿人有两个评价很正面,有一个人问题比较耿直,但是这次的comments都算我遇见的亲妈杂志了。虽然如此,但是心里还是很难过,有种别人夸我也难过,批评我也难过的矛盾心情。我知...
论文投稿
  • 4350
  • 87

心血管基因多态性1-2分Sci

倾城zsl
被两分多杂志拒稿。说是没有新意,求相关杂志推荐。只要是sci就行,谢谢。
论文投稿
  • 550
  • 11

终审结束,为什么还要什么修改格式。

qiuwenfu
文章终审过了。为什么还要什么修改格式什么的。
论文投稿
  • 1250
  • 25

IEEE PES Letter 投稿咨询

chenpw
求助,请问有大神投过IEEEPESLetter么?请问审稿周期多久,审稿人几位?投稿难度感觉如何?
论文投稿
  • 200
  • 4

等待责编处理什么意思?

汪晓桔
论文经历咯初审复审终审现在是等待责编处理,被录用的机会大吗?
论文投稿
  • 300
  • 6

请问,编辑给了一个月的修改时间,如果一个周就把改好的文章上传过去了

Jack小麻雀
编辑会着手处理吗?还是等到一个月之后再处理?我的文章都发过去两个周了,现在还是witheditor状态……我想编辑是不是还没看。
论文投稿
  • 700
  • 14
应助之星
下载小木虫APP
与700万科研达人随时交流
  • 二维码
  • IOS
  • 安卓