激酶抑制剂测试-生化检测方法分类
由于以蛋白激酶作为靶点的一系列药物的成功开发,各个试剂公司竞相开发相关的激酶检测方法和试剂盒,用于筛选和优化新的化合物作为新药候选者。其中以蛋白激酶的生化检测方法最为繁多,表1给出了一些常用检测方法、激酶抑制剂筛选服务以及检测设备提供商。
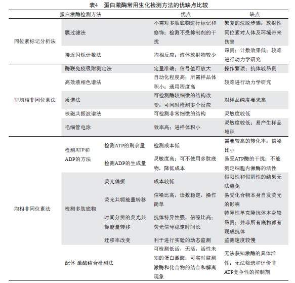
蛋白激酶的生化检测方法有2种不同的分类:
按照检测目标分类或者按照检测的方法学进行分类。按照检测目标,可以分为检测ATP的消耗量、检测ADP的生成量、检测多肽底物以及检测激酶本身;而按照检测的方法学分类,则有同位素标记分析法、质谱、核磁共振、反相高效液相色谱、毛细管电泳等诸多手段。
虽然上述方法早已经见诸报道并被广泛应用,然而,现在最经常使用的还是放射性同位素标记ATP,荧光标记(包括荧光偏振\荧光共轭能量转移\时间分辨荧光以及化学发光等)检测方法。这些方法均以微孔板作为载体,具有试剂消耗量低,检测速度快,通量高的优点,成为较普遍应用的一些蛋白激酶检测方法。表2是常见的蛋白激酶生化检测方法的列举及优缺点比较。
理论上凡是能检测到磷酸化产物的方法均可用于蛋白激酶的生化活性检测。但每种检测方法都需要根据激酶和底物的性质作出相应调整。基于抗体的检测手段就需要能识别特定底物的抗体;无活性的激酶不能通过底物量的多少体现活性高低,需要测定与底物的结合程度;Z’-LYTETM方法只能检测丝氨酸/苏氨酸激酶和酪氨酸激酶。在实际操作中,具体使用哪种方法需要对每种方法的原理、适用的范围有充分的了解,再进行选择。

激酶常用检测方法-1.jpg

激酶检测方法的优缺点.jpg
返回小木虫查看更多
今日热帖
京公网安备 11010802022153号
祝福
是不是我发错版块了,怎么人气这么少,