ºÓ±±´óѧÖÊÁ¿¼¼Êõ¼à¶½Ñ§ÔºÕÐÆ¸ï®/ÄÆ/þÀë×Óµç³Ø£¬½ðÊô¿ÕÆøµç³Ø(﮿գ¬ÄƿյÈ)£¬ï®/ÄÆÁ
ÕÐÆ¸ÈËÊý£º1-2Ãû
»ù±¾ÐÅÏ¢
¾ÍÖ°µ¥Î»£ººÓ±±´óѧÖÊÁ¿¼¼Êõ¼à¶½Ñ§Ôº
¸ÚλÀà±ð£º½ÌÑУ»
»ù±¾ÒªÇó
ÄêÁ䣺35Ëê¼°ÒÔÏ£¬ÌرðÓÅÐãÕ߿ɷſíÄêÁ䣻
ѧÀú£ºº£Íâ¸ßˮƽ´óѧ»òÑо¿Ëù¡¢ÖпÆÔº£¬211»ò985¸ßУ²©Ê¿Ñо¿Éú £»
רҵ£º²ÄÁÏÎïÀíÓ뻯ѧÏà¹Ø×¨Òµ
Ñо¿·½Ïò£ºï®/ÄÆ/þÀë×Óµç³Ø£¬½ðÊô¿ÕÆøµç³Ø(﮿գ¬ÄƿյÈ)£¬ï®/ÄÆÁòµç³Øµç¼«²ÄÁÏ
ÈÎÖ°Ìõ¼þ
1£®ÒÔµÚÒ»×÷Õß»òͨѶ×÷Õß·¢±í3ƪÒÔÉ϶þÇøÂÛÎÄ£¬ÆäÖÐÖÁÉÙ°üº¬Ò»ÇøÎÄÕÂһƪ£¨ÒÔÖпÆÔº·ÖÇøÎª×¼£©
2£®±í´ïÄÜÁ¦Ç¿¡¢¶ÀÁ¢´ÓÊ¿ÆÑй¤×÷µÄÄÜÁ¦Ç¿
3£®ÉíÌ彡¿µ£¬¹¤×÷ÇÚ·Ü£¬ÓÐÍŶÓÐ×÷¾«Éñ
¹¤×÷ÄÚÈÝ
¿ÆÑС¢½Ìѧ¹¤×÷
½ØÖ¹Ê±¼ä
ÓÚ½üÆÚ°²ÅÅÃæÊÔ
ÁªÏµ·½Ê½
¸¶ÀÏʦ£¬Email: ccfu@hbu.edu.cn
ÇëÓÐÒâÕß½«¼òÀú·¢Ë͵½¸ÃÓÊÏä¡£¾ßÓк£ÍâÃûУ²©Ê¿Ñ§Î»ÕßÓÅÏÈ¡£Ö±½Ó¸ø½Ìʦ±àÖÆ£¬²»ÐèÒªÏÈ×öʦ×ʲ©Ê¿ºó¡£´ýÓöÓźñ£¬Ïê¼ûhttps://rcgzb.hbu.cn/info_show.asp?infoid=146¡£
Òý½ø´ýÓö

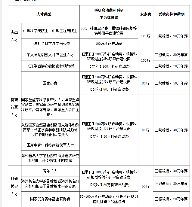
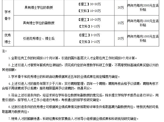
´ýÓö1

´ýÓö2
·µ»ØÐ¡Ä¾³æ²é¿´¸ü¶à
¾©¹«Íø°²±¸ 11010802022153ºÅ
ÕÐ˶ʿÂ𣿣¿
²ÄÁÏÎïÀíÓ뻯ѧרҵ ÓлúÎÞ»úÄÉÃ׸´ºÏ²ÄÁϵIJ©Ê¿¿É¿¼ÂÇ£¿
£¬
Äã·ÅÆú½Î÷ʦ´ó£¬È¥ºÓ±±´óѧÁË£¿