中国科学院山西煤炭化学研究所2015~2016年度(第二轮)人才招聘启事
中国科学院山西煤炭化学研究所是隶属于中国科学院的高技术基地型研究所,主要从事能源环境、先进材料和绿色化工三大领域的应用基础和高技术研究与开发。
自1954年建所以来,山西煤化所以满足国家能源战略安全、社会经济可持续发展以及国防安全的战略性重大科技需求为使命,以协调解决煤炭利用效率与生态环境问题和重点突破制约国家战略性新兴产业发展的材料瓶颈为目标,围绕煤炭清洁高效利用和新型炭材料制备与应用开展定向基础研究、关键核心技术和重大系统集成创新,成长为从基础研究到工艺过程开发直至产业化的体系较为完备且在国内外相关领域具有重要影响力的现代化研究所。山西煤化所拥有包括煤转化国家重点实验室、煤炭间接液化国家工程实验室、碳纤维制备技术国家工程实验室以及山西煤化工技术国际研发中心在内的多个国家级、省部级研发单元。且是国务院学位委员会批准的首批博士、硕士学位授予单位之一,为国家输送了一批批优秀的科研人才。
山西煤化所在各个历史时期为国家洁净能源与先进材料技术研发与产业化以及国家经济建设和科学技术发展做出了突出贡献,共计获得全国科学大会奖、国家发明 奖、国家科技进步奖、中国科学院科技成果奖、发明奖、自然科学奖、杰出成就奖以及省部级成果奖180多项,国家授权专利570多项。
山西煤化所将以人才队伍优化为核心,以重大项目实施为牵引,在国家创新体系建设中,积极发挥国立科研机构引领示范作用。现诚邀优秀人才加盟,共创辉煌未来。
网址:https://www.sxicc.cas.cn
一、招聘条件
1.身心健康,责任性强,勤奋踏实,有为科研事业奉献的精神。
2.本科为教育部直属或“211”工程高校,或硕士、博士学历为“985”高校(平台优势学科)或中科院院所。
二、招聘程序
1.申请者将个人简历投递至zhp@sxicc.ac.cn。应聘材料请以“学位+姓名+毕业院校+专业”为邮件名。在应聘材料首页注明应聘部门,应聘部门不得超过3个,应聘多个部门的,请注明先后顺序。
2.所内初选。
3.初选合格人员由人事教育处统一组织来所参加笔试、面试。
4.面试通过,签订就业协议书。
简历投递截止日期:2016年4月5日
三、工作待遇
1.按国家和山西省的相关政策规定,缴纳五险一金。
2.根据岗位职责和受聘人学历,执行中国科学院三元结构工资,包括基本工资、岗位津贴、绩效工资。转正后,硕士学位者月工资不低于6000元,博士学位者月工资不低于8000元。
3.研究所为符合条件的新职工提供单身公寓。
4.聘任相应专业技术职务。从事科研工作的,硕士毕业生转正后聘为研究实习员或助理工程师;博士毕业生转正后聘为助理研究员。
四、联系方式
联系部门:中国科学院山西煤炭化学研究所人事教育处
联 系 人:任老师 张老师
电 话:0351-4040493-803 0351-4138638
传 真:0351-4041153
电子邮件:zhp@sxicc.ac.cn
地 址:山西省太原市桃园南路27号 邮 编:030001
网 址:https://www.sxicc.cas.cn
五、招聘岗位列表
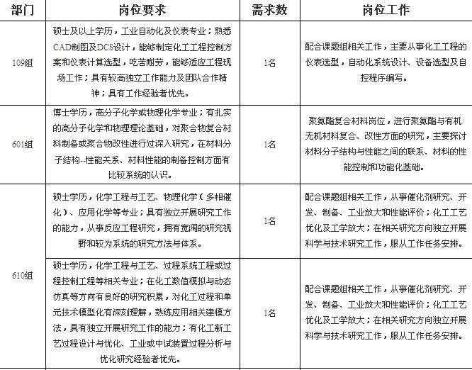
部门
岗位要求
需求数
岗位工作
109组
硕士及以上学历,工业自动化及仪表专业;熟悉CAD制图及DCS设计,能够制定化工工程控制方案和仪表计算选型,吃苦耐劳,能够适应工程现场工作;具有较高独立工作能力及团队合作精神;具有工作经验者优先。
1名
配合课题组相关工作,主要从事化工工程的仪表选型,自动化系统设计、设备选型及自控程序编写。
601组
博士学历,高分子化学或物理化学专业;有扎实的高分子化学和物理理论基础,对聚合物复合材料制备或聚合物改性进行过深入研究,在材料分子结构--性能关系、材料性能的制备控制方面有比较系统的认识。
1名
聚氨酯复合材料岗位,进行聚氨酯与有机/无机材料复合、改性方面的研究,主要探讨材料分子结构与性能之间的联系、材料的性能控制和功能化基础。
610组
硕士学历,化学工程与工艺、物理化学(多相催化)、应用化学等专业;具有独立开展研究工作的能力,从事反应工程研究,拥有宽阔的研究视野和较为系统的研究方法与体系。
1名
配合课题组相关工作,从事催化剂研究、开发、制备、工业放大和性能评价;化工工艺优化及工学放大;在相关研究方向独立开展科学与技术研究工作,服从工作任务安排。
硕士学历,化学工程与工艺、过程系统工程或过程控制工程等相关专业;在化工数值模拟与动态仿真等方向有良好的研究积累,对化工过程和单元技术模型化有深刻理解,熟练应用相关建模方法,具有独立开展研究工作的能力;有化工新工艺过程设计与优化、工业或中试装置过程分析与优化研究经验者优先。
1名
配合课题组相关工作,从事催化剂研究、开发、制备、工业放大和性能评价;化工工艺优化及工学放大;在相关研究方向独立开展科学与技术研究工作,服从工作任务安排。
611组
博士学历,物理化学或多相催化专业;专业基础扎实,具备较强的独立开展科研工作的能力及团队合作精神;有C1合成含氧化合物及类似研究领域应用基础研究、催化转化工艺及催化剂研发相关工作经验者优先。
1名
承担C1合成含氧化合物及其下游产品催化转化过程催化剂制备研发,反应工程过程设计与优化,配合指导研究生论文、项目调研以及独立开展相关课题的研究。
903组
博士学历,化学、物理或材料科学专业;品学兼优,具有扎实的理论基础,较强的科研创新思维能力;有团结协作和吃苦耐劳的精神。
1名
利用原子层沉积技术设计新型功能纳米材料,包括纳米材料的改性、复合,结构、性能表征,以及应用开发。
公共技术服务中心
硕士及以上学历,化学、物理或相关专业;熟悉红外发射光谱图的分析(非简单红外光谱图)及仪器工作原理,有实际操作及应用经验者优先;要求具有良好的道德素质、团队合作意识和技术服务观念,动手能力强,责任心强。
1名
红外发射光谱仪主管:
a.红外发射光谱仪的运行、维护、功能开发及实验室管理;
b.承担所内外科技团队提交的相关测试任务,并开展功能开发工作;
c.协助中心其他仪器主管进行科研设备的运行管理。

1.jpg

2.jpg
返回小木虫查看更多
京公网安备 11010802022153号
帮顶
顶
硕士211,博士中科院,有机会吗?
,
祝福