| ²é¿´: 5443 | »Ø¸´: 48 | ||||
| ±¾Ìû²úÉú 1 ¸ö PhEPI £¬µã»÷ÕâÀï½øÐв鿴 | ||||
0008mengÖÁ×ðľ³æ (ÕýʽдÊÖ)
|
[½»Á÷]
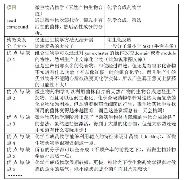
¹ØÓÚÐÂÒ©Ñз¢µÄһЩÏë·¨£¨Ò©ÎﻯѧVS΢ÉúÎïÒ©Îïѧ£©
|
|||
×ÊÔ´ | DerekµÄÊÕ²Ø |
» ±¾ÌûÒÑ»ñµÃµÄºì»¨£¨×îÐÂ10¶ä£©
» ²ÂÄãϲ»¶
¹¤¿Æ08-»úеר˶-Çóµ÷¼Á
ÒѾÓÐ3È˻ظ´
Ò»Ö¾Ô¸ËÕÖÝ´óѧ²ÄÁϹ¤³Ì£¨085601£©×¨Ë¶ÓпÆÑоÀúÈýÏî¹ú½±Á½¸öʵÓÃÐÍרÀûÒ»ÏîÊ¡¼¶Á¢Ïî
ÒѾÓÐ9È˻ظ´
²ÄÁϹ¤³Ì302·ÖÇóµ÷¼Á
ÒѾÓÐ8È˻ظ´
315Çóµ÷¼Á
ÒѾÓÐ14È˻ظ´
307·Ö²ÄÁÏרҵÇóµ÷¼Á
ÒѾÓÐ7È˻ظ´
²ÄÁϵ÷¼Á
ÒѾÓÐ11È˻ظ´
262Çóµ÷¼Á
ÒѾÓÐ6È˻ظ´
Ò»Ö¾Ô¸±±¾©½»Í¨´óѧ²ÄÁϹ¤³Ì×Ü·Ö358Çóµ÷¼Á
ÒѾÓÐ4È˻ظ´
Ò»Ö¾Ô¸Çà¿Æ085500£¬³õÊÔ295·Ö£¬¹«¹²¿Î213·Ö
ÒѾÓÐ3È˻ظ´
304Çóµ÷¼Á
ÒѾÓÐ3È˻ظ´
» ±¾Ö÷ÌâÏà¹Ø¼ÛÖµÌùÍÆ¼ö£¬¶ÔÄúͬÑùÓаïÖú:
¹ØÓÚÐÂÒ©±¨Éú²úµÄ¼¸¸öÎÊÌâ
ÒѾÓÐ20È˻ظ´
¹ØÓÚÒ©Æ·×¢²á·ÖÀà
ÒѾÓÐ10È˻ظ´
´ÓÊÂÐÂÒ©Ñз¢3ÄêÀ´µÄÒ»µãСÏë·¨
ÒѾÓÐ77È˻ظ´
ÈçºÎÁ˽âÐÂÒ©Ñз¢µÄ¹ý³Ì¼°ÎÒÓ¦¸ÃÓеÄËØÖÊ
ÒѾÓÐ21È˻ظ´
¹ØÓÚµÚËľüÒ½´óѧҩÎﻯѧ
ÒѾÓÐ10È˻ظ´
ÎÒ¶Ô¶àÈá±ÈÐÇÈÈÃôÖ¬ÖÊÌåThermoDoxµÄһЩ¿´·¨
ÒѾÓÐ18È˻ظ´
ÎÒÊÇ»¯Ñ§×¨ÒµµÄ£¬Ïë×Ô¼ºÎ¢ÉúÎï¼ìÑ飬ÇëÎÊÓÃÄı¾Êé°¡£¡
ÒѾÓÐ3È˻ظ´
ÉúÎ﹫˾½öÓÐʵÑéÊÒÄܽøÐÐÐÂÒ©×¢²áÂð£¿
ÒѾÓÐ8È˻ظ´
ÐÂÒ©ÔÓÖÊÇë½Ì£¿£¿£¿£¿£¿
ÒѾÓÐ6È˻ظ´
Î÷Ò©ÖÐÒ©»¯µÄ˼¿¼
ÒѾÓÐ24È˻ظ´
ÎÒ¹úÐÂÒ©Ñз¢¼¯ÖÐÓÚÖ×Áö¡¢ÌÇÄò²¡ºÍÐÄѪ¹Ü¼²²¡Èý´óÁì
ÒѾÓÐ12È˻ظ´
¹ØÓÚÐÂÒ©Ñз¢µÄһЩÏë·¨£¨Ò©ÎﻯѧVS΢ÉúÎïÒ©Îïѧ£©
ÒѾÓÐ14È˻ظ´
ÖÐÒ©ÐÂÒ©Ñз¢µÄÁ¢ÌâÒÀ¾Ý¼°ÆÀ¼Û˼·
ÒѾÓÐ27È˻ظ´
¡¾½»Á÷¡¿´ó¼Ò¶ÔÒ©¼ÁѧÒÔºóµÄǰ¾°ÓÐʲô¿´·¨?
ÒѾÓÐ16È˻ظ´
» ÇÀ½ð±ÒÀ²£¡»ØÌû¾Í¿ÉÒԵõ½:
Î人ÇṤ´óѧ»¯Ñ§Óë»·¾³¹¤³ÌѧԺÁÎÀöϼ¸±½ÌÊÚÕÐÊÕ˶ʿÑо¿Éúµ÷¼ÁÐÅÏ¢
+1/482
ÉÇÍ·´óѧºúÁ¼Ê¤¿ÎÌâ×éÕÐÊÕ»¯Ñ§¡¢»¯¹¤¡¢²ÄÁÏ·½Ïòµ÷¼ÁÑо¿Éú3Ãû
+1/182
Õã½Àí¹¤´óѧÎïÀíϵÕÐÊÕÎïÀíѧºÍ¹âµçÐÅÏ¢µ÷¼ÁÉú
+2/154
¼ÃÄÏ´óÑ§Ç°ÑØ½»²æ¿ÆÑ§Ñо¿ÔºÕÐÊÕ2026¼¶µ÷¼ÁÉú£¨»¯Ñ§¹¤³Ì085602£©
+1/86
ÖпÆÔºÐ½®Àí»¯Ëù³ÏƸÄÜÔ´µç»¯Ñ§·½Ïò²©Ê¿ºó¡¢²©Ê¿ºÍ¿ÆÑÐÖúÀíÆôÊÂ
+1/86
ÁijǴóÑ§Ê¡ÖØµãʵÑéÊÒ ÊÕ»¯Ñ§×¨ÒµË¶Ê¿µ÷¼Á¡¢ÍøÉÏÃæÊÔÎÞ±ÊÊÔ¡¢Ãû¶î³ä×ã¡¢¿Éµ÷רҵ¹ã·º
+1/82
2026ÄêÄþ²¨¹¤³ÌѧԺÕÐÊÕ˶ʿÑо¿Éú£¨µ÷¼Á£©
+1/55
һ־Ըǰ4λ´úÂë0703¾ù¿É±¨Ãû-ºÓ±±´óѧ·ÖÎö»¯Ñ§×¨ÒµÕÐÊÕµ÷¼Á¿¼Éú
+1/55
Õã½áéÖÝ£¬áéÖÝѧԺ»¯Ñ§Óë²ÄÁϹ¤³ÌѧԺÕÐÊÕÈ«Ìå08¡¢²¿·Ö07¡¢09µ÷¼Áͬѧ
+1/24
ÕÐÊÕµØÀíÀà¡¢»·¾³Àà¡¢µØ»¯Àà¡¢ÉúÎïÀà¡¢ÍÁÈÀÀࡢũҵ×ÊÔ´Óë»·¾³µÈ˶ʿµ÷¼ÁÉú
+1/11
Öпƴó¿ÆÑ§µº·ÖÔº2026Ä깤³Ì²©Ê¿ÉêÇ뿼ºËÖÆ-²©Ê¿ÕÐÉú£¬4ÔÂ10ÈÕ½ØÖ¹
+1/11
ÀöˮѧԺ£¬²ÄÁÏÓ뻯¹¤×¨Òµ
+1/9
Î÷±±¹¤Òµ´óѧ»úµçѧԺ ¸´ºÏ²ÄÁϼӹ¤ÖÆÔì·½ÏòÕÐÆ¸²©Ê¿ºó
+1/8
¹þ¶û±õÀí¹¤´óѧ²ÄÁÏÓ뻯¹¤Ñ§ÔºÁõ¸ÕÀÏʦÍŶÓÕÐļ¡°ÉêÇë-¿¼ºË¡±ÖƲ©Ê¿
+1/8
ÖйúµØÕð¾ÖµØÖÊÑо¿Ëù+µØÑ§/ÊýѧÏà¹Ø×¨Òµ+½ÓÊÕµ÷¼Á
+1/7
¡¾#ÉϺ£µ÷¼Á¼±Â¼#¡¿ÄܽÓÊÜ985ÁªºÏÅàÑøµÄËÙÀ´£¡´øÄã·¢Ò»ÇøÎÄÕ£¡
+1/6
Æë³¹¤Òµ´óѧ£¨É½¶«Ê¡¿ÆÑ§Ôº£© ¹ÈÑÇÍþÀÏʦ¿ÎÌâ×éÄâÕÐ2026Äêµ÷¼ÁÑо¿Éú
+1/5
ÖйúʯÓÍ´óѧ£¨±±¾©£©ÕÐÊÕÓͲØÊýֵģÄâ¡¢ÓÍÆøÈ˹¤ÖÇÄÜ¡¢ÓÍÌﻯѧµÈÏà¹Ø·½Ïò²©Ê¿ºó
+1/5
Î÷±±Å©ÁֿƼ¼´óѧˮ²úÑøÖ³×¨ÒµÑ§ÊõÐÍ˶ʿµ÷¼ÁÃû¶î1¸ö
+1/4
Î人·ÄÖ¯´óѧ½ÌÓý²¿ÖصãʵÑéÊÒ2026Äê˶ʿµ÷¼ÁÕÐÉú
+1/3
¡ï ¡ï
0008meng(½ð±Ò+1): лл²ÎÓë
xiaoxiao270: ½ð±Ò+1, 3Q 2012-10-03 19:19:27
¹Å¿É¤×: »ØÌûÖö¥ 2012-10-16 14:51:03
0008meng(½ð±Ò+1): лл²ÎÓë
xiaoxiao270: ½ð±Ò+1, 3Q 2012-10-03 19:19:27
¹Å¿É¤×: »ØÌûÖö¥ 2012-10-16 14:51:03
| ¸öÈ˾õµÃ ÿһÖÖɸҩ·½Ê½¶¼Óи÷×ÔµÄÄ¿µÄ£¬²»ÄÜÁýͳµÄ˵ºÃ»òÕß²»ºÃ£¬½üЩÄêÕë¶ÔÉúÎïÖÆÒ©£¬Ëù²úÉúµÄ¿¹ÌåÒ©ÎïµÄ³É¾ÍÒ²ÁîÈËÖõÄ¿£¬Ã¿ÖÖ·½·¨¶¼Óи÷×ÔµÄÓÅȱµã£¬¸öÈ˾õµÃËûÃÇ»¯Ò©ÔÚɸҩµÄʱºò¾ßÓÐÒ»¶¨µÄäĿÐÔ»òÕß˵Á¿×ã¹»´ó£¬Õë¶Ôµ¥Ò»¼²²¡µÄɸҩ£¬ÎÒËùÁ˽⵽µÄ»¯Ò©µÄɸѡµÄ;¾¶£ºÒ»ÊÇ»¯ºÏÎï¿â£¬ÕâÖÖ¹¤×÷Á¿´ó£¨Ïà¶Ô£©¶þÊÇ£º½è¼øÄ³Ð©ÕýÔÚÁÙ´²»òÕßÒѾÉÏÊеÄÒ©ÎïµÄ½á¹¹µÄЧӦÖÐÐÄÈ¥ÐÞÊΣ¬ÕâÖÖ·½·¨ËäÈ»¿ìËÙ£¬µ«ÊÇÄãµÄ¹¤×÷ÊÇÕ¾ÔÚ±ðÈ˵ļçÉÏ£¬×ܹ¤×÷Á¿Æäʵ²¢Ã»ÓÐÉÙ¡£ |
10Â¥2012-10-01 14:48:24
0008meng
ÖÁ×ðľ³æ (ÕýʽдÊÖ)
- PhEPI: 1
- Ó¦Öú: 10 (Ó×¶ùÔ°)
- ½ð±Ò: 9105.3
- Ìû×Ó: 747
- ÔÚÏß: 223.8Сʱ
- ³æºÅ: 635265
¡ï
xiaoxiao270: ½ð±Ò+1, 3Q 2012-10-03 19:21:55
¹Å¿É¤×: »ØÌûÖö¥ 2012-10-16 14:51:18
xiaoxiao270: ½ð±Ò+1, 3Q 2012-10-03 19:21:55
¹Å¿É¤×: »ØÌûÖö¥ 2012-10-16 14:51:18
|
лл½»Á÷£¡Äã˵µÄºÜ¶Ô£¬µ¥¿Ë¡¿¹Ìå·½ÃæÈ·ÊµÈ¡µÃÁ˺ܴóµÄ³É¾Í£¬ÔÚÅÅÃûǰʮµÄÒ©ÎïÖоÍÓÐËÄÎå¸öµ¥¿Ë¡¿¹Ìå¡£µ«±¾Ìû½öÊÇÕë¶ÔÒ©ÎﻯѧºÍ΢ÉúÎïÒ©ÎïѧÔÚÐÂÒ©Ñз¢·½ÃæËùÆðµÄ×÷ÓýøÐжԱȡ£Ò»°ãÒ©ÎïµÄ·¢ÏÖ¶¼ÊÇÕë¶Ô°Ð±êÀ´½øÐÐÑз¢µÄ£¬¸ù¾Ý°Ð±êºÍÒ©ÎïÉè¼ÆÀíÂÛ£¬Éè¼ÆÒ»ÏµÁеϝºÏÎȻºóɸѡ»îÐÔ¡£¾ÍÏñÄã˵µÄÄÇÑù£¬°Ð±êµÄ½¨Á¢ÊÇÒ»ÏîÅÓ´óµÄ¹¤×÷¡£ÓÐʱºò»¹ÊÇ¿ÉÒÔ¸ù¾ÝÌåÄÚµÄÄÚÔ´»îÐÔÎïÖʽøÐÐÒ©ÎïÉè¼Æ¡£±ÈÈçһЩÒÖÖÆ¼ÁµÈµÈ¡£»¯Ñ§Ò©ÎïɸѡҲ²¢²»ÊÇÄÇÑùµÄäĿ£¬Ò²»¹ÊÇÓÐÒ»¶¨·½ÏòµÄ¡£±ÈÈçÕë¶Ôϸ°ûµÄÐźÅתµ¼Í¾¾¶¡£ÆäʵËùÓеÄÒ©Îïɸѡ¶¼ÊǺÜÅÓ´óµÄ£¬Ò»°ã10000¸ö²úÉúÒ»¸öcompound¡£¿ÆÑ§Ñо¿ÖУ¬Ã¿¸öÈ˶¼ÊdzÐÉÏÆôϵÄ×÷Ó㬱ØÐëÕ¾ÔÚǰÈ˵ļç°òÉÏ£¬Äã²ÅÄÜÍÆ¶¯Õû¸ö¿ÆÑ§Ñо¿¡£ |
11Â¥2012-10-01 18:00:55
¡ï ¡ï
Сľ³æ: ½ð±Ò+0.5, ¸ø¸öºì°ü£¬Ð»Ð»»ØÌû
xiaoxiao270: ½ð±Ò+1, 3Q 2012-10-03 19:19:41
¹Å¿É¤×: »ØÌûÖö¥ 2012-10-16 14:51:28
Сľ³æ: ½ð±Ò+0.5, ¸ø¸öºì°ü£¬Ð»Ð»»ØÌû
xiaoxiao270: ½ð±Ò+1, 3Q 2012-10-03 19:19:41
¹Å¿É¤×: »ØÌûÖö¥ 2012-10-16 14:51:28
| ÔõÃ´ËµÄØ£¬ºÏ³ÉÒ»ÖÖл¯Ñ§ÊµÌ壬ÕâÖ»ÊÇÒ»¸öҩѧÉúµÄÃΡ£¶øÇÒ²»µÃ²»Ëµ£¬ÑØÍ¾µÄ·ç¾°ÕæµÄºÜÓÕÈË |
13Â¥2012-10-01 21:35:15
¡ï ¡ï
Сľ³æ: ½ð±Ò+0.5, ¸ø¸öºì°ü£¬Ð»Ð»»ØÌû
xiaoxiao270: ½ð±Ò+1, 3Q 2012-10-03 19:20:26
¹Å¿É¤×: »ØÌûÖö¥ 2012-10-16 14:51:37
Сľ³æ: ½ð±Ò+0.5, ¸ø¸öºì°ü£¬Ð»Ð»»ØÌû
xiaoxiao270: ½ð±Ò+1, 3Q 2012-10-03 19:20:26
¹Å¿É¤×: »ØÌûÖö¥ 2012-10-16 14:51:37
| Æäʵµ¥´¿¶Ô±ÈÕâÁ½¸öûÓÐʵ¼ÊÒâÒ壬ÒòΪÕâÁ½¸ö·½ÏòÖÁÉÙÔÚĿǰÀ´½²»¹ÊǸöÓÐËù³¤µÄ£¬·ÏµôÄÄÒ»¸ö¶¼²»ÐУ¬Ð¡·Ö×ÓÒ©Îï¿ÉÒÔͨ¹ý»¯Ñ§À´ºÏ³É£¬´ó·Ö×Ó¿ÉÒÔÉúÎïºÏ³ÉÔÙ»¯Ñ§ÐÞÊΣ¬ÖÁÓÚÑ¡ÔñÄÄÒ»¸ö·½Ïò£¬»¯Ñ§ºÏ³ÉÒ©ÎïÏÖÔÚÔ½À´Ô½Ã»Êг¡ÁË£¬È¥Ò©µêÂòÒ©´ÎÊý¶àÁ˾ÍÖªµÀÁË£¬ÎÒ¾õµÃ»¹ÊÇÉúÎï·½ÏòºÃÒ»µã°É£¨´¿Êô¸öÈËÒâ¼û£©±Ï¾¹ÕâÊÇδÀ´·¢Õ¹µÄ·½Ïò£¬¡£¡£¡£¡£¡£¡£¡£¡£¡£¡£¡£¡£¡£¡£¡£¡£µ«»°Ëµ»ØÀ´£¬Ïë³ÉΪÑо¿ÐÂÒ©µÄÊÀ½ç¼¶´óÅ£µÄ»°£¬ÉúÎïҩѧµÄ£¬»¯Ñ§Ò²ÊDZØÐëµÄ£¬ÕâÁ½¸ö»¹²»¹»£¬ÉúÀíѧҽѧ£¬ÖÐÎ÷ҽһЩ»úÀí¡£¡£¡£¶¼ÊÇÒª¶®µÃ£¬¡£¡£¡£¡£¡£¡£¡£¼ÈÈ»×îÖÕ¶¼ÒªÑ§£¬ºÎ±ØÒ»¿ªÊ¼¾Í·ÖµÄÄÇôÇåÄØ |
16Â¥2012-10-03 07:43:25
0008meng
ÖÁ×ðľ³æ (ÕýʽдÊÖ)
- PhEPI: 1
- Ó¦Öú: 10 (Ó×¶ùÔ°)
- ½ð±Ò: 9105.3
- Ìû×Ó: 747
- ÔÚÏß: 223.8Сʱ
- ³æºÅ: 635265
¡ï
xiaoxiao270: ½ð±Ò+1, 3Q 2012-10-03 19:22:06
¹Å¿É¤×: »ØÌûÖö¥ 2012-10-16 14:51:41
xiaoxiao270: ½ð±Ò+1, 3Q 2012-10-03 19:22:06
¹Å¿É¤×: »ØÌûÖö¥ 2012-10-16 14:51:41
|
ÇÇ´óÏÀ£¬Ð»Ð»ÄãµÄ½»Á÷¡££¨ÄãÊÇÉÙÊý¼¸¸öÄܹ»»Ø¸´Õâô¶àÎÄ×ֵijæ×Ó£©µÄÈ·£¬Î¢ÉúÎïÒ©ÎïѧºÍÒ©ÎﻯѧÔÚÒ©Îï·¢ÏÖ·½ÃæÆðµ½Á˾޴óµÄ×÷Ó㬵±È»»¹ÓÐһЩÆäËûµÄÉúÎïÖÆ¼Á¡£¶øÇÒÒÔºóµÄѧ¿Æ¿Ï¶¨ÊǸü¶àµÄ½»²æ£¬³ÉΪһ¸ö¡°´ó¿ÆÑ§¡±ÁìÓò£¨ÕâÒ²ÊÇÎҵĿ´·¨£©¡£µ«²»¹ÜÔõô˵£¬ËùνµÄ½»²æÖбØÈ»»á¾«ÓÚÒ»ÃÅ£¬ÊìÖª¶àÃÅ£¬ÕâÑùÄã²ÅÄÜÓн»²æµÄ×ʱ¾¡£ËùÒÔÔÚ¶àÃÅÖØµãÖ®Öл¹ÊÇÓÐÖØÖÐÖ®ÖØµÄ¡£´ËÍ⣬ÎÒ»òÐí´ï²»µ½ÄÇЩ´óÅ£µÄˮƽ£¬ÎÒµÄÔ¸ÍûÖ»ÊÇÓÐÉúÖ®ÄêÄܹ»¿´µ½×Ô¼ºÔÚÐÂÒ©·½ÃæÓÐËù´´Ð¡£Ïà±È֮ϣ¬£¨´¿Êô¸öÈËÏë·¨£©»¯Ñ§Ò©¿ÉÄܸü·ûºÏÎҵĿÚζ¡£ÒòΪ»¯Ñ§Ò©±Ï¾¹·þ´ÓÓÚ²Ù×÷Õߣ¬ÄãÏë´´ÖÆÊ²Ã´ÑùµÄ½á¹¹£¬ÀíÂÛÉϽ²¾ÍÄܺϳɡ£Õâʱºò²ôÔÓһЩ¹ØÓÚÊÜÌå¡¢°Ð±êµÈһϵÁеÄÏà¹ØÐÅÏ¢£¬ÔÚÎÒÓÐÉúÖ®Äê´ïµ½ÄǸöÔ¸ÍûµÄ¿ÉÄÜÐÔ¸ü´óһЩ¡£¶øÎ¢ÉúÎïÖÆÒ©£¨²»ÊÇÖ¸ÄÇЩÏñ¿¹ÌåÒßÃçµÄÉúÎïÖÆ¼Á£©£¬¿ÉÄÜÖ»ÊÇÔÚºÍÀÏÌìÒ¯¶Ä²©¡£ £¨ÎÒ×î½ü¾ÍÊDZȽϿàÄÕÕâ¸öÎÊÌ⣬ËùÒÔŪµ½Ð¡Ä¾³æÉÏÀ´ºÍ´ó¼ÒÌÖÂÛÌÖÂÛ¡£Ö»Òª²»ÂúÎÒµÄÏë·¨µÄ£¬»¶ÓͲۣ© |
18Â¥2012-10-03 11:30:27
¡ï ¡ï
Сľ³æ: ½ð±Ò+0.5, ¸ø¸öºì°ü£¬Ð»Ð»»ØÌû
xiaoxiao270: ½ð±Ò+1, 3Q 2012-10-03 19:20:51
¹Å¿É¤×: »ØÌûÖö¥ 2012-10-16 14:52:06
Сľ³æ: ½ð±Ò+0.5, ¸ø¸öºì°ü£¬Ð»Ð»»ØÌû
xiaoxiao270: ½ð±Ò+1, 3Q 2012-10-03 19:20:51
¹Å¿É¤×: »ØÌûÖö¥ 2012-10-16 14:52:06
|
±¾ÌûÄÚÈݱ»ÆÁ±Î |
20Â¥2012-10-03 11:40:41
0008meng
ÖÁ×ðľ³æ (ÕýʽдÊÖ)
- PhEPI: 1
- Ó¦Öú: 10 (Ó×¶ùÔ°)
- ½ð±Ò: 9105.3
- Ìû×Ó: 747
- ÔÚÏß: 223.8Сʱ
- ³æºÅ: 635265
¡ï
xiaoxiao270: ½ð±Ò+1, 3Q 2012-10-03 19:21:03
¹Å¿É¤×: »ØÌûÖö¥ 2012-10-16 14:52:27
xiaoxiao270: ½ð±Ò+1, 3Q 2012-10-03 19:21:03
¹Å¿É¤×: »ØÌûÖö¥ 2012-10-16 14:52:27
|
лл½»Á÷¡£Äã˵µÄºÜ¶Ô£¬ËùÓеĿÆÑ§ÃÅÀàÏÖÔÚ¶¼ÊÇÔÚlearn from nature¡£ÓÐʱºòȷʵҪà°Ì¾ÔìÎïÖ÷µÄÉñÆæ¡£Á¢ÆÕÍ×¾ÍÊÇÒ»Àý£¡µ«ÄãÊÇϲ»¶³ÉÌìÔÚÄÇÀïɸ¾ú£¬½âÎö½á¹¹ºÍÉúÎïºÏ³É;¾¶£¨´ó¶àÊýÊÇÕâÑùµÄÇé¿ö£©£»»¹ÊǸù¾ÝÏÖÔÚÒÑÓеĻîÐԽṹ£¬ÀûÓÃ×Ô¼ºµÄ´ÏÃ÷²ÅÖÇ£¬Ìá¸ßÆä»îÐÔ£¬½µµÍÆä¶¾ÐÔ¡£¾ÍÎÒ¶øÑÔ£¬ÎÒ»¹ÊÇÆ«ÏòÓÚÓÐÖ÷¶¯ÐԵġ£ |
21Â¥2012-10-03 12:10:04
¡ï ¡ï ¡ï
Сľ³æ: ½ð±Ò+0.5, ¸ø¸öºì°ü£¬Ð»Ð»»ØÌû
¹Å¿É¤×: »ØÌûÖö¥ 2012-10-16 14:52:47
¹Å¿É¤×: ½ð±Ò+2, лл½»Á÷ 2012-10-16 14:53:09
Сľ³æ: ½ð±Ò+0.5, ¸ø¸öºì°ü£¬Ð»Ð»»ØÌû
¹Å¿É¤×: »ØÌûÖö¥ 2012-10-16 14:52:47
¹Å¿É¤×: ½ð±Ò+2, лл½»Á÷ 2012-10-16 14:53:09
| ÎÒÊÇѧÉúÎïÖÆÒ©µÄ£¬»¹ÔÚ±¾¿Æ½×¶Î£¬µ«½Ó´¥µÄ»¹ÊÇ΢ÉúÎï¡£ÎÒÃÇÀÏʦ¸æËßÎÒÃÇ×î¶àµÄÊÇÔÚÉúÎï·½·¨Ó뻯ѧ·½·¨²¢Óã¬ÓÐЩ½á¹¹Óû¯Ñ§·½·¨ÎÞ·¨ºÏ³É£¬¿ÉÒÔÓÃÉúÎï·½·¨ºÏ³ÉÈ»ºóÔÙÓû¯Ñ§·½·¨½øÐÐÐÞÊΣ¬ÕâÑù²ÅÊÇ×îÓÐЧµÄ£¬ÎÒËùÖªµÀµÄ¾ÍÕâôµãÁË£¬(*^__^*) ÎûÎû¡¡ |
30Â¥2012-10-09 22:27:02
¡ï
Сľ³æ: ½ð±Ò+0.5, ¸ø¸öºì°ü£¬Ð»Ð»»ØÌû
Сľ³æ: ½ð±Ò+0.5, ¸ø¸öºì°ü£¬Ð»Ð»»ØÌû
|
΢ÉúÎïÒ©ÎïºÍ»¯Ñ§ºÏ³ÉÒ©ÎÆäʵ¶¼»ù±¾ÉÏ»¹ÊÇС·Ö×ÓÒ©ÎïµÄ·¶³ë£¬ÒµÄÚ¶ÔÓÚС·Ö×ÓÒ©£¬»¹ÊdzÆÎª»¯Ñ§Ò©£¬ÀíÂÛÉÏ˵ËùÓеÄС·Ö×Ó»¯Ñ§Ò©¶¼¿ÉÒÔÈ«ºÏ³É£¬²»¹ýºÜ¶àÒ©ÎïÈ«ºÏ³É³É±¾Éϲ»»®Ë㣬ºÜ¶àС·Ö×ÓÒ©Îï¶¼ÊǰëºÏ³ÉµÄ£¬Ò²¾ÍÊÇÏÈÓÃ΢ÉúÎï·¢½ÍµÃµ½ÖмäÌ壬±ÈÈçÇàÃ¹ËØÀàĸºË(6-APA)£¬Í·æß¾úËØÀàĸºË(7-ACA)£¬È»ºóÔÙ°ëºÏ³ÉÐÞÊΡ£´ó²¿·ÖС·Ö×ÓÒ©»¹ÊÇÈ«ºÏ³ÉµÄ£¬ËùÒÔ»¯Ñ§ºÏ³É·½ÏòÓ¦ÓÃȷʵҪ¸ü¹ãһЩ¡£Ïà¶ÔÀ´Ëµ£¬Î¢ÉúÎï·½ÏòÏÖÔÚÒѾԽÀ´Ô½Ê½Î¢ÁË£¬ÏÖÔÚ˵µÄÉúÎïÒ©Ö¸µÄÒ²²»ÊÇ΢ÉúÎïÒ©Îï¡£ÏÖÔÚ˵µÄÉúÎïÒ©£¬Æäʵ¸ü¶àµÄÊÇÖ¸´ó·Ö×ÓÉúÎïÒ©£¬µ¥¿¹£¬ÖØ×éµ°°×£¬ÒßÃçµÈµÈ£¬»ù±¾É϶¼²»ÀûÓÃ΢ÉúÎïÁË£¬Ò»°ã¶¼ÊÇÀûÓò¸È鶯Îïϸ°û£¬Õâ¸öÁìÓòÏà¶ÔÓÚÇ°ÃæËµµÄС·Ö×Ó»¯Ñ§Ò©¸üÒª¸´ÔÓÀ§ÄÑÊ®±¶£¬ÊÇÕæÕýµÄ¸ß¾«¼âÁìÓò£¬µ±È»ÁËÕæÒª³É¹¦ÁË£¬ÀûÈóÒ²ÊÇÊ®±¶ÒÔÉÏ£¬Õâ·½Ãæ²»ÊÇÌ«Á˽⣬¾Í²»¶à˵ÁË¡£ ¶à˵һ¾ä£¬Ò©Ñ§Ñ§Éú½×¶Î£¬¶àѧµã¶«Î÷£¬¶àÉæ¼°Ò»Ð©ÁìÓòΪºÃ£¬ÐËȤΪµ¼ÏòҲûʲô´í£¬ÃÎÏë×Ô¼ºÓг¯Ò»ÈÕÄÜ·¢ÏÖÒ»¸öÐÂÒ©£¬ÒÔ´ËΪĿ±ê¹¦ÀûÐÔµÄÑ¡Ôñ΢ÉúÎï·½Ïò»¹ÊÇ»¯Ñ§ºÏ³É·½Ïò£¬ÄÇÕæ»¹ÊÇÓеãÏë¶àÁË£¬ÏÖÔÚµÄÐÂÒ©Ñз¢£¬¶¼ÊÇ´óÍŶӺÏ×÷£¬Ã¿¸öÈ˶¼ÏñÒ»¸öÁã¼þ»òÕßÂÝË¿¶¤£¬¸ãÉúÎïµÄ£¬ºÏ³ÉµÄ£¬·ÖÀë´¿»¯µÄ£¬·ÖÎöµÄ¶¼±Ø²»¿ÉÉÙ£¬µ±´úÉç»á·Ö¹¤Ô½À´Ô½Ï¸»¯£¬Ô½À´Ô½×¨¾«£¬Ôç¾Í²»ÊÇÒ»¸öÈË¿ÉÒÔ°ü´òÌìϵÄÄê´úÁË¡£ |
48Â¥2014-08-29 10:44:44
¡ï
0008meng(½ð±Ò+1): лл²ÎÓë
0008meng(½ð±Ò+1): лл²ÎÓë
|
±¾ÌûÄÚÈݱ»ÆÁ±Î |
6Â¥2012-10-01 00:21:35
¡ï
0008meng(½ð±Ò+1): лл²ÎÓë
ËÍÏÊ»¨Ò»¶ä
0008meng(½ð±Ò+1): лл²ÎÓë
ËÍÏÊ»¨Ò»¶ä |
ǰ±²£¬ËµµÄºÜºÃ [ ·¢×ÔÊÖ»ú°æ http://muchong.com/3g ] |
12Â¥2012-10-01 20:36:39
0008meng
ÖÁ×ðľ³æ (ÕýʽдÊÖ)
- PhEPI: 1
- Ó¦Öú: 10 (Ó×¶ùÔ°)
- ½ð±Ò: 9105.3
- Ìû×Ó: 747
- ÔÚÏß: 223.8Сʱ
- ³æºÅ: 635265
14Â¥2012-10-01 21:47:51
17Â¥2012-10-03 09:47:31
¡ï ¡ï
Сľ³æ: ½ð±Ò+0.5, ¸ø¸öºì°ü£¬Ð»Ð»»ØÌû
xiaoxiao270: ½ð±Ò+1, 3Q 2012-10-03 19:20:46
Сľ³æ: ½ð±Ò+0.5, ¸ø¸öºì°ü£¬Ð»Ð»»ØÌû
xiaoxiao270: ½ð±Ò+1, 3Q 2012-10-03 19:20:46
|
±¾ÌûÄÚÈݱ»ÆÁ±Î |
19Â¥2012-10-03 11:35:44
¡ï ¡ï
Сľ³æ: ½ð±Ò+0.5, ¸ø¸öºì°ü£¬Ð»Ð»»ØÌû
xiaoxiao270: ½ð±Ò+1, 3Q 2012-10-03 19:21:10
Сľ³æ: ½ð±Ò+0.5, ¸ø¸öºì°ü£¬Ð»Ð»»ØÌû
xiaoxiao270: ½ð±Ò+1, 3Q 2012-10-03 19:21:10
|
±¾ÌûÄÚÈݱ»ÆÁ±Î |
22Â¥2012-10-03 12:57:36
23Â¥2012-10-05 09:47:58
27Â¥2012-10-07 22:40:19
28Â¥2012-10-07 22:42:42
31Â¥2012-10-09 22:33:47
|
±¾ÌûÄÚÈݱ»ÆÁ±Î |
33Â¥2012-10-10 12:30:55
34Â¥2012-10-10 13:01:54
35Â¥2012-10-10 13:02:12
36Â¥2012-10-10 13:02:34
12313980336 
гæ (³õÈëÎÄ̳)
¡ï ¡ï ¡ï ¡ï ¡ï ¡ï ¡ï ¡ï ¡ï
Сľ³æ: ½ð±Ò+0.5, ¸ø¸öºì°ü£¬Ð»Ð»»ØÌû
¹Å¿É¤×: ½ð±Ò-10, Î¥¹æ´æµµ, ÇëÎð·¢²¼¹ã¸æ 2012-10-16 14:53:46
Сľ³æ: ½ð±Ò+0.5, ¸ø¸öºì°ü£¬Ð»Ð»»ØÌû
¹Å¿É¤×: ½ð±Ò-10, Î¥¹æ´æµµ, ÇëÎð·¢²¼¹ã¸æ 2012-10-16 14:53:46
|
±¾ÌûÄÚÈݱ»ÆÁ±Î |
37Â¥2012-10-10 14:34:18
38Â¥2012-10-11 16:38:21
40Â¥2012-10-12 07:58:22
41Â¥2012-10-13 23:05:06
0008meng
ÖÁ×ðľ³æ (ÕýʽдÊÖ)
- PhEPI: 1
- Ó¦Öú: 10 (Ó×¶ùÔ°)
- ½ð±Ò: 9105.3
- Ìû×Ó: 747
- ÔÚÏß: 223.8Сʱ
- ³æºÅ: 635265
42Â¥2012-10-14 08:42:52
43Â¥2012-10-15 16:50:13
swaucq
½ð³æ (ÕýʽдÊÖ)
- PhEPI: 1
- Ó¦Öú: 38 (СѧÉú)
- ½ð±Ò: 383.5
- Ìû×Ó: 950
- ÔÚÏß: 433.2Сʱ
- ³æºÅ: 1307586
¡ï
Сľ³æ: ½ð±Ò+0.5, ¸ø¸öºì°ü£¬Ð»Ð»»ØÌû
Сľ³æ: ½ð±Ò+0.5, ¸ø¸öºì°ü£¬Ð»Ð»»ØÌû
| ÎÒÃǹúÄڵĿÆÑÐÒ»°ãÀ´Ëµ¶¼ÊÇÄ£·ÂÐ͵Ĵ´Ð¡£ÏÖÔÚ΢ÉúÎïÒ©Îïѧ£¬´ó¸Å¾Í×éºÏÉúÎïѧ£¬ÌìÈ»²úÎïºÏ³É£¬»¯Ñ§ºÏ³É£¬¸ü¸ßͨÁ¿£¬¸ü¿í·ºµÄÒ©Îï°Ðµãɸѡ£¬ÕâЩ˼·¶¼ÊÇ´Ó¹úÍâ³öÀ´µÄ¡£ºÍ±ðÈ˱ȣ¬ÎÒÃǵÄÓÅÊÆ¾ÍÊÇÔÚ×ÊÔ´ÉÏ£¬¶«ÄÏÎ÷±±º£Ñ󽵨¸÷ÖÖÖйúµÄÉú̬»·¾³£¬È¥¿ª·¢£¬OL£¬JNPÀïÃæ¹úÄÚÎÄÕ¶¼¸ú¶ÀÌØµÄ×ÊÔ´Óйأ»»¹ÓоÍÊÇÖÐÒ©×ÊÔ´£¬ÀÏ׿×ڵĶ«Î÷ÀïÃæ¿ÉÄÜÓÐЩÐÂÏʵÄÍæÒ⣬±ÈÈçOLÉÏÓÐÆª´Ó³æ²ÝÀï·Ö»¯ºÏÎïµÄÎÄÕ¡£ |
44Â¥2012-10-18 18:28:18
0008meng
ÖÁ×ðľ³æ (ÕýʽдÊÖ)
- PhEPI: 1
- Ó¦Öú: 10 (Ó×¶ùÔ°)
- ½ð±Ò: 9105.3
- Ìû×Ó: 747
- ÔÚÏß: 223.8Сʱ
- ³æºÅ: 635265
45Â¥2012-10-18 22:16:41
46Â¥2012-10-20 11:09:34
0008meng
ÖÁ×ðľ³æ (ÕýʽдÊÖ)
- PhEPI: 1
- Ó¦Öú: 10 (Ó×¶ùÔ°)
- ½ð±Ò: 9105.3
- Ìû×Ó: 747
- ÔÚÏß: 223.8Сʱ
- ³æºÅ: 635265
49Â¥2014-09-05 19:03:47
¼òµ¥»Ø¸´
¿Õ±¯ÇеÄÍÞ2Â¥
2012-10-01 00:11
»Ø¸´
0008meng(½ð±Ò+1): лл²ÎÓë
Ì«Ñô34523Â¥
2012-10-01 00:12
»Ø¸´
0008meng(½ð±Ò+1): лл²ÎÓë
ÃÎÏë¿ÉÄÜ4Â¥
2012-10-01 00:14
»Ø¸´
0008meng(½ð±Ò+1): лл²ÎÓë
butË®»õ5Â¥
2012-10-01 00:16
»Ø¸´
0008meng(½ð±Ò+1): лл²ÎÓë
¶þ±¾²»ÐÐ7Â¥
2012-10-01 00:24
»Ø¸´
0008meng(½ð±Ò+1): лл²ÎÓë
ÍÞÍÞÍÛÍÛ8Â¥
2012-10-01 00:28
»Ø¸´
0008meng(½ð±Ò+1): лл²ÎÓë
liufuliang9Â¥
2012-10-01 00:29
»Ø¸´
0008meng(½ð±Ò+1): лл²ÎÓë
Herb_Lee15Â¥
2012-10-02 23:50
»Ø¸´

zhiyao203424Â¥
2012-10-06 20:16
»Ø¸´
¶÷
wp00025Â¥
2012-10-07 18:52
»Ø¸´
mbcgm26Â¥
2012-10-07 18:53
»Ø¸´
robert00029Â¥
2012-10-09 09:17
»Ø¸´
cpuhmh32Â¥
2012-10-10 10:50
»Ø¸´
³Ì´óÒÕ39Â¥
2012-10-11 23:46
»Ø¸´
àÞ~
binfery47Â¥
2012-10-20 18:03
»Ø¸´














»Ø¸´´ËÂ¥