当前位置:小木虫首页 >> 考博

有18号高能所考博复试的同学么

feirenkesi
有18号高能所考博复试的同学么
考博
  • 400
  • 8

环境工程博士求调剂

taozidada
本人今年报考中科院博士,各科均过线。因为报考老师名额有限,本人继续深造意愿强烈,故选择调剂。希望有意向导师联系,手机13842077479,邮箱'438988505qq.com',谢谢!
考博
  • 800
  • 16

复旦大学生物化学与分子生物学2018年考博

阿兹别克
各位2018年复旦大学生科院生物化学与分子生物学考博的小伙伴,你们有接到复试通知的吗?据说同院的遗传学已经给通知了,这边还没消息,等的好焦急啊!!!!
考博
  • 150
  • 3

考博调剂求带走

yeahhanpei
本人今年报考的北理工材料科学与工程专业,英语:66,业务课一:90,业务课二:80,总分:236。复试成绩:83.本人对含能材料的模拟与计算较为擅长,也可进行适当的实验。故请求含能材料或有机高分子材料方向的调剂(不仅限于北理),如哪位老师有名额和意愿,烦请联系...
考博
  • 750
  • 15

求一份文科考博科研计划模板

羊村村花啊
有没有大神愿意把以前自己参加考试用的科研计划模板借我看一下呀!不胜感激!我邮箱1015338181qq.com
考博
  • 150
  • 3

读博士择校还是择导师

见学
各位过来人,小生今年考的博士,报了两所学校,一个985的前10,但是导师年龄接近退休,学生很多组较大,一个排40的211,但导师是个小年轻,今年刚评上教授,请问大家,博士是选择学校重要还是选择导师重要呢?
考博
  • 850
  • 17

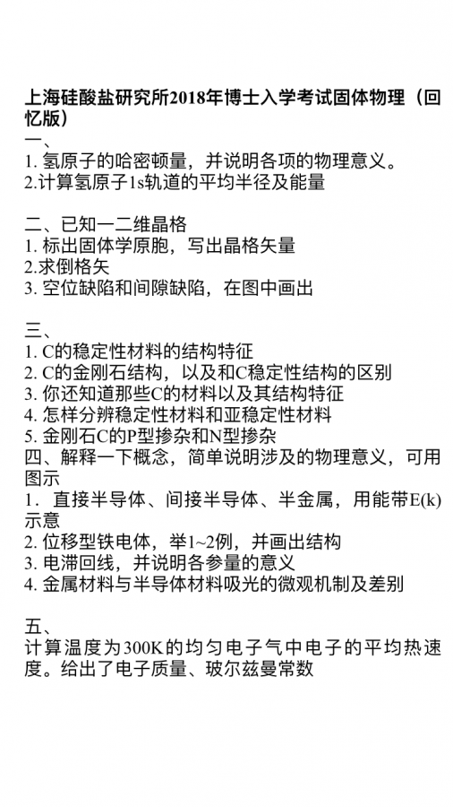
中科院上海硅酸盐研究所2018年博士申请考核固体物理回忆版真题

xx1105
中科院上海硅酸盐研究所2018年博士申请考核固体物理回忆版真题
考博
  • 150
  • 3

求助虫友们,应该去哪个?

Im酱油帝
小弟EE方向,去年考的清华EE的Phd,拟录取了,5月提档,年轻导师,不算是顶尖大牛。在考清华之前,试探性的申过一个美国的学校,科罗拉多博尔德分校,结果最近录取了,应该是在NIST做,导师是fellow。感觉各有千秋,有点难以取舍,希望各位道友能给予指点。无限...
考博
  • 2750
  • 55

有在等社科院成绩的小伙伴们吗??

wennnnnnn
感觉考社科院的人特别少,找不到可以交流的,也没有什么信息,有同在等成绩的小伙伴吗
考博
  • 1750
  • 35

人大信息学院考博

洋洋4212
人大信息学院考博的名单什么时候出来呀,有一起的小伙伴么?
考博
  • 500
  • 10

中科院考博 地理专业 求调剂

ahuanghuang
本人硕士阶段自然地理学专业(方向偏宏观),今年参加中科院山地所人文地理学专业初试,总分204,其中英语63,人文地理71,区域规划70。因报考导师名额有限,且与竞争对手间的分差过大,已没什么希望,现寻求调剂。希望有需要招收调剂的人文地理或者自然地理导师可以接受...
考博
  • 500
  • 10

中科院考博可以调剂到大学吗?

建木之叶
如题!求虫友们解惑,分享信息!谢谢!
考博
  • 450
  • 9

求华中农大2015-2017年植物营养专业考博试题

高小祥
如题,跪求华中农大2015-2017年植物营养专业《矿质营养的土壤化学》和《植物营养学原理》两门课的试题大致内容,谢谢诸位大神
考博
  • 1300
  • 26

2018北师大教育学部博士最终成绩什么时候出来呀?

龙马鸣人
等成绩等的望眼欲穿,找工作没心情,玩也没心情。是喜是忧给个结果呗!唉!
考博
  • 350
  • 7

这周末(4.14/15)考博,散金币攒人品

rainylovely
看到论坛大部分都考完出分或者复试了,只有我这周末才考吗?跨专业考博,真心没底啊(╯﹏╰)希望一切顺利,顺顺利利考完三科~
考博
  • 4050
  • 81

中科院考博…地信专业…求调剂

fanfan?
本人森林经理学研究生,本科地理信息系统专业,今年参加中科院地理所,地理信息系统专业的初试,总分200,其中英语62,地理信息76,遥感概率62。因报考导师的学生人数太多,无望进复试,现寻求调剂。希望有相关方向的,或者有热心的老师和虫友能帮忙推荐,感谢,感谢!!...
考博
  • 900
  • 18

考中科院求调剂,报考环境科学专业

安庆小伙
本人今年考中科院某所环境科学专业。分数不够,想调剂,求哪位老师收了我。具体情况如下,英语54,环境生物学67,环境化学75。硕士毕业论文是油菜秸秆改姓制备活性炭对水体有利污染物的吸附及其机理的探究。
考博
  • 650
  • 13

孤注一掷,求好运!

林夕水清
自己发的帖子自己不能删,好奇怪的道理[Lasteditedby林夕水清on2018-4-13at01:20]
考博
  • 3300
  • 66

考博复试有什么要注意的事项?

anzhuolin
我北师大的,不知道积水潭师专的考博复试具体是什么流程,有什么注意的事项?比如,老师在问的问题,主要是用英语还是汉语?主要问你自己平时的科研成果、毕业论文,还是考察你一些具体的知识?如果导师组关心你硕士期间科研成果,而自己感觉科研成果不是那么出彩(不是强项)该去...
考博
  • 750
  • 15

博士院校毕业期限

zhupeijie
请问现在化学类的博士还有哪些院校是三年就可以毕业的?
考博
  • 600
  • 12

硕博连读的年限

liyeqik
某校招博的政策中说:符合条件的研二或者研三的在校生可以申请硕博连读,由于该校是在秋学期申请,其所谓的研二就是研一刚升入研二的学生,如果不是天赋过人、规划极其得当、介入极其提前外加运气极好,估计没有研二的符合条件。假定研三一开始就申请硕博连读,并且通过了,那么在...
考博
  • 550
  • 11

大家认为考博应选择理学博士还是工学博士好呢?

aixcc15
关于理学博士和工学博士有点迷茫,不知道选择哪个比较好,大家快来发表一下自己的观点!并且,还想问一下大连理工比较好呢,还是华南理工比较好呢?大连理工和华南理工分别在双一流高校中处于什么样的地位呢?
考博
  • 1950
  • 39

考中科院环境科学专业,分不够求调剂

安庆小伙
三科分数如下:英语54,环境生物学:67,环境化学:75,分不够,想调剂,求老师带走,硕士在某211农业大学,课题为油菜秸秆改姓制备活性炭对水体污染物的吸附及其机智的探究。
考博
  • 5150
  • 103

各路大神~请问报考博士必须英语过六级,发表了c刊吗?感谢感谢

思雨相梧桐
各路大神~请问报考博士必须英语过六级,发表了c刊吗?感谢感谢
考博
  • 300
  • 6

请问贵州大学的博士是三年制吗?

zhupeijie
请问贵州大学的博士是三年制吗?
考博
  • 850
  • 17

中科院水生所2018年考博

GGhiccup
有今年参加中科院水生所考博的小伙伴吗?你们收到复试通知没?我联系的导师没回我,所里的复试通知好像要到复试那天才出来。心里七上八下,还望好心人相助,消息共享啊,感激涕零
考博
  • 750
  • 15

确定过复试线后怎么办?联系老师么?怎么说啊。怎样知道会收我不?

HHiro
确定过复试线后怎么办?联系老师么?怎么说啊。怎样知道会收我不?
考博
  • 300
  • 6

中科院信息工程所所内求调剂

yy11nn
本人参加了信工所考试并过线成绩是英语60数据结构与算法75数据挖掘基础65接到了复试通知但是未能联系到愿意接受的导师求助哪位导师或者同学知道哪位导师还有统考名额望与我联系邮箱'yy11nn320320163.com'更详细的个人信息可通过邮箱发送导师
考博
  • 5350
  • 107

正式加入考博大军

暮饰如纱
其实读研之前就有考博的想法,但是在研究生生活进行中因为论文和其他一些事情导致我开始望而却步,犹豫犹豫还是犹豫,但是最近因为写论文很痛苦,反而倔劲儿上来了,还是决定不忘初心...
考博
  • 1050
  • 21
应助之星
下载小木虫APP
与700万科研达人随时交流
  • 二维码
  • IOS
  • 安卓