嘉应学院2021最新招聘公告
嘉应学院2021最新招聘公告
嘉应学院是一所省属公办普通本科院校,前身是创办于1913年的梅县县立女子师范学校,有106年的办学历史,经历了65年的中专、22年的大专和19年的本科教育。学校位于叶剑英元帅的家乡,中国历史文化名城,客家人的主要聚居地。
学校占地面积108.55万平方米,校舍建筑面积61.98万平方米;教仪设备总值2.47亿元;藏书234.29万册,电子图书105.45万册,电子期刊4.94万册。
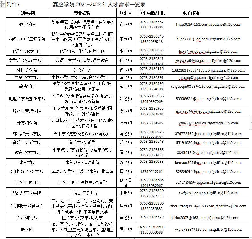
招聘学院 专业名称
数学学院 数学与应用数学/信息与计算科学/应用统计/数学教育
物理与电子工程学院 物理学/光电信息科学与工程/测控技术与仪器/电子信息工程/自动化/通信工程/
化学与环境学院 化学/应用化学/环境工程
文学院(客家学院) 汉语言文学/新闻学/语文教育
外国语学院 英语/日语
生命科学学院 生物科学/生物工程/食品科学与工程/园林
政法学院 法学/公共事业管理/社会工作/思想政治教育/历史学
地理科学与旅游学院 地理科学/地理信息科学/房地产开发与管理/旅游管理
经济与管理学院 工商管理/财务管理/市场营销/国际经济与贸易/会计
计算机学院 计算机科学与技术/软件工程/网络工程/物联网工程
林风眠美术学院 美术学/视觉传达设计/环境设计
音乐与舞蹈学院 音乐学/舞蹈学
教育科学学院 小学教育/学前教育/心理学/教育技术学
体育学院 体育教育/运动训练
足球(产业)学院 运动训练学(足球)/体育产业管理
土木工程学院 土木工程/工程管理/建筑学
马克思主义学院 马克思主义理论
教师教育发展中心
客家研究院
福利待遇方面
项目/人才类别 购房补贴、安家费 科研启动费 享受教授博士津贴
杰出人才、学科领军人才、学科骨干人才、
产业精英人才、创新团队、创业团队 具体事宜请登陆嘉应学院官方网站(https://www.jyu.edu.cn)查询。
博士教授且为博士生导师 工科及艺术类70万元 工科及艺术类40万元
理科56万元 理科30万元
文科56万元 文科20万元 每月1500元
博士教授 工科及艺术类60万元 工科及艺术类30万元
理科46万元 理科20万元
文科46万元 文科10万元 每月1500元
具有全日制硕士研究生学历、正高职称、
三年以上企业任职经历,并具有高级专业技术职务
(不含教师系列)的“双师双能型”人才. 工科及艺术类60万元 工科及艺术类30万元
理科46万元 理科20万元
文科46万元 文科10万元 每月1200元
教授 工科及艺术类45万元 工科及艺术类20万元
理科38万元 理科15万元
文科38万元 文科10万元 每月1200元
博士副高、海归博士、博士后 工科及艺术类40万元 工科及艺术类15万元
理科35万元 理科12万元
文科35万元 文科10万元 每月1000元
博士 工科及艺术类35万元 工科及艺术类10万元
理科30万元 理科8万元
文科30万元 文科6万元 每月1000元
具有全日制硕士研究生学历、副高职称、
三年以上企业任职经历,并具有高级专业技术职务
(不含教师系列)的“双师双能型”人才。 工科及艺术类35万元 工科及艺术类10万元
理科30万元 理科8万元
文科30万元 文科6万元
招聘要求:
教授,博士副教授,博士后、“双师双能型”人才年龄原则上在45周岁以下,
海归博士、国内博士年龄原则上在40周岁以下。
特别优秀、紧缺专业或岗位急需等特殊情况年龄可适当放宽。
应聘办法
有意应聘者将相应自荐材料发送到以下电子信箱,经初审合格后发给面试通知。
地址:广东省梅州市月梅嘉应学院人力资源处
邮编:514015
e-mail:jyuzzrsb@163.com,gsdfhu@126.com
邮件主题及应聘材料格式" 高等教育人才网+岗位+姓名+学历+专业+学校+姓名"

1-.png-2021-06-23-13-41-16-926.jpg

2-.png-2021-06-23-13-41-16-953.jpg
返回小木虫查看更多
京公网安备 11010802022153号