嘉宾日程已更新丨看趋势,聊发展,谈合作,2021绿色复合材料论坛6月与你相约宁波
嘉宾/日程已更新丨看趋势,聊发展,谈合作,2021绿色复合材料论坛6月与你相约宁波
论坛背景
研究开发资源环境友好的绿色复合材料正成为世界范围内的一个新方向。但目前绿色复合材料仍存在原材料供应链有待拓展,制备成本过高,纤维与树脂的匹配性能较差,物理机械性能有待提高,应用有待开发等问题。
因此,DT新材料联合宁波诺丁汉大学、同济大学、中科院宁波材料所、中国复合材料学会天然纤维复合材料分会等于2021年6月18日-19日在宁波召开“2021绿色复合材料论坛”,会议以“生态循环 绿色发展”为口号,重点聚焦绿色树脂、绿色纤维及其复合材料应用中的新技术、新工艺、新应用和新趋势。大会诚邀国际知名专家和行业龙头企业,共同探讨产业现状和痛点难题,为加快国内绿色复合材料产业化落地及转型升级,推动产业健康、快速发展搭建高品质的产学研交流平台。
组织单位
主办单位:DT新材料
协办单位:宁波诺丁汉大学、同济大学、中科院宁波材料所、中国复合材料学会天然纤维复合材料分会(待增)
承办单位:宁波德泰中研信息科技有限公司
论坛主席:益小苏,宁波诺丁汉大学李达三讲席教授
论坛执行主席:刘小青,中科院宁波材料所研究员
参会价值
1. 了解绿色复合材料技术现状、科学前沿及行业远见,与顶尖研究机构和企业人员面对面交流。
2. 一对一服务对接,让绿色复合材料的需求与应用零距离接触。
3. 从绿色复合材料的研究到应用,将具有突破性及实用价值的研究项目和解决方案从实验室对接转移到市场。
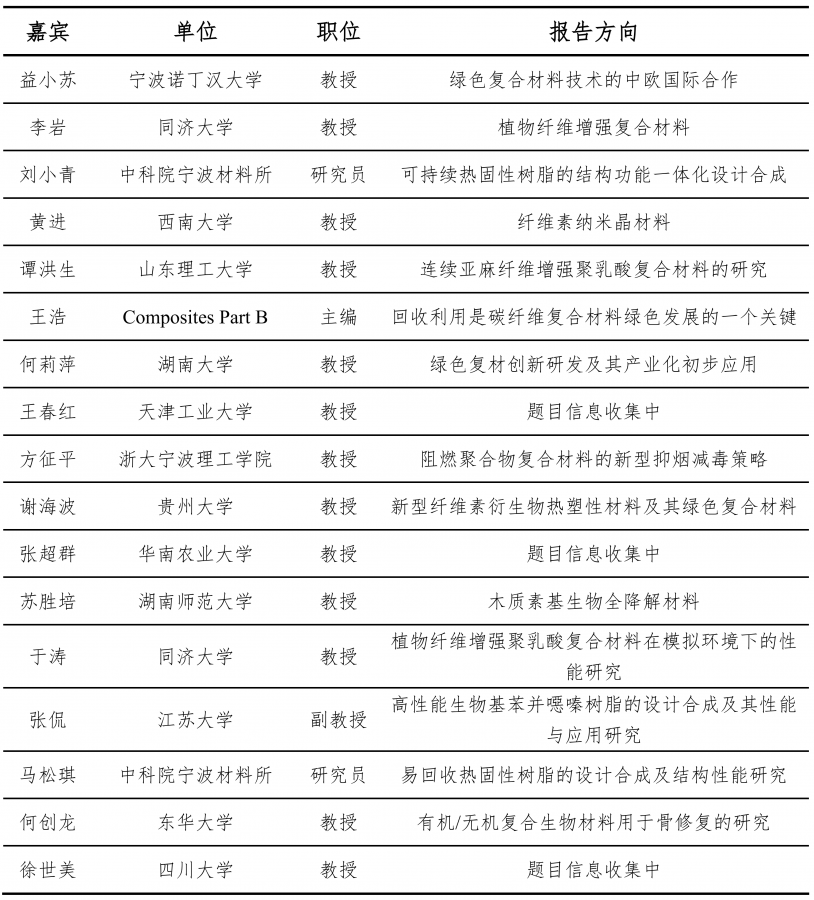
已确定论坛嘉宾及报告方向
注:更多报告嘉宾邀请确认中,欢迎自荐及推荐。嘉宾顺序是按照报告确定的先后排列
学术海报/项目征集
如您有学术海报或者项目需要展示,组委会免费提供展示机会,海报将会在会议期间全程展示
注:如您有学术海报/项目需要展示,请提前与组委会联系确认。
报名注册
联系DT新材料工作人员报名参会
转发福利
转发本推文到朋友圈,添加DT新材料工作人员联系人,发送截图即可获取绿色复合材料电子档书籍两本以及100+绿色复合材料领域(包含植物纤维增强复合材料54篇,树脂相关论文46篇)文献资料。
组委会联系人:李彬彬:18958216070
推荐阅读
1. 同济大学李岩教授、于涛教授将为你多角度讲解植物纤维增强复合材料
2.关于绿色复合材料,这些内容你需要了解
3. 植物纤维增强复合材料,你了解多少?
4.关于天然纤维复合材料的前沿应用,你了解多少
5.书单推荐 | 10本书带你了解绿色复合材料的魅力
6.跟国际名企一起了解热塑性复合材料的未来
7.下一个十年,复合材料的机遇会在哪里?为什么BüFA、NCC、Lorenz 等都在布局这个方向?
8.纤维素纳米晶材料,你了解多少?
9.谭洪生教授带你深入了解连续亚麻纤维增强聚乳酸复合材料
10.方征平教授为你讲解聚合物复合材料“抑烟减毒”+“阻燃”的新策略
11.《Composites Part B》主编王浩教授为你全面讲解碳纤维复合材料的回收利用
12.想了解可持续热固性树脂的结构功能一体化设计及合成?来这里就对了
13.关于高强韧可回收环氧树脂,你了解多少?
14.PPT分享:一文了解植物纤维复合材料及FRP废渣的应用
15.马松琪研究员为你详细讲解易回收热固性树脂的设计合成及结构性能研究
16. 不知道苯并噁嗪是什么?不了解苯并噁嗪树脂有什么用?快来一起学习下吧!

绿色复合材料论坛.jpg

微信图片_20210414113259.png

微信图片_20210414113801.png
返回小木虫查看更多
京公网安备 11010802022153号
,
9
好
嗯
。
,