博后想落户北京的必看:博士后北京落户新政
19年3月1日起实行新政,能出站的小伙伴赶紧。有意见的都给博管会提,建议新入站按新办法,已入站按老办法执行。





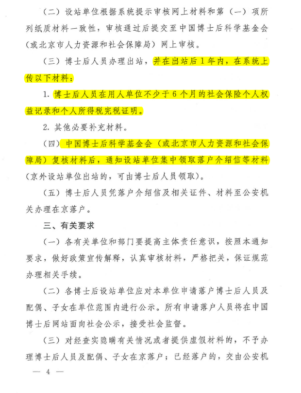
附件跟图片一样,下载一个即可。
[ last edited by skynette on 2019-1-10 at 21:32 ]
[ Last edited by skynette on 2019-1-10 at 21:44 ]
今日热帖
19年3月1日起实行新政,能出站的小伙伴赶紧。有意见的都给博管会提,建议新入站按新办法,已入站按老办法执行。





附件跟图片一样,下载一个即可。
[ last edited by skynette on 2019-1-10 at 21:32 ]
[ Last edited by skynette on 2019-1-10 at 21:44 ]
???什么意思
能具体解释一下么?
没看懂
具体看附件。
看附件
,
看附件
打不开