当前位置: 首页 > 农林 >[优秀文章推荐] 根生长发育调控的分子机理研究领域取得进展

[优秀文章推荐] 根生长发育调控的分子机理研究领域取得进展

作者 晋鹏
来源: 小木虫 200 4 举报帖子
+关注

[优秀文章推荐] 根生长发育调控的分子机理研究领域取得进展


        根是高等植物适应陆地生活衍生出的重要器官,是植物吸收和运输水分以及营养物质的主要器官,又是多种激素、有机酸和氨基酸合成的场所,最重要的是帮助植物固着锚定在土壤中。为了适应环境,根的生长必须随着环境的变化而进行调整,这种适应性反应在细胞水平就是根的顶端分生组织RAM的细胞分裂和生长的改变。小分子多肽在植物根的生长发育过程中发挥着重要的调节作用,这些小分子多肽包括RALF、CLE、RGF和PSK等。其中RGFs可以促进根的伸长,对于维持RAM是必须的。RGF1主要是通过调控转录因子PLT1、2的表达水平和表达模式来维持RAM的特征以及瞬时的细胞扩增。近年来的研究发现,存在于质膜上的LRR型受体激酶家族蛋白RGFR(也被称为RGI1)是RGF1的受体,RGF1可以诱导RGFR1的快速磷酸化和泛素化,导致RGI1蛋白的降解。但是目前而言,RGF1的信号通路组分只有RGFR1和转录因子PLT1/2,因此解析RGF1的信号传递的调节机制,寻找新的组分对于进一步解析RGF1调控植物根生长发育的分子机制至关重要。

[优秀文章推荐] 根生长发育调控的分子机理研究领域取得进展-1


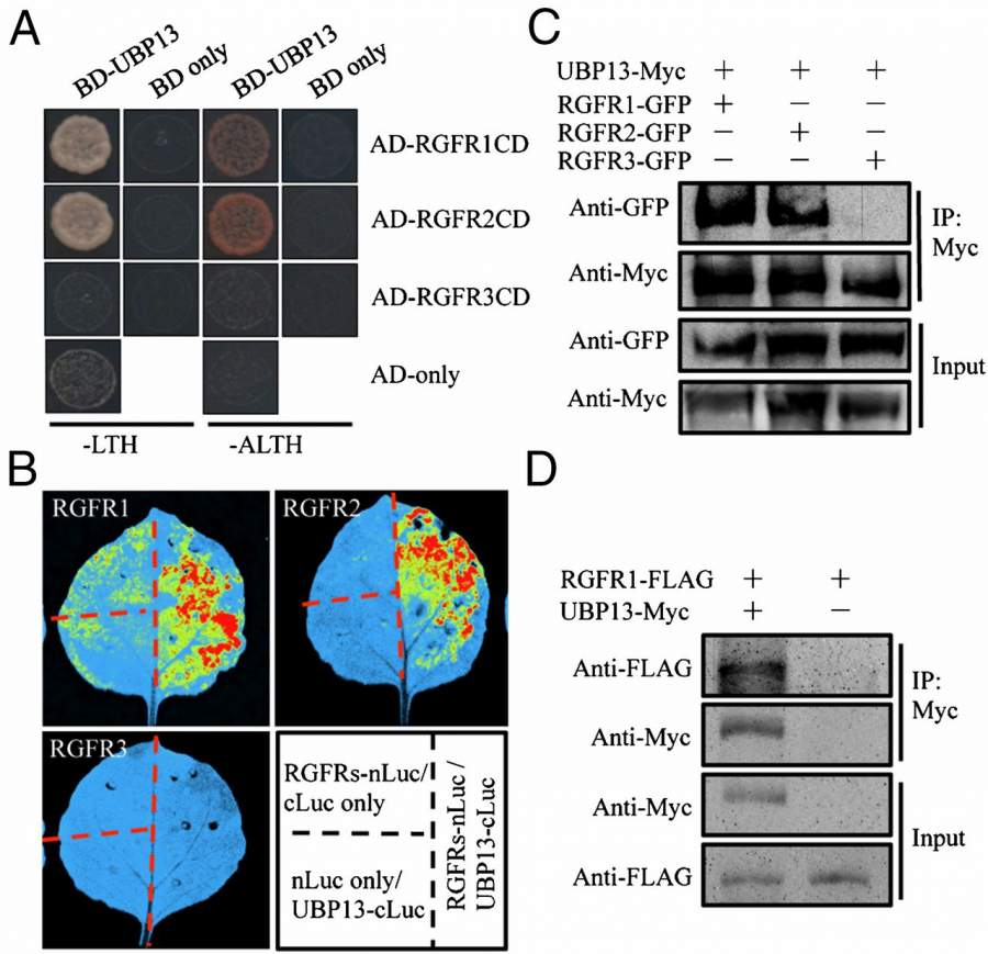
        根是植物的重要器官,不但和植物的水分和营养吸收相关,还是许多植物生长调节物质合成的重要场所。植物根的发育主要受CLE40途径、RGF1途径和SHR-SCR途径等三条遗传途径调节,但它们遗传通路作用分子机理都仍不清楚。汤文强教授课题组的最新研究结果发现拟南芥中两个高度同源的蛋白去泛素化蛋白酶UBP12和UBP13能通过调节小肽激素RGF1信号传导途径来调节拟南芥根的生长发育。ubp12,13双突变体根非常短小,根尖分生区细胞数目少,对RGF1不敏感。通过生物化学、遗传学和分子生物学的研究手段,汤文强课题组证明了UBP12/13能和RGF1的受体RGFR1(有时也被称为RGI1)直接相互作用,抑制RGF1结合RGFR1后诱导的RGFR1的泛素化降解。UBP12/13通过维持根尖分生区细胞质膜上RGFR1的数目来保持根尖分生区细胞对RGF1的敏感性,从而保证根尖分生区细胞处于旺盛的分裂、生长状态,维持根的生长发育。

[优秀文章推荐] 根生长发育调控的分子机理研究领域取得进展-2


        在该研究中,我们证明了泛素特异性蛋白酶UBP12和UBP13是根分生组织发育和维持的正调节蛋白,进一步研究证实UBP13直接与RGFR1及同源基因RGFR2相互作用。并且ubp12,13双纯和突变体的根在生长过程中对RGF1不敏感。与此结果相一致,RGF1诱导的RGI1的泛素化和降解的过程在ubp12,13突变体中更甚,但在过表达UBP13的转基因植物中该过程被延迟。遗传分析表明,PLT2或RGI1过表达可部分挽救ubp12,13突变体短根以及根分生组织皮层细胞数量少的表型。总之,该研究结果表明UBP12 / 13是RGF1-RGI1-PLT1 / 2信号传导途径的新型调节因子,帮助根自生维持了RGI1的蛋白稳定性以及对RGF1的敏感性。本项研究的重要意义还在于发现蛋白的可逆泛素化也是调节质膜受体激酶作用的重要调控方式。这是汤文强课题组继2016年发现蛋白磷酸酶PP2A调节受体激酶BRI1的活性之后,对质膜上受体激酶活性调节机制的又一重要发现。

[优秀文章推荐] 根生长发育调控的分子机理研究领域取得进展-3


        在拟南芥已经发现的600多种RLKs中,还有其他的RLKs会被泛素化修饰。例如,FLS2 是分别为细菌鞭毛蛋白的受体,在拟南芥中启动免疫信号传导。鞭毛蛋白结合会促进FLS2与E3泛素连接酶PLANT U-BOX 12(PUB12)的相互作用导致FLS2最终被26S蛋白酶体降解。还有其他类似的调查结果表明,泛素化RLK会减少细胞表面受体的数量并减弱细胞对细胞外信号分子的敏感性。动物细胞的多项研究有表明质膜上的泛素化受体激酶可以被DUB去泛素化,逆转这些受体的降解,维持其稳定性并重新设置细胞对细胞外信号的敏感性。我们对UBP13去泛素化RGI1的研究表明DUBs介导的受体激酶稳定化也存在于植物中。因此我们的工作提供了新的有关植物细胞表面RLKs动态调节的新机制。 返回小木虫查看更多

今日热帖
  • 精华评论
  • Korea??

    这个要仔细学习

  • 天心tianxin

    可以把每次交流文章的链接或文献题目附上么,谢谢,辛苦了

  • 晋鹏

    引用回帖:
    3楼: Originally posted by 天心tianxin at 2018-01-23 19:01:18
    可以把每次交流文章的链接或文献题目附上么,谢谢,辛苦了

    谢谢你的建议~

  • forlive

    文献题目:Regulation of the stability of RGF1 receptor by the ubiquitin-specific proteases UBP12/UBP13 is critical for root meristem maintenance
    链接:https://www.pnas.org/content/early/2018/01/09/1714177115

猜你喜欢
下载小木虫APP
与700万科研达人随时交流
  • 二维码
  • IOS
  • 安卓