[优秀文章推荐]上海交通大学揭示玉米直链淀粉含量的遗传结构研究
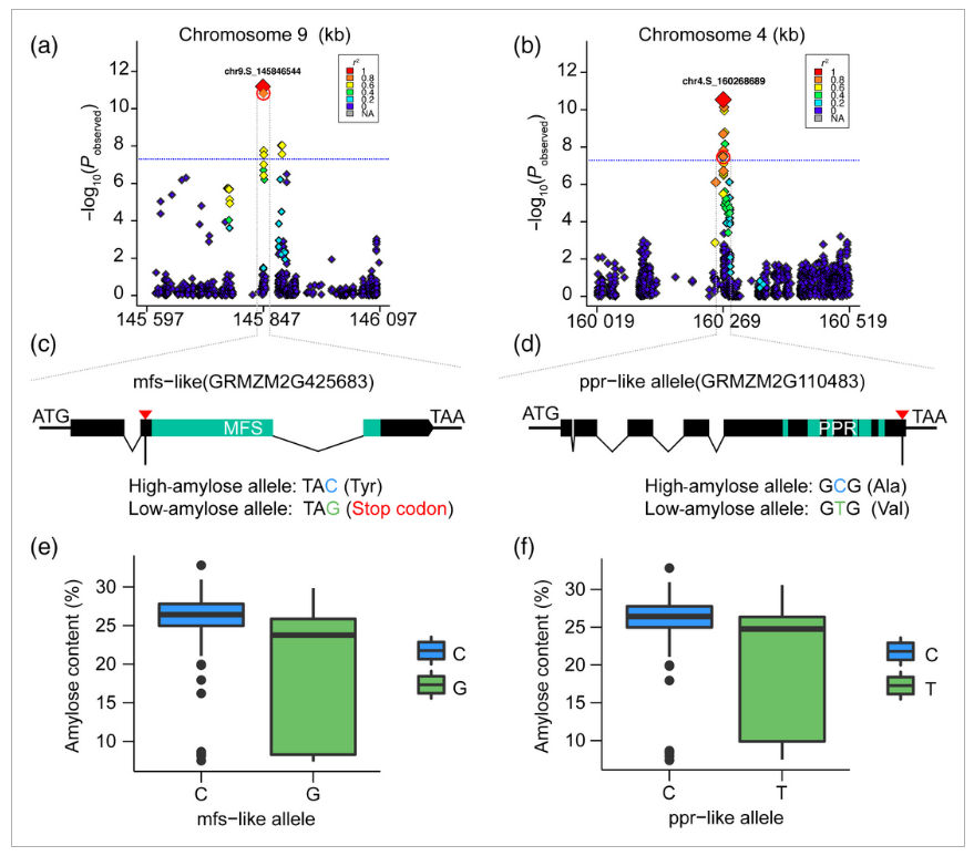
该研究通过全基因组关联分析系统研究了玉米籽粒中表型直链淀粉的含量与单核苷酸多态性的基因型的连锁研究,筛选出了与直链淀粉合成相关的关联SNPs以及有潜力的候选基因,为遗传调控研究玉米淀粉含量和品质改良提供了重要线索。
淀粉是植物体内贮藏的高分子碳水化合物,富含淀粉的植物主要包括蕨类、壳斗科、禾本科、蓼科和百合科等。其中,禾本科玉米淀粉是人类主要的淀粉来源之一,也是工业淀粉和以淀粉为原料的深加工产业主要原料,美国淀粉加工业中9 5%的淀粉都是玉米淀粉。普通淀粉颗粒内支链淀粉约占80%,直链淀粉约占20%。直链淀粉是一种由D-吡喃葡萄糖组成的线性聚合物,各葡萄糖单体主要以α-1,4-糖苷键连接,每个直链淀粉分子通常含有数千个葡萄糖单体。
淀粉是玉米籽粒中含量最丰富的碳水化合物,主要包含了25%直链和75%左右的支链淀粉。跟总淀粉含量不同的是,直链和支链淀粉的各自所占的百分含量决定了食品原料和工业应用中不同的加工性能。越来越多的研究兴趣转移到遗传控制单个直链或支链淀粉含量上,而它们生物合成的酶反应机器仍不完全清楚。
该团队利用了464株玉米籽粒中表型直链淀粉的含量,以及对应的9,007,194 SNPs的基因型,进行连锁不平衡的全基因组关联分析,筛选出了与直链淀粉合成相关的27个SNPs以及有潜力的39个候选基因,这些结果初步阐明了直链淀粉合成的调控网络,对后续研究和改良玉米籽粒具有重要指导意义。
今日热帖
![[优秀文章推荐]上海交通大学揭示玉米直链淀粉含量的遗传结构研究](https://img.xmcimg.com/img/2018/0106/w82h1183978_1515221079_662.png)
![[优秀文章推荐]上海交通大学揭示玉米直链淀粉含量的遗传结构研究-1](https://img.xmcimg.com/img/2018/0106/w114h1183978_1515221080_138.png)
![[优秀文章推荐]上海交通大学揭示玉米直链淀粉含量的遗传结构研究-2](https://img.xmcimg.com/img/2018/0106/bw160h1183978_1515221081_989.png)
京公网安备 11010802022153号
通过全基因组关联分析系统研究了玉米籽粒中表型直链淀粉的含量与单核苷酸多态性的基因型的连锁研究,筛选出了与直链淀粉合成相关的关联SNPs以及有潜力的候选基因,为遗传调控研究玉米淀粉含量和品质改良提供了重要线索,
请问发表在哪个杂志,能不能给我一份电子版的,谢谢!