当前位置: 首页 > 考博 >运筹学与管理统计学对新手而言哪个好学?

运筹学与管理统计学对新手而言哪个好学?

作者 liantenv
来源: 小木虫 300 6 举报帖子
+关注

本科英语,硕士选的管理,现在想考博,但是运筹学与管理统计完全没接触过。无知小白,请问哪门课程好学些?
试题页已经放在附件中了,请各位大神给点意见。


运筹学与管理统计学对新手而言哪个好学?
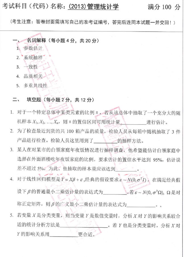
管理统计2.jpg


运筹学与管理统计学对新手而言哪个好学?-1
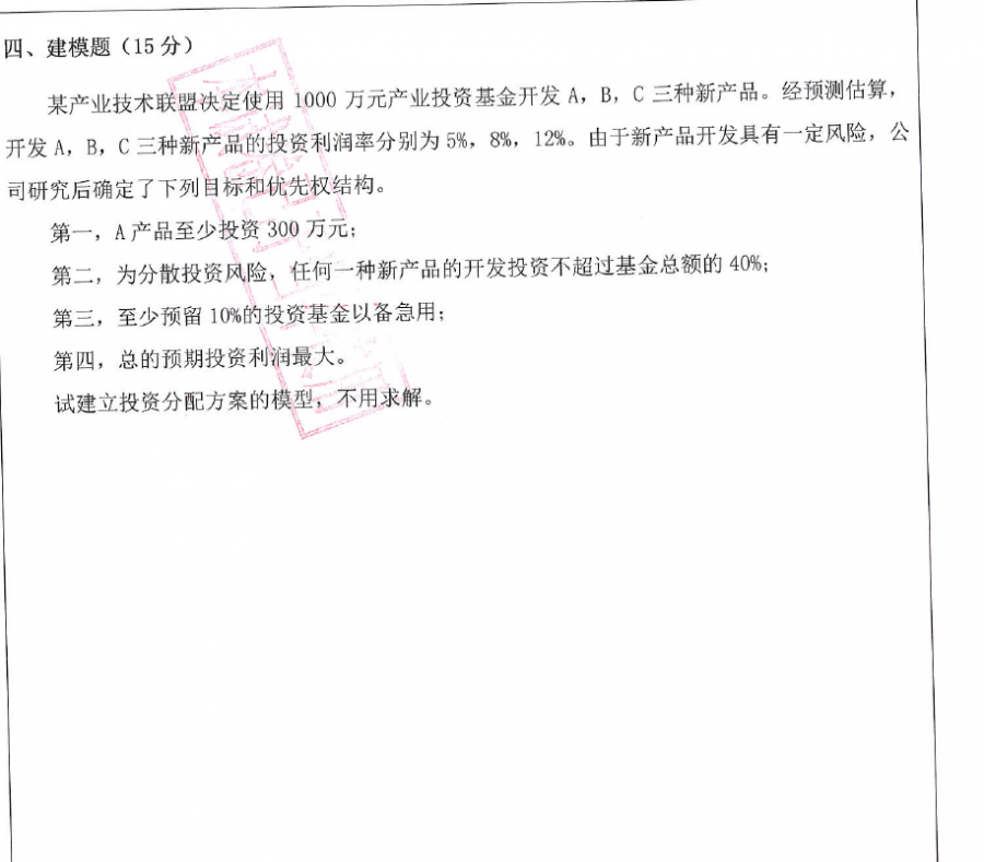
管理统计3.png


运筹学与管理统计学对新手而言哪个好学?-2
管理统计4.png


运筹学与管理统计学对新手而言哪个好学?-3
管理统计学1.png


运筹学与管理统计学对新手而言哪个好学?-4
运筹1.png


运筹学与管理统计学对新手而言哪个好学?-5
运筹2.png


运筹学与管理统计学对新手而言哪个好学?-6
运筹3.png 返回小木虫查看更多

今日热帖
  • 精华评论
  • 杨同学123

    好好学高数个数理统计吧,祝你好运

  • liantenv

    引用回帖:
    2楼: Originally posted by 杨同学123 at 2017-11-29 16:40:05
    好好学高数个数理统计吧,祝你好运

    运筹学和管理统计二选一当做考试科目,我想知道我应该选哪个,然后再买书籍学习

  • 木棉花∠※

    都差不多吧

  • 其实很河马

    南航?

猜你喜欢
下载小木虫APP
与700万科研达人随时交流
  • 二维码
  • IOS
  • 安卓