在读博士,非在职的可以申请国家自然科学基金吗? 返回小木虫查看更多
不可以
博士生是学生,应该没资格吧
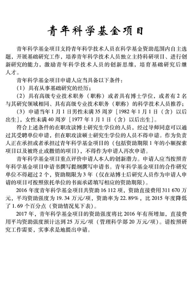
自己解读一下 01.jpg ,
博士生惦记青年基金做什么,上次我还和一个博士后说,虽然你团队很强,但是没必要申请青年基金,哪怕中了,也只是你博士后高校的成果。应该等你入职后在申请,青年基金比较容易,入职后有了青年基金,考核职称就有保障了,把这个宝贵的名额用在博士后流动站,入职后压力就大了,很多单位考核时候只认在本单位的项目业绩的。
可以申请博士研究生国家奖学金,3W直接入腰包,无需报销!
不可以
博士生是学生,应该没资格吧
自己解读一下

01.jpg
,
博士生惦记青年基金做什么,上次我还和一个博士后说,虽然你团队很强,但是没必要申请青年基金,哪怕中了,也只是你博士后高校的成果。应该等你入职后在申请,青年基金比较容易,入职后有了青年基金,考核职称就有保障了,把这个宝贵的名额用在博士后流动站,入职后压力就大了,很多单位考核时候只认在本单位的项目业绩的。
可以申请博士研究生国家奖学金,3W直接入腰包,无需报销!