当前位置: 首页 > 博后之家 >59批博后基金审批意见

59批博后基金审批意见

作者 tgyfy108
来源: 小木虫 1300 26 举报帖子
+关注

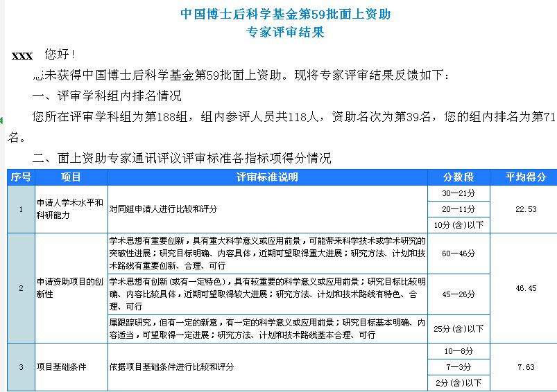
各位虫友给看看,我第2次申请国家博后基金,就剩一次9月份机会了,麻烦大家给点
努力的方向,谢谢啦!!

59批博后基金审批意见
评审结果.JPG 返回小木虫查看更多

今日热帖
  • 精华评论
  • lilei1986

    跟我的差不多

  • Andycheng

    我也第二次没中

    连个评审意见都没有,说是会评 没评审意见

  • nidebinhao

    去年中的。没做见过评审意见

  • lilac_c

    现在越来越弱的 都不用动脑筋看了

  • appletrees

    第一条得分有些低,应该跟科研成果有关,多发文章,多申请专利,加油!祝福!

  • gxt2005

    我和楼主同一个小组,我排名75,没中,郁闷中。

  • yxzhou2001

    都没有相关的意见啊

猜你喜欢
下载小木虫APP
与700万科研达人随时交流
  • 二维码
  • IOS
  • 安卓