| 查看: 481 | 回复: 0 | ||
[交流]
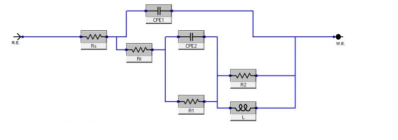
这个EIS拟合电路图对吗?
|
找到一些相关的精华帖子,希望有用哦~
生物电池的交流阻抗EIS测试,等效电路选取对扩散内阻的拟合
已经有6人回复
Zsimpwin软件拟合
已经有5人回复
电路拟合时如何选合适的电阻值?
已经有18人回复
阻抗拟合图的物理含义
已经有9人回复
交流阻抗 模拟电路 如何分析?
已经有4人回复
关于交流阻抗拟合得到各部分阻值的疑问!求教!谢谢~
已经有14人回复
Zview 有电路图,数据怎么拟合
已经有7人回复
EIS拟合高手求助
已经有8人回复
EIS拟合,等效电路的选择。。。
已经有5人回复
交流阻抗EIS拟合
已经有3人回复
拟合电路选择?
已经有6人回复
阻抗“大白”求助:用ZsimpWin软件拟合电路后,如何求Rct
已经有26人回复
EIS图拟合处理,急求助!
已经有8人回复
【求助】高价求EIS阻抗拟合
已经有16人回复
【求助】zsimpwin 软件拟合图谱的数据如何输出到origin作图?
已经有25人回复
【求助】求助高手交流阻抗图 拟合等效电路的问题
已经有19人回复
科研从小木虫开始,人人为我,我为人人













回复此楼
点击这里搜索更多相关资源