版块导航
正在加载中...
客户端APP下载
论文辅导
调剂小程序
登录
注册
帖子
帖子
用户
本版
应《网络安全法》要求,自2017年10月1日起,未进行实名认证将不得使用互联网跟帖服务。为保障您的帐号能够正常使用,请尽快对帐号进行手机号验证,感谢您的理解与支持!
24小时热门版块排行榜
>
论坛更新日志
(3581)
>
虫友互识
(644)
>
导师招生
(419)
>
文献求助
(373)
>
硕博家园
(160)
>
考博
(145)
>
考研
(134)
>
休闲灌水
(128)
>
博后之家
(103)
>
招聘信息布告栏
(86)
>
基金申请
(50)
>
论文投稿
(45)
>
教师之家
(43)
>
论文道贺祈福
(39)
>
公派出国
(37)
>
攻关文献(高奖励)
(33)
小木虫论坛-学术科研互动平台
»
化学化工区
»
电化学
»
其它
»
大牛帮我分析一下一张氮气吸脱附曲线
3
1/1
返回列表
查看: 535 | 回复: 2
只看楼主
@他人
存档
新回复提醒
(忽略)
收藏
在APP中查看
万分喜悦
铜虫
(初入文坛)
应助: 0
(幼儿园)
金币: 72.6
散金: 50
帖子: 19
在线: 81.6小时
虫号: 3315599
注册: 2014-07-09
专业: 电化学分析
[
求助
]
大牛帮我分析一下一张氮气吸脱附曲线
已有1人参与
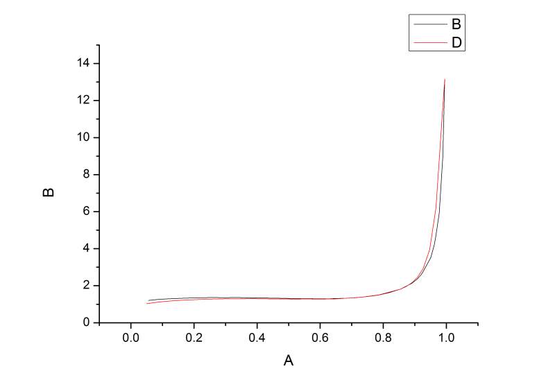
看了IUPAC 的迟滞曲线分类,依旧没看懂,麻烦大牛给解释一下呢 ,先谢了!
123.jpg
回复此楼
» 猜你喜欢
德国Karlsruhe Institute of Technology招收电化学储能及联合培养CSC博士等
已经有20人回复
德国Karlsruhe Institute of Technology招收电化学储能及联合培养CSC博士
已经有24人回复
物理化学论文润色/翻译怎么收费?
已经有274人回复
德国Karlsruhe Institute of Technology招收电化学储能及联合培养CSC博士
已经有1人回复
固态锂金属电池迁移数计算求助
已经有1人回复
荷兰奈梅亨大学赵文博与Galimberti课题组招收理论计算CSC博士 2000 欧元/月+房补
已经有0人回复
26储能博士申请自荐
已经有23人回复
上海交通大学--宁波东方理工大学电池方向博士招生
已经有10人回复
海南大学全国重点实验室杨金霖老师招收储能电池方向博士生(2026年3月报名,9月入学)
已经有1人回复
海南师范大学2026年博士研究生招收 (在职想提升学历人员可报考) 申请考核制+普通招考
已经有1人回复
申博求助
已经有0人回复
» 本主题相关价值贴推荐,对您同样有帮助:
吸脱附曲线及孔径分布图分析求助。。
已经有5人回复
氮气吸附脱附测定介孔材料比表面积和孔径的条件参数如何测定?
已经有8人回复
求助,氮气吸脱附曲线代表类型
已经有9人回复
BET吸脱附线求解释
已经有11人回复
请大家帮我分析一下这氮气吸附脱附及孔径分布图
已经有3人回复
两条不同的氮气吸附脱附曲线,求帮助~~
已经有18人回复
氮气吸附脱附等温线分析 求助,,,
已经有7人回复
帮忙分析一下等温吸脱附曲线
已经有10人回复
氮气吸附脱附等温线分析 求助
已经有10人回复
求各位大虾对我做的氮气吸附曲线分析一下,万分感谢!
已经有11人回复
求助氮气吸脱曲线给出的t-plot数据怎么解释?
已经有11人回复
氮气吸脱附曲线求助
已经有19人回复
氮气吸附脱附曲线,求帮助~~
已经有18人回复
请教碳材料的氮气吸附脱附曲线分析!请各位大神不吝赐教!~~
已经有5人回复
求助,氮气吸附脱附曲线及孔径分布图
已经有5人回复
氮气吸附脱附曲线中滞后环的大小说明什么含义?
已经有9人回复
氮气吸附脱附等温曲线分析
已经有5人回复
氮气吸附脱附曲线分析
已经有14人回复
谁能帮我根据吸附解附曲线绘BJH孔径分布图?
已经有4人回复
【求助】氮气吸附脱附等温线类型判断
已经有11人回复
【求助】氮气吸脱附曲线不闭合
已经有15人回复
【请教】帮忙分析一张N2气吸脱附的图,不闭合
已经有9人回复
【求助】帮分析下这张孔径分布和吸附脱附表征图
已经有9人回复
1楼
2015-03-31 10:13:16
已阅
回复此楼
关注TA
给TA发消息
送TA红花
TA的回帖
Conger702
木虫
(正式写手)
应助: 107
(高中生)
金币: 3390
散金: 563
红花: 9
帖子: 558
在线: 418.9小时
虫号: 1905087
注册: 2012-07-22
性别: GG
专业: 无机材料化学
【答案】应助回帖
感谢参与,应助指数 +1
没有孔结构,可能只有样品颗粒间的堆积孔,而且也比较少。
赞
一下
回复此楼
2楼
2015-03-31 10:33:46
已阅
回复此楼
关注TA
给TA发消息
送TA红花
TA的回帖
万分喜悦
铜虫
(初入文坛)
应助: 0
(幼儿园)
金币: 72.6
散金: 50
帖子: 19
在线: 81.6小时
虫号: 3315599
注册: 2014-07-09
专业: 电化学分析
引用回帖:
2楼
:
Originally posted by
Conger702
at 2015-03-31 10:33:46
没有孔结构,可能只有样品颗粒间的堆积孔,而且也比较少。
首先谢谢您的回答,您的意思 就是这个图根本就无法对应IUPAC 的迟滞曲线分类中某种类型么?
赞
一下
回复此楼
3楼
2015-04-07 09:16:20
已阅
回复此楼
关注TA
给TA发消息
送TA红花
TA的回帖
相关版块跳转
有机交流
有机资源
高分子
无机/物化
分析
催化
工艺技术
化工设备
石油化工
精细化工
电化学
环境
SciFinder/Reaxys
我要订阅楼主
万分喜悦
的主题更新
3
1/1
返回列表
如果回帖内容含有宣传信息,请如实选中。否则帐号将被全论坛禁言
普通表情
龙
兔
虎
猫
百度网盘
|
360云盘
|
千易网盘
|
华为网盘
在新窗口页面中打开自己喜欢的网盘网站,将文件上传后,然后将下载链接复制到帖子内容中就可以了。
信息提示
关闭
请填处理意见
关闭
确定