| ²é¿´: 2864 | »Ø¸´: 8 | |||
Ìì·ã1989½ð³æ (³õÈëÎÄ̳)
|
[ÇóÖú]
N2Îü¸½ÍѸ½ÇúÏßÔÚÕû¸ö·¶Î§ÄÚ¶¼ÓÐÖͺóÏÖÏóÊÇÔõô»ØÊ ÒÑÓÐ5È˲ÎÓë
|
|
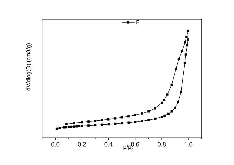
BET²âÊÔÁ½¸öÑùÆ·µÄ²âÊÔ½á¹ûÈçÏÂͼ£¬ÄÄλ´óÉñ°ïæ·ÖÎöÒ»ÏÂÕâÖÖÊý¾ÝÕý³£Âð£¿ÊôÓÚÄÇÖÖÀàÐ͵ÄÎü¸½£¿¸ÃÈçºÎ½âÊÍÕâÒ»ÏÖÏó£¿ ÑùÆ·1 ÑùÆ·2 |
» ²ÂÄãϲ»¶
¹ú¼Ò¼¶È˲ÅÍÅÌå¿ÎÌâ×éÕÐÊÕ2026½ì»¯Ñ§Ààѧ˶£¬×¨Ë¶¡£
ÒѾÓÐ1È˻ظ´
ºÓÄÏÀí¹¤´óѧÂÌÉ«´ß»¯¿ÎÌâ×éÕÐÊÕ²ÄÁÏ£¬»¯¹¤£¬»¯Ñ§µÈ·½ÏòÑо¿Éú
ÒѾÓÐ0È˻ظ´
»¯Ñ§¹¤³Ì¼°¹¤Òµ»¯Ñ§ÂÛÎÄÈóÉ«/·ÒëÔõôÊÕ·Ñ?
ÒѾÓÐ166È˻ظ´
¹ú¼Ò¼¶È˲ſÎÌâ×éÕÐÑо¿Éú £¨´ß»¯·½Ïò£©µ÷¼Á
ÒѾÓÐ13È˻ظ´
ÕÐÊÕ˶ʿÑо¿Éú
ÒѾÓÐ24È˻ظ´
[Ìì½ò]ÖйúÃñº½´óѧ ÕÐÊÕ²ÄÁÏÀàÑо¿Éú
ÒѾÓÐ0È˻ظ´
²ÄÁÏÓ뻯¹¤×¨ÒµÓдóÁ¿µ÷¼ÁÖ¸±ê
ÒѾÓÐ8È˻ظ´
¹ú¼Ò´óÈ˲ſÎÌâ×éÕÐÊÕ»¯Ñ§¡¢²ÄÁÏ»¯¹¤Àà2026Äêµ÷¼ÁÉú
ÒѾÓÐ0È˻ظ´
085600µ÷¼Á
ÒѾÓÐ4È˻ظ´
Õãʦ´ó»¯Óë²ÄѧԺ2026ÄêÓдóÁ¿Ë¶Ê¿Ñо¿Éúµ÷¼ÁÃû¶î £¨ÏßÉÏ µ÷¼Á£©
ÒѾÓÐ6È˻ظ´
¼ªÁÖ¹¤³Ì¼¼Êõʦ·¶Ñ§Ôº ²ÄÁÏÓ뻯¹¤ £¨0856£© ÕÐÊÕµ÷¼Á
ÒѾÓÐ3È˻ظ´
» ±¾Ö÷ÌâÏà¹Ø¼ÛÖµÌùÍÆ¼ö£¬¶ÔÄúͬÑùÓаïÖú:
N2µªÆøÎü¸½-ÍѸ½µÈÎÂÏß ¾ßÌåÎïÀíÒâÒå
ÒѾÓÐ69È˻ظ´
BETÎüÍѸ½ÏßÇó½âÊÍ
ÒѾÓÐ11È˻ظ´
Çë½Ì±È±íÃæ»ýÄ£Ðͼ°Îü¸½Öͺ󻷵ÄһЩÎÊÌâ
ÒѾÓÐ9È˻ظ´
½é¾§TiO2µÄN2Îü¸½½âÎüµÈÎÂÇúÏߣ¬Á½¸öÖͺ󻷣¬Õâ¸öÔõô·ÖÎöѽ£¬¼±ÓÃ
ÒѾÓÐ18È˻ظ´
IIÀàºÍIVÀàÎü¸½µÈÎÂÏßµÄÇø±ðÔÚÄÄ
ÒѾÓÐ25È˻ظ´
Á½Ìõ²»Í¬µÄµªÆøÎü¸½ÍѸ½ÇúÏߣ¬Çó°ïÖú~~
ÒѾÓÐ18È˻ظ´
°ïæ·ÖÎöһϵÈÎÂÎüÍѸ½ÇúÏß
ÒѾÓÐ10È˻ظ´
ÇóÖúÆøÌåÎü¸½ÇúÏß½âÎö
ÒѾÓÐ7È˻ظ´
N2Îü¸½ÍѸ½ ½é¿×²ÄÁÏ
ÒѾÓÐ14È˻ظ´
N2Îü¸½ÍѸ½ÇúÏß
ÒѾÓÐ5È˻ظ´
BET¿×ÈÝ»ýÎü¸½ÖµºÍÍѸ½Öµ²î¾à´ó£¬ÊÇʲôÎÊÌ⣿
ÒѾÓÐ18È˻ظ´
¹ØÓÚN2Îü¸½ÍѸ½µÄÎÊÌ⣬Çë¸÷λ´óÏÀÀ´½âÊÍ´Ëͼ
ÒѾÓÐ25È˻ظ´
½âÎüÎü¸½Öͺ󻷲»Ã÷ÏÔ˵Ã÷ʲôÎÊÌ⣿
ÒѾÓÐ13È˻ظ´
N2Îü¸½ÍѸ½²âÊԵĴ¦ÀíÈí¼þ
ÒѾÓÐ5È˻ظ´
ÇóÖúN2Îü¸½ÍѸ½ÊµÑéÎÊÌâ
ÒѾÓÐ15È˻ظ´
Çë½Ì̼²ÄÁϵĵªÆøÎü¸½ÍѸ½ÇúÏß·ÖÎö£¡Çë¸÷λ´óÉñ²»Áߴͽ̣¡~~
ÒѾÓÐ5È˻ظ´
´ó¼Ò°ïÎÒ¿´¿´ÕâÁ½¸öÎü¸½ÍѸ½ÇúÏß Ö÷ÒªÊÇʲôÀàÐ͵Ŀ×
ÒѾÓÐ10È˻ظ´
Çó¸ßÊÖ°ïСµÜ¿´¿´Õâ¸ö½é¿×²ÄÁϵÄÎü¸½ÇúÏßÊôÓÚÄÄÖÖÀàÐÍ£¿
ÒѾÓÐ6È˻ظ´
ÓйØN2µÈÎÂÎüÍѸ½ÇúÏßÓÃorigin½øÐÐÊý¾Ý´¦Àí·½ÃæµÄ½Ì³Ì
ÒѾÓÐ6È˻ظ´
¡¾Çë½Ì¡¿°ïæ·ÖÎöÒ»ÕÅN2ÆøÎüÍѸ½µÄͼ£¬²»±ÕºÏ
ÒѾÓÐ9È˻ظ´
¡¾ÌÖÂÛ¡¿¹ØÓÚN2Îü¸½ÍѸ½µÄÎÊÌâÎÊÌâ.
ÒѾÓÐ9È˻ظ´
¡¾ÇóÖú¡¿°ïÎÒ¿´ÏµÈÎÂÎü¸½ÍѸ½ÇúÏß
ÒѾÓÐ20È˻ظ´
carbonfoam
ľ³æ (ÕýʽдÊÖ)
- Ó¦Öú: 75 (³õÖÐÉú)
- ½ð±Ò: 3298.9
- ºì»¨: 4
- Ìû×Ó: 504
- ÔÚÏß: 190Сʱ
- ³æºÅ: 2952008
- ×¢²á: 2014-01-31
- ÐÔ±ð: GG
- רҵ: Ì¼ËØ²ÄÁÏÓ볬Ӳ²ÄÁÏ
2Â¥2015-03-27 17:11:12
zyhou
ר¼Ò¹ËÎÊ (ÎÄ̳¾«Ó¢)
-

ר¼Ò¾Ñé: +3748 - C-EPI: 74
- Ó¦Öú: 4970 (¸±½ÌÊÚ)
- ¹ó±ö: 2.947
- ½ð±Ò: 39411.7
- É¢½ð: 14624
- ºì»¨: 415
- Ìû×Ó: 10637
- ÔÚÏß: 2546.4Сʱ
- ³æºÅ: 373328
- ×¢²á: 2007-05-16
- ÐÔ±ð: GG
- רҵ: ´ß»¯»¯Ñ§
- ¹ÜϽ: ´ß»¯
3Â¥2015-03-27 20:07:03
Á¶ÓüÖ®»ð
ÖÁ×ðľ³æ (ÖªÃû×÷¼Ò)
ÄæË®ÐÐÖÛ£¬²»½øÔòÍË
- C-EPI: 1
- Ó¦Öú: 258 (´óѧÉú)
- ¹ó±ö: 0.228
- ½ð±Ò: 13217.6
- É¢½ð: 1402
- ºì»¨: 44
- ɳ·¢: 4
- Ìû×Ó: 6185
- ÔÚÏß: 787.9Сʱ
- ³æºÅ: 2862838
- ×¢²á: 2013-12-11
- רҵ: ´ß»¯»¯Ñ§
¡¾´ð°¸¡¿Ó¦Öú»ØÌû
¡ï ¡ï ¡ï ¡ï ¡ï ¡ï ¡ï
¸Ðл²ÎÓ룬ӦÖúÖ¸Êý +1
liwentao2010: ½ð±Ò+2, лл»ØÌû£¬ÐÁ¿à 2015-03-28 13:59:56
Ìì·ã1989: ½ð±Ò+5, ¡ï¡ï¡ï¡ï¡ï×î¼Ñ´ð°¸ 2015-03-31 09:27:33
¸Ðл²ÎÓ룬ӦÖúÖ¸Êý +1
liwentao2010: ½ð±Ò+2, лл»ØÌû£¬ÐÁ¿à 2015-03-28 13:59:56
Ìì·ã1989: ½ð±Ò+5, ¡ï¡ï¡ï¡ï¡ï×î¼Ñ´ð°¸ 2015-03-31 09:27:33
|
½¨ÒéÂ¥Ö÷ÖØ¸´Ò»Ï ÇúÏß϶˶¼²»±ÕºÏ£¬±ØÐëÖØÐ²âÊ﵀ ¿ÉÄܵÄÔÒò£º 1.²ÄÁϱ¾Éí·Ç¿×»òÕß΢¿×£¨ÀàËÆÊµÐÄÇò£© 2.±È±íÃæ»ý²»³¬¹ý10 3.ÑùÆ·Á¿³ÆÈ¡Ì«ÉÙ 4.ÍÑÆø²»³ä·Ö ½¨ÒéÂ¥Ö÷ÖØ¸´Ï£¬»òÕß¼Ó¸ù³Ä¹ÜÊÔÊÔ |

4Â¥2015-03-28 10:52:10
gen@gen
Ìú¸Ëľ³æ (СÓÐÃûÆø)
- Ó¦Öú: 14 (СѧÉú)
- ½ð±Ò: 5158.9
- É¢½ð: 284
- ºì»¨: 2
- Ìû×Ó: 163
- ÔÚÏß: 300.1Сʱ
- ³æºÅ: 1145956
- ×¢²á: 2010-11-13
- רҵ: ´ß»¯»¯Ñ§
5Â¥2015-03-28 21:58:31
ÉϹÙСÏÉ
ľ³æ (ÖøÃûдÊÖ)
ǰÊÀ½ñÉú
- C-EPI: 2
- Ó¦Öú: 291 (´óѧÉú)
- ¹ó±ö: 0.038
- ½ð±Ò: 4190.1
- É¢½ð: 2000
- ºì»¨: 94
- Ìû×Ó: 1334
- ÔÚÏß: 187.1Сʱ
- ³æºÅ: 1730712
- ×¢²á: 2012-04-01
- ÐÔ±ð: GG
- רҵ: µç»úÓëµçÆ÷

6Â¥2015-03-29 08:45:32
15243
½ð³æ (ÕýʽдÊÖ)
- Ó¦Öú: 25 (СѧÉú)
- ½ð±Ò: 1634.1
- ºì»¨: 3
- Ìû×Ó: 398
- ÔÚÏß: 209.7Сʱ
- ³æºÅ: 689046
- ×¢²á: 2009-01-07
- ÐÔ±ð: GG
- רҵ: ´ß»¯»¯Ñ§
7Â¥2015-03-29 20:46:52
Ìì·ã1989
½ð³æ (³õÈëÎÄ̳)
- Ó¦Öú: 0 (Ó×¶ùÔ°)
- ½ð±Ò: 1821.5
- Ìû×Ó: 38
- ÔÚÏß: 30.1Сʱ
- ³æºÅ: 2072265
- ×¢²á: 2012-10-19
- רҵ: »¯Ñ§·´Ó¦¹¤³Ì
8Â¥2015-03-31 09:28:52
chenwzhao
ͳæ (³õÈëÎÄ̳)
- Ó¦Öú: 0 (Ó×¶ùÔ°)
- ½ð±Ò: 47.8
- É¢½ð: 12
- Ìû×Ó: 34
- ÔÚÏß: 18.9Сʱ
- ³æºÅ: 3493844
- ×¢²á: 2014-10-23
- רҵ: ¹¦ÄÜÓëÖÇÄܸ߷Ö×Ó
9Â¥2018-07-07 11:41:45














»Ø¸´´ËÂ¥