²é¿´: 1745  |  »Ø¸´: 1

ÎÒÊÇѧÉú

ľ³æ (ÕýʽдÊÖ)


[½»Á÷] ï®Àë×Óµç³Ø ×迹ͼÆ×¼°ÄâºÏ

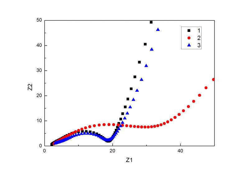
Ò»°ãµÄï®Àë×Óµç³ØµÄ×迹²âÊÔ»á³öÏÖÒ»¸ö»òÕßÁ½¸ö°ëÔ²¼ÓÒ»Ìõ45¡ãÖ±ÏßÂð£¿
¸ù¾Ýwarburg ×迹µÄ¹«Ê½£¬Õâ¸ö×迹µÄʵ²¿ºÍÐ鲿ÊýÖµÉÏÊÇÒ»ÑùµÄ£¬ËùÒÔÔÚµÍÆµÇøÈç¹ûÖ»ÓÐï®Àë×ÓÀ©É¢Ò»¸öÒòËØµÄ»°£¬¾ÍÖ»ÓÐwarburg×迹¶øÃ»ÓÐÆäËûµÄµçÈÝ»òÕßµç¸ÐÖ®ÀàµÄÓ°Ïì¡£µ«ÊÇÊÂʵÉϲâÊÔµÄÇúÏßµÄбÂÊÍùÍù²»ÊÇ45¶È¡£ÄÇôÕâʱºòÓ¦¸ÃÔõôȥÄâºÏÕâÌõÖ±ÏßÄØ£¿¼ÓÒ»¸öcpeÔ­¼þ»¹ÊDZðµÄ?»¹ÊǼÓÉ϶à¸öÔ­¼þ£¿
»Ø¸´´ËÂ¥

» ²ÂÄãϲ»¶

» ±¾Ö÷ÌâÏà¹Ø¼ÛÖµÌùÍÆ¼ö£¬¶ÔÄúͬÑùÓаïÖú:

» ÇÀ½ð±ÒÀ²£¡»ØÌû¾Í¿ÉÒԵõ½:

²é¿´È«²¿É¢½ðÌù

ÒÑÔÄ   »Ø¸´´ËÂ¥   ¹Ø×¢TA ¸øTA·¢ÏûÏ¢ ËÍTAºì»¨ TAµÄ»ØÌû
»ØÌûÖö¥ ( ¹²ÓÐ1¸ö )
¡ï
ÎÒÊÇѧÉú(½ð±Ò+1): лл²ÎÓë
hey
Õâ¸öÎÊÌâС±ø²»ÊǺÜÀí½â£¬Ò»Ö±¶¼ÔÚµÈ×ÅÅ£È˳öÀ´¸ø´ó¼Ò½âÊÍ£¬¸ÉµÈҲûÈË»ØÄ㣬ºÇºÇ¡£
С±ø¾Í˵˵×Ô¼º²»ÊǺܳÉÊìµÄÒâ¼û£¬Å×שÒýÓñ°É¡£
ÕâÑùµÄÎÊÌâºÜÖµµÃÔÚÌÖÂÛÖÐѧϰ¡£
ÄãËùÓõIJâÊÔÌõ¼þÖÐµÄÆµÂÊ·¶Î§£¬Õñ·ùÊǶàÉÙ£¿ÓõÄÊǵçѹģʽô£¿
1¡¢2¡¢3¶¼ÊÇʲôµç³Ø£¿µç¼«ÊÇʲô?
ÇúÏß2½Ó½ü45¶È£¬Õâ¸ö±È½ÏºÃÀí½â¡£
ÇúÏß1ºÍ3ÓеãÏñ×èµ²²ãµÄÀ©É¢×迹£¬µ«ÊÇÐèÒª·Å´óһЩÖÐÆµµÄÇúÏß²ÅÖªµÀ¡£
Èç¹ûÊÇ×èµ²²ãµÄÀ©É¢×迹£¬ÊÇ·ñÓ¦¸ÃÔÙ´®Ò»¸öR-CPEÔª¼þ¸üºÏÊÊ£¿
2Â¥2012-07-16 21:57:28
ÒÑÔÄ   »Ø¸´´ËÂ¥   ¹Ø×¢TA ¸øTA·¢ÏûÏ¢ ËÍTAºì»¨ TAµÄ»ØÌû
Ïà¹Ø°æ¿éÌø×ª ÎÒÒª¶©ÔÄÂ¥Ö÷ ÎÒÊÇѧÉú µÄÖ÷Ìâ¸üÐÂ
×î¾ßÈËÆøÈÈÌûÍÆ¼ö [²é¿´È«²¿] ×÷Õß »Ø/¿´ ×îºó·¢±í
[˶²©¼ÒÔ°] ÊÛSCIÒ»ÇøÎÄÕ£¬ÎÒ:8 O5 51O 54,¿ÆÄ¿ÆëÈ«,¿É+¼± +4 8rmuugja8q 2026-02-22 8/400 2026-02-23 12:22 by alian_214
[»ù½ðÉêÇë] ÌåÖÆÄÚ³¤±²ËµÌåÖÆÄÚ¾ø´ó²¿·ÖÒ»±²×ÓÔڵײ㣬ÈçͬÄãÃÇÒ»Ñù´ó²¿·ÖÆÕͨ½ÌʦæÇÒÊÕÈëµÍ +10 ˲ϢÓîÖæ 2026-02-20 13/650 2026-02-23 11:23 by holypower
[¿¼ÑÐ] ÊÛSCIÒ»ÇøÎÄÕ£¬ÎÒ:8 O5 51O 54,¿ÆÄ¿ÆëÈ«,¿É+¼± +3 khieu8v8m0 2026-02-22 8/400 2026-02-23 09:35 by w4l55oybr1
[½Ìʦ֮¼Ò] ΪʲôÖйú´óѧ¹¤¿Æ½ÌÊÚÃÇË®ÁËÄÇô¶àËùνµÄ¶¥»á¶¥¿¯£¬µ«»¹ÊÇ×ö²»³öÓîÊ÷»úÆ÷ÈË£¿ +5 »¶ÀÖËÌÒ¶Ýè 2026-02-21 8/400 2026-02-23 09:19 by »¶ÀÖËÌÒ¶Ýè
[ÂÛÎÄͶ¸å] ÊÛSCIÒ»ÇøÎÄÕ£¬ÎÒ:8 O5 51O 54,¿ÆÄ¿ÆëÈ«,¿É+¼± +3 w89i99eaeh 2026-02-22 5/250 2026-02-23 08:04 by w4l55oybr1
[²©ºóÖ®¼Ò] ÊÛSCIÒ»ÇøÎÄÕ£¬ÎÒ:8 O5 51O 54,¿ÆÄ¿ÆëÈ«,¿É+¼± +4 khieu8v8m0 2026-02-22 6/300 2026-02-23 07:59 by w4l55oybr1
[²©ºóÖ®¼Ò] ÊÛSCIÒ»ÇøÎÄÕ£¬ÎÒ:8 O5 51O 54,¿ÆÄ¿ÆëÈ«,¿É+¼± +6 3dfhjxgsh7 2026-02-22 9/450 2026-02-23 07:49 by w4l55oybr1
[¿¼²©] ÊÛSCIÒ»ÇøÎÄÕ£¬ÎÒ:8 O5 51O 54,¿ÆÄ¿ÆëÈ«,¿É+¼± +4 khieu8v8m0 2026-02-22 4/200 2026-02-23 06:46 by jsjzfl
[¹«Åɳö¹ú] ÊÛSCIÒ»ÇøÎÄÕ£¬ÎÒ:8 O5 51O 54,¿ÆÄ¿ÆëÈ«,¿É+¼± +3 khieu8v8m0 2026-02-22 5/250 2026-02-23 06:29 by w4l55oybr1
[˶²©¼ÒÔ°] ÊÛSCIÒ»ÇøÎÄÕ£¬ÎÒ:8 O5 51O 54,¿ÆÄ¿ÆëÈ«,¿É+¼± +4 khieu8v8m0 2026-02-22 8/400 2026-02-23 06:24 by w4l55oybr1
[¿¼²©] ÊÛSCIÒ»ÇøÎÄÕ£¬ÎÒ:8 O5 51O 54,¿ÆÄ¿ÆëÈ«,¿É+¼± +5 3dfhjxgsh7 2026-02-22 6/300 2026-02-23 02:04 by 5jlh3qtdvx
[½Ìʦ֮¼Ò] °æÃæ·Ñ¸Ã½»Âð +7 Æ»¹ûÔÚÄÄÀï 2026-02-22 8/400 2026-02-22 22:37 by otani
[»ù½ðÉêÇë] ÃæÉÏ¿ÉÒÔ³¬¹ý30Ò³°É£¿ +4 °¢À­¹±aragon 2026-02-22 4/200 2026-02-22 21:22 by ɽÎ÷Ðü¿ÕË¿ÕÐüÎ
[ÂÛÎÄͶ¸å] ÊÛSCIÒ»ÇøÎÄÕ£¬ÎÒ:8 O5 51O 54,¿ÆÄ¿ÆëÈ«,¿É+¼± +4 usprnugpzw 2026-02-21 6/300 2026-02-22 19:48 by w89i99eaeh
[¿¼ÑÐ] ÊÛSCIÒ»ÇøÎÄÕ£¬ÎÒ:8 O5 51O 54,¿ÆÄ¿ÆëÈ«,¿É+¼± +3 3dfhjxgsh7 2026-02-22 4/200 2026-02-22 16:52 by khieu8v8m0
[ÕÒ¹¤×÷] ÊÛSCIÒ»ÇøÎÄÕ£¬ÎÒ:8 O5 51O 54,¿ÆÄ¿ÆëÈ«,¿É+¼± +3 usprnugpzw 2026-02-22 3/150 2026-02-22 16:37 by khieu8v8m0
[¹«Åɳö¹ú] ÊÛSCIÒ»ÇøÎÄÕ£¬ÎÒ:8 O5 51O 54,¿ÆÄ¿ÆëÈ«,¿É+¼± +3 usprnugpzw 2026-02-21 4/200 2026-02-22 16:27 by khieu8v8m0
[»ù½ðÉêÇë] ¡°ÈËÎÄÉç¿Æ¶øÂÛ£¬Ðí¶àѧÊõÑо¿»¹Ã»ÓдﵽÃñ¹úʱÆÚµÄˮƽ¡± +4 ËÕ¶«ÆÂ¶þÊÀ 2026-02-18 5/250 2026-02-22 16:07 by liangep1573
[»ù½ðÉêÇë] ʲôÊÇÈËÒ»Éú×îÖØÒªµÄ£¿ +4 ˲ϢÓîÖæ 2026-02-21 4/200 2026-02-22 11:44 by huagongfeihu
[»ù½ðÉêÇë] ½ñÄê´ºÍíÓм¸¸ö½ÚÄ¿ºÜ²»´í£¬µãÔÞ£¡ +11 ˲ϢÓîÖæ 2026-02-16 12/600 2026-02-21 21:14 by lq493392203
ÐÅÏ¢Ìáʾ
ÇëÌî´¦ÀíÒâ¼û