| 查看: 738 | 回复: 1 | ||
慕雨水木虫 (正式写手)
|
[求助]
用DSC做一组玻璃的转变温度Tg,出现两种曲线,不知道该怎么做
|
|
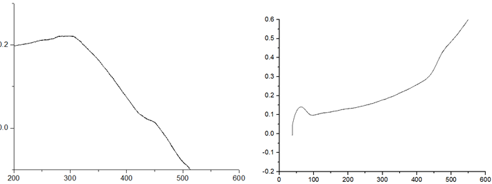
我做了一组Si-P-Al的玻璃,做了DSC,想得到Tg随组成变化的曲线,但是拿到数据后出现如下两种峰形,见图1,我之前都是图2这样做Tg分析,做凸峰的两个切线,焦点就是Tg,但是不知道递增的峰形怎么做,求大侠指点! 图片1.png 图片2.png |
» 猜你喜欢
308求调剂
已经有4人回复
一志愿安大生物学07初试322、本科二本、调剂求助
已经有3人回复
求调剂
已经有15人回复
326求调剂
已经有6人回复
电子信息270求调剂
已经有15人回复
295分求调剂
已经有10人回复
290调剂生物0860
已经有22人回复
调剂求收留
已经有23人回复
291求调剂
已经有8人回复
293求调剂
已经有8人回复
» 本主题相关价值贴推荐,对您同样有帮助:
如何将DSC与TG/DTA图结合起来做分析?用下面的图例帮我分析一下,辛苦各位了
已经有19人回复
求助如果从TG和DSC曲线上看热分解温度和玻璃化转变温度
已经有5人回复
请问各位DCS-TG曲线等有什么用?
已经有3人回复
测试PMMA玻璃化转变温度升温消除热历史 升温温度如何判定?
已经有7人回复
DSC测Tg 出现不知名的峰
已经有10人回复
求助DSC 分析,这样的图,怎样找到Tg
已经有20人回复
壳聚糖 玻璃化转变温度Tg
已经有10人回复
求教DSC曲线判断玻璃化温度
已经有9人回复
求教DSC图中的玻璃化转变温度Tg是多少
已经有6人回复
请教用DSC测定聚合物的tg
已经有6人回复
TG-DSC联用技术???
已经有4人回复
环氧树脂 DSC 测出两个吸热峰不知道哪个是Tg
已经有9人回复
玻璃转变温度Tg
已经有6人回复
求分析:药物晶体的TG-DSC曲线
已经有11人回复
高手解答,急!关于玻璃的DSC曲线问题!!
已经有12人回复
求助啊,DSC图像看Tg怎么看啊?
已经有26人回复
做了个共聚物,怎么通过DSC分析Tg的变化?我找不到Tg了
已经有23人回复
请看一下DSC图中的玻璃转化温度
已经有25人回复
关于DSC曲线上各温度的确定
已经有5人回复
【求助】DSC图,如何看它的玻璃化温度?
已经有21人回复
【求助】本人首次做DSC,不知如何分析,求高手指教。
已经有8人回复
【求助】Tg-DSC图中怎么读Tg和Td两个温度
已经有6人回复
【求助】DSC和DMA表征玻璃化转变温度
已经有29人回复
【讨论】为什么DSC曲线有时候要做两个不同温度下的图
已经有10人回复
慕雨水
木虫 (正式写手)
- 应助: 9 (幼儿园)
- 金币: 3288.5
- 散金: 238
- 红花: 8
- 帖子: 596
- 在线: 231.5小时
- 虫号: 1448375
- 注册: 2011-10-18
- 性别: GG
- 专业: 集成电路制造与封装
2楼2015-04-26 18:01:56













回复此楼