| 查看: 322 | 回复: 1 | ||
[求助]
有关旋转平台的一些疑问
|
|
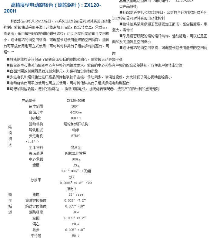
最近考虑做实验,经过计算,发现需要的最小的旋转角度为10角秒,查了一些电动平台,看不懂上面的参数,希望业内人士指教下哈 这个产品的分辨率是什么意思呀,是最小的可调角度吗? 有细分无细分又是什么意思呀? 这款产品能达到所需的要求吗?(最小可调角度为3600分之一度) 捕获.PNG |
» 猜你喜欢
0831生医工第一轮调剂失败求助
已经有17人回复
291求调剂
已经有11人回复
297,工科调剂?河南农业大学本科
已经有14人回复
0854求调剂
已经有20人回复
26药学专硕105500求调剂
已经有7人回复
一志愿华中农业071010,320求调剂
已经有15人回复
2026 WR青拔
已经有7人回复
一志愿中科大材料与化工,353分还有调剂学校吗
已经有9人回复
271求调剂
已经有37人回复
申博自荐
已经有3人回复
» 本主题相关价值贴推荐,对您同样有帮助:
关于手性化合物旋光度的一些问题请教!!!
已经有5人回复
求助转动惯量的问题
已经有15人回复
三维空间向量旋转问题
已经有3人回复
PEDOT 旋涂问题
已经有9人回复
旋转蒸发仪与冷冻干燥的选择问题
已经有12人回复
搅拌器旋转区域设置问题
已经有5人回复
关于放电平台的疑问,求解答!
已经有9人回复
各位高手,fluent“旋转坐标系问题”急求,谢谢了
已经有3人回复
问个旋转流变仪的问题
已经有9人回复
有高手帮忙解决下这个坐标轴旋转的问题吗?万分感谢!!!
已经有15人回复
关于旋转蒸发仪的问题
已经有19人回复
有关旋转蒸发仪真空度的问题
已经有13人回复
求助一个三维坐标轴旋转的问题,谢谢。
已经有12人回复
请教使用旋转蒸发仪的问题!
已经有11人回复
旋滴法-界面张力
已经有12人回复
opencv cvFindContours函数的一些问题
已经有8人回复
旋转流变的表征问题
已经有9人回复
想请教一个旋转矩阵的问题
已经有5人回复
关于旋转蒸发器的问题
已经有6人回复
求~fluent中的旋转问题!先谢过大家~
已经有8人回复
关于MTT加液与弃液的一些思考与疑问
已经有6人回复
【求助】旋蒸,乳化现象,以及过柱子问题
已经有24人回复

qfw_68
版主 (文坛精英)
有尾巴的青蛙
- 博学EPI: 2910
- 应助: 120 (高中生)
- 贵宾: 0.414
- 金币: 85720.6
- 散金: 3020
- 红花: 212
- 沙发: 7684
- 帖子: 39484
- 在线: 4852.6小时
- 虫号: 797958
- 注册: 2009-06-24
- 性别: GG
- 专业: 自然语言理解与机器翻译
- 管辖: 有奖问答

2楼2014-12-17 23:22:58













回复此楼
5