| 查看: 3179 | 回复: 4 | ||||
[求助]
非线性拟合估计方程参数(matlab,spss,origin都可以)
|
|
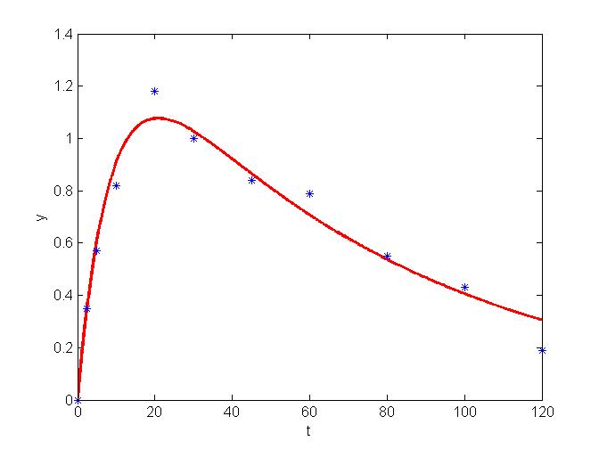
实验数据: t=(0 2.5 5 10 20 30 45 60 80 100 120) y=(0 0.35 0.57 0.82 1.18 1.00 0.84 0.79 0.55 0.43 0.19) 方程: 其中其中η1和k1为待估计参数。 y0为已知,y0=6.4,k0在上一步参数估计中得到为0.115 非常感谢! |
» 收录本帖的淘帖专辑推荐
matlab | matlab |
» 猜你喜欢
重庆交大26年硕士生招生拟调剂通知已出!欢迎加入光子学微结构与器件课题组。
已经有0人回复
UJN物理学专业调剂
已经有12人回复
物理学I论文润色/翻译怎么收费?
已经有68人回复
北京纳米能源与系统研究所王中林院士/曹南颖研究员课题组招收2026硕士研究生1名
已经有0人回复
山西大同大学物理学硕士研究生招收调剂生
已经有0人回复
[调剂信息]211智能人工感知方向国家青年特聘专家课题组招收调剂研究生
已经有0人回复
[调剂信息]211智能人工感知方向国家青年特聘专家课题组招收调剂研究生
已经有0人回复
[调剂信息]211智能人工感知方向国家青年特聘专家课题组招收调剂研究生
已经有0人回复
一志愿物理所凝聚态物理352求调剂
已经有0人回复
0702一志愿吉大B区求调剂 本科期间发表一篇Sci
已经有1人回复
» 本主题相关价值贴推荐,对您同样有帮助:
求解origin非线性拟合apelblat方程
已经有9人回复
求大神帮忙拟合一个非线性方程,求出模型参数
已经有15人回复
拜求!matlab拟合动力学参数
已经有14人回复
origin8.5 自定义方程的非线性拟合问题
已经有10人回复
求助用matlab拟合动力学方程
已经有9人回复
采用1stopt拟合
已经有8人回复
有没有对非线性拟合结果参数检验的?
已经有3人回复
origin 非线性自定义拟合问题~~方程组编写及运行~~
已经有8人回复
Origin8.1拟合动力学方程
已经有10人回复
用Matlab做多变量非线性拟合求参数值,求各位大侠鼎力相助!
已经有3人回复
微分方程组参数拟合的问题(多参数动力系统参数估计)
已经有11人回复
Matlab或origin 数据处理 求零点处的值
已经有4人回复
用1stopt拟合非线性方程结果与其他软件拟合结果差异大
已经有5人回复
用spss拟合生长曲线(非线性回归)其中参数初始值怎么确定?
已经有10人回复
什么情况下用matlab?什么情况下用origin?区别在哪里呢?
已经有11人回复
急:求救Origin8.5自定义非线性模拟的问题
已经有7人回复
用MATLAB或者ORIGIN怎么拟合复数数据
已经有10人回复
origin8.0拟合方程中参数怎么求
已经有5人回复
matlab 拟合反应动力学参数结果很差。大家帮忙看一下
已经有14人回复
matlab拟合方程参数时初值的选择
已经有15人回复
求回归方程参数估计的最优化算法matlab代码
已经有9人回复
matlab非线性参数拟合问题
已经有7人回复
【求助】用matlab最优化方法进行参数拟合
已经有17人回复
origin非线性拟合参数问题
已经有1人回复
dbb627
荣誉版主 (著名写手)
-

专家经验: +4 - 计算强帖: 12
- 应助: 289 (大学生)
- 贵宾: 0.589
- 金币: 24640.4
- 散金: 551
- 红花: 61
- 沙发: 1
- 帖子: 1246
- 在线: 1794.8小时
- 虫号: 149791
- 注册: 2005-12-29
- 性别: GG
- 专业: 污染控制化学
- 管辖: 计算模拟
【答案】应助回帖
anjb99(金币+100): 答案和文献十分接近。非常感谢! 2011-11-14 19:35:23
|
matlab 拟合结果 General model: f(x) = (a*0.115*6.4/(k1-0.115))*(exp(x*(k1-0.115))-1)/exp(k1*x) Coefficients (with 95% confidence bounds): a = 0.2252 (0.2027, 0.2477) k1 = 0.01398 (0.01119, 0.01677) Goodness of fit: SSE: 0.0423 R-square: 0.9664 Adjusted R-square: 0.9627 RMSE: 0.06855 |

2楼2011-11-14 17:43:46
dbb627
荣誉版主 (著名写手)
-

专家经验: +4 - 计算强帖: 12
- 应助: 289 (大学生)
- 贵宾: 0.589
- 金币: 24640.4
- 散金: 551
- 红花: 61
- 沙发: 1
- 帖子: 1246
- 在线: 1794.8小时
- 虫号: 149791
- 注册: 2005-12-29
- 性别: GG
- 专业: 污染控制化学
- 管辖: 计算模拟

3楼2011-11-14 17:49:56
![]() ![]() |
4楼2011-11-14 18:01:49
chwpan2002
铁杆木虫 (著名写手)
Begin Now
- 应助: 8 (幼儿园)
- 金币: 7470.7
- 散金: 115
- 红花: 4
- 帖子: 1610
- 在线: 437.1小时
- 虫号: 547124
- 注册: 2008-04-16
- 性别: GG
- 专业: 化学动力学

5楼2013-10-09 09:40:39














回复此楼
