| 查看: 881 | 回复: 4 | |||
[交流]
【求助】复方制剂做含量均匀度吗? 已有3人参与
|
|
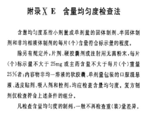
有个复方制剂,两种主药,规格是6mg/25mg 问下谁做过这种的项目,做不做含量均匀度?做的话是只测6mg主药的均匀度还是两种都需测。 请做过这样项目的告诉下,或者知道哪个法规上有的也请说下,谢谢 |
» 猜你喜欢
一志愿广医 药学专硕 总分383 已过四级 求调剂
已经有0人回复
求购时间长一些的硝酸钍
已经有0人回复
药理学论文润色/翻译怎么收费?
已经有179人回复
请问怎么才能在有羧基存在的情况下,只给酚羟基上甲基
已经有4人回复
参比制剂,自己做的PK数据与IF资料报道的数据相差很大
已经有2人回复
祈求中本子
已经有0人回复
各位大佬,H口面上什么时候会评???
已经有30人回复
2026年山东大学海洋学院生物与医药博士招生-李霞课题组
已经有0人回复
博士研究生招生
已经有0人回复
药理学、临床药学方向 调剂
已经有1人回复
» 本主题相关价值贴推荐,对您同样有帮助:
复方制剂中君药的指标性成分分不开怎么办???急
已经有4人回复
关于肠溶胶囊 耐酸力以及含量均匀度的测定问题
已经有5人回复
一种主药会降低另一种的溶出,如何做成复方固体制剂
已经有8人回复
含量均匀度计算方法问题
已经有8人回复
【求助】含量均匀度
已经有17人回复
【求助】药典上叶酸片含量及含量均匀度检测方法问题
已经有9人回复
【求助】与化学药品相比,中药及其制剂在分析前处理,鉴别检查,含量测定的特点
已经有6人回复
【求助】有关含量均匀度的计算问题
已经有9人回复
【求助】中药复方制剂薄层鉴别求助
已经有6人回复
【求助】手性药物的制剂用控制手性含量吗
已经有13人回复
2楼2011-01-11 14:54:43

3楼2011-01-11 15:34:45
4楼2011-01-11 15:35:01
5楼2011-01-11 15:42:19













回复此楼
05版的是小于10mg的做
20