版块导航
正在加载中...
客户端APP下载
论文辅导
申博辅导
登录
注册
帖子
帖子
用户
本版
应《网络安全法》要求,自2017年10月1日起,未进行实名认证将不得使用互联网跟帖服务。为保障您的帐号能够正常使用,请尽快对帐号进行手机号验证,感谢您的理解与支持!
24小时热门版块排行榜
>
论坛更新日志
(1962)
>
虫友互识
(153)
>
导师招生
(38)
>
论文道贺祈福
(21)
>
文献求助
(18)
>
考博
(16)
>
基金申请
(15)
>
休闲灌水
(15)
>
博后之家
(12)
>
教师之家
(10)
>
硕博家园
(10)
>
考研
(9)
>
论文投稿
(7)
>
公派出国
(6)
>
招聘信息布告栏
(5)
>
绿色求助(高悬赏)
(5)
小木虫论坛-学术科研互动平台
»
计算模拟区
»
仿真模拟
»
FLUENT & CFX
»
icem网格划分问题 在线等 挺急的。
7
1/1
返回列表
查看: 1043 | 回复: 6
只看楼主
@他人
存档
新回复提醒
(忽略)
收藏
在APP中查看
barcezp
新虫
(初入文坛)
应助: 0
(幼儿园)
金币: 18.5
红花: 1
帖子: 21
在线: 14.4小时
虫号: 3357880
注册: 2014-08-08
[
求助
]
icem网格划分问题 在线等 挺急的。
已有4人参与
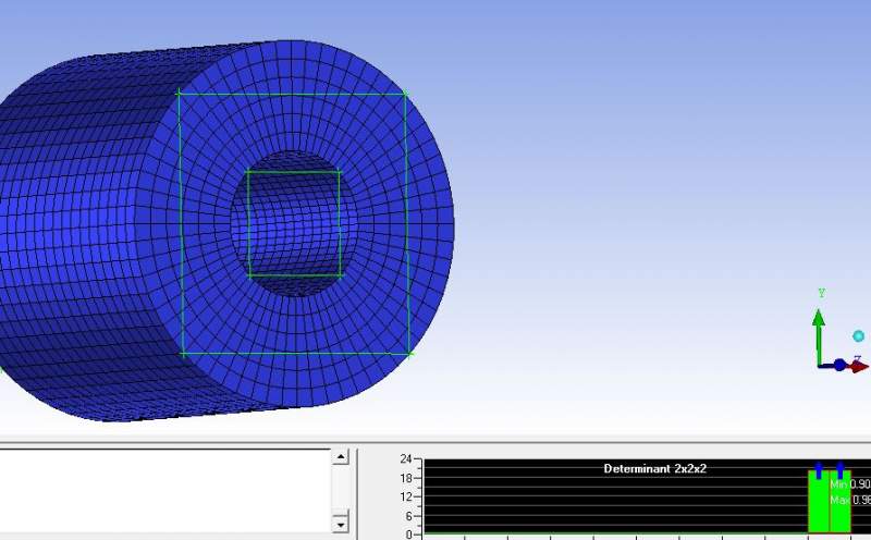
简单问题,rt,大圆和小圆边界处网格质量上不去。
网格.jpg
回复此楼
» 猜你喜欢
有院领导为了换新车,用横向课题经费买了俩车
已经有3人回复
有时候真觉得大城市人没有县城人甚至个体户幸福
已经有9人回复
CSC & MSCA 博洛尼亚大学能源材料课题组博士/博士后招生|MSCA经费充足、排名优
已经有6人回复
天津大学招2026.09的博士生,欢迎大家推荐交流(博导是本人)
已经有4人回复
同年申请2项不同项目,第1个项目里不写第2个项目的信息,可以吗
已经有3人回复
面上项目申报
已经有3人回复
酰胺脱乙酰基
已经有9人回复
博士延得我,科研能力直往上蹿
已经有7人回复
面上基金申报没有其他的参与者成吗
已经有5人回复
遇见不省心的家人很难过
已经有22人回复
» 本主题相关价值贴推荐,对您同样有帮助:
搅拌器用ICEM划分网格问题求助
已经有27人回复
ICEM多区域网格划分
已经有8人回复
ICEM划分网格提示geometry has a hole
已经有11人回复
ICEM网格划分能不能指定网格的个数,急!!
已经有3人回复
icem划分网格导入到ansys中
已经有105人回复
在ICEM中,对于有不同材料的管道流动时,应该如何划分网格,如下如图
已经有12人回复
ICEM划分网格的小问题、、、
已经有7人回复
iCEM 结构网格,这种内嵌式几何体如何划分网格呀?
已经有13人回复
ICEM中Y-block划分问题,(网格、block合并)求教
已经有6人回复
ICEM结构网格出问题了,怎么办,好心人来讨论一下.........
已经有8人回复
ICEM 网格划分算例求助_2_edit edge
已经有5人回复
ICEM CFD premesh后网格问题
已经有30人回复
三维动网格问题
已经有10人回复
关于三维搅拌类ICEM下划分网格的问题,非常着急,谢谢大家了
已经有9人回复
用icem画尖锐外形的非结构网格不贴体的问题....求助..
已经有16人回复
ICEM叶片网格问题!求助!
已经有4人回复
ICEM网格求教。。
已经有10人回复
ICEM划分网格 load from blocking后尺寸出现误差
已经有7人回复
ICEM结构网格划分
已经有10人回复
ICEM网格划分问题
已经有15人回复
1楼
2015-03-14 13:54:03
已阅
回复此楼
关注TA
给TA发消息
送TA红花
TA的回帖
lupin626
银虫
(小有名气)
应助: 2
(幼儿园)
金币: 34.9
散金: 207
帖子: 102
在线: 66.1小时
虫号: 1274942
注册: 2011-04-23
性别: GG
专业: 矿物工程与物质分离科学
【答案】应助回帖
★
感谢参与,应助指数 +1
xiegangmai: 金币+1, 鼓励讨论交流!
2015-03-16 21:56:00
再一个o型剖分就好了。
[ 发自手机版 http://muchong.com/3g ]
赞
一下
回复此楼
2楼
2015-03-14 22:04:41
已阅
回复此楼
关注TA
给TA发消息
送TA红花
TA的回帖
ln7075
银虫
(小有名气)
应助: 7
(幼儿园)
金币: 454.9
帖子: 265
在线: 22.9小时
虫号: 699327
注册: 2009-02-10
专业: 海洋工程
【答案】应助回帖
感谢参与,应助指数 +1
小圆外围设置O型块,质量就好了
[ 发自小木虫客户端 ]
赞
一下
回复此楼
代划网格
3楼
2015-03-15 15:05:18
已阅
回复此楼
关注TA
给TA发消息
送TA红花
TA的回帖
liliang_601
捐助贵宾
(正式写手)
应助: 46
(小学生)
金币: 2320.6
散金: 58
红花: 9
帖子: 339
在线: 633.6小时
虫号: 2898348
注册: 2013-12-27
性别: GG
专业: 工程海洋学
【答案】应助回帖
感谢参与,应助指数 +1
直接把文件传上来给你看看,很简单的问题吧,应该是……
赞
一下
回复此楼
好男儿心怀像大海
4楼
2015-03-15 17:19:07
已阅
回复此楼
关注TA
给TA发消息
送TA红花
TA的回帖
karl.blue
铜虫
(小有名气)
应助: 6
(幼儿园)
金币: 113.8
红花: 1
帖子: 114
在线: 57.9小时
虫号: 2836075
注册: 2013-11-29
专业: 机械动力学
【答案】应助回帖
感谢参与,应助指数 +1
先建block,然后把block用O型切分,删除中间的block,然后关联,就ok了。
赞
一下
回复此楼
5楼
2015-03-16 21:45:36
已阅
回复此楼
关注TA
给TA发消息
送TA红花
TA的回帖
karl.blue
铜虫
(小有名气)
应助: 6
(幼儿园)
金币: 113.8
红花: 1
帖子: 114
在线: 57.9小时
虫号: 2836075
注册: 2013-11-29
专业: 机械动力学
【答案】应助回帖
请参考附图,刚才没传上。
00.JPG
赞
一下
回复此楼
6楼
2015-03-16 21:49:46
已阅
回复此楼
关注TA
给TA发消息
送TA红花
TA的回帖
少帅黑影
新虫
(正式写手)
应助: 3
(幼儿园)
金币: 5084.6
红花: 2
帖子: 381
在线: 19.6小时
虫号: 2598966
注册: 2013-08-15
性别: GG
专业: 机械工程
坚决o型block
[ 发自小木虫客户端 ]
回复此楼
7楼
2015-03-16 22:00:44
已阅
回复此楼
关注TA
给TA发消息
送TA红花
TA的回帖
相关版块跳转
第一性原理
量子化学
计算模拟
分子模拟
仿真模拟
程序语言
我要订阅楼主
barcezp
的主题更新
7
1/1
返回列表
如果回帖内容含有宣传信息,请如实选中。否则帐号将被全论坛禁言
普通表情
龙
兔
虎
猫
百度网盘
|
360云盘
|
千易网盘
|
华为网盘
在新窗口页面中打开自己喜欢的网盘网站,将文件上传后,然后将下载链接复制到帖子内容中就可以了。
信息提示
关闭
请填处理意见
关闭
确定