| 查看: 238 | 回复: 0 | |
[求助]
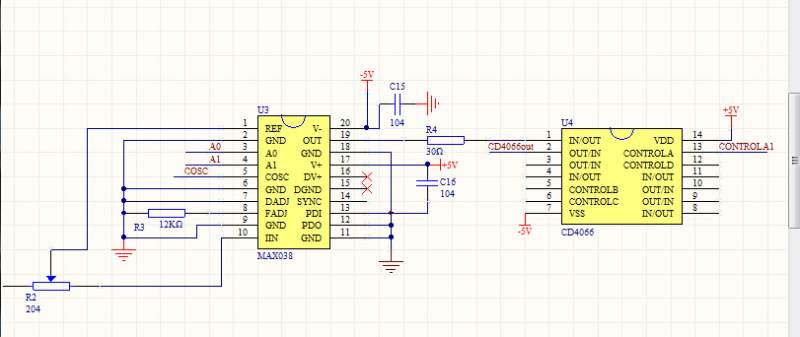
急求仿真与真实测量不符合
|
|
|
|
|
|
找到一些相关的精华帖子,希望有用哦~
科研从小木虫开始,人人为我,我为人人
|













回复此楼
点击这里搜索更多相关资源
40