版块导航
正在加载中...
客户端APP下载
论文辅导
调剂小程序
登录
注册
帖子
帖子
用户
本版
应《网络安全法》要求,自2017年10月1日起,未进行实名认证将不得使用互联网跟帖服务。为保障您的帐号能够正常使用,请尽快对帐号进行手机号验证,感谢您的理解与支持!
24小时热门版块排行榜
>
论坛更新日志
(4056)
>
虫友互识
(881)
>
导师招生
(501)
>
文献求助
(463)
>
硕博家园
(182)
>
休闲灌水
(176)
>
考研
(175)
>
考博
(159)
>
博后之家
(107)
>
招聘信息布告栏
(96)
>
教师之家
(78)
>
论文投稿
(69)
>
基金申请
(58)
>
绿色求助(高悬赏)
(51)
>
公派出国
(42)
>
论文道贺祈福
(41)
小木虫论坛-学术科研互动平台
»
计算模拟区
»
仿真模拟
»
MATLAB
»
一个M文件中的子函数可以调用主函数的输出吗?
1
1/1
返回列表
查看: 1691 | 回复: 0
只看楼主
@他人
存档
新回复提醒
(忽略)
收藏
在APP中查看
whk430
新虫
(初入文坛)
应助: 0
(幼儿园)
金币: 26
散金: 5
帖子: 7
在线: 8.5小时
虫号: 1365205
注册: 2011-08-10
性别: GG
专业: 制造系统与自动化
[
求助
]
一个M文件中的子函数可以调用主函数的输出吗?
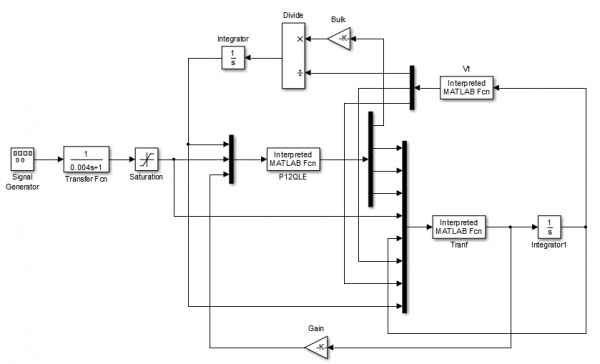
我要把图中的Simlink转化为m文件,所以想用主函数和子函数的结构,主函数是Tranf,但是发现其他的子函数需要调用主函数的输出。这样的话应该怎么设置呢?是不是应该设置一个全局参数才可以呢?另外,子函数直接还需要互相把输出作为输入,需要考虑子函数的排列顺序么?
或者说我的思路是错的么?
1.png
回复此楼
» 猜你喜欢
为什么中国大学工科教授们水了那么多所谓的顶会顶刊,但还是做不出宇树机器人?
已经有11人回复
网上报道青年教师午睡中猝死、熬夜猝死的越来越多,主要哪些原因引起的?
已经有9人回复
【博士招生】太原理工大学2026化工博士
已经有5人回复
什么是人一生最重要的?
已经有5人回复
280求调剂
已经有3人回复
面上可以超过30页吧?
已经有11人回复
版面费该交吗
已经有15人回复
体制内长辈说体制内绝大部分一辈子在底层,如同你们一样大部分普通教师忙且收入低
已经有18人回复
1楼
2013-12-14 09:42:50
已阅
回复此楼
关注TA
给TA发消息
送TA红花
TA的回帖
智能机器人
Robot
(super robot)
我们都爱小木虫
找到一些相关的精华帖子,希望有用哦~
MS的力场文件函数如何调用
已经有5人回复
一个函数matlab画图
已经有5人回复
关于fortran子程序调用内部函数
已经有7人回复
一个复杂函数的matlab绘图
已经有6人回复
如何在matlab里写.m函数,老是出错 有谁知道具体格式不
已经有4人回复
matlab函数调用与数组的问题
已经有19人回复
Matlab中如何自己定义一个新函数,然后计算时可以调用?
已经有12人回复
一种函数多个返回值的方法,大家探讨一下可行性吧
已经有19人回复
matlab Undefined function or method '~' for input arguments of type 'char'.
已经有12人回复
一个log-det-sum-exp-matrix函数的凸性研究问题
已经有6人回复
请教大虾,一个分段函数的 matlab 程序实现
已经有4人回复
matlab的函数调用问题
已经有3人回复
关于凹凸函数连续性的一个疑问
已经有11人回复
请教如何调用Module里面的函数,谢谢
已经有6人回复
菜鸟问题:VC++调用函数关闭子窗口的问题
已经有4人回复
关于M文件的一个问题
已经有4人回复
【sobereva个人文集】自写Link生成Gaussian的IRC任务中每个点的波函数文件
已经有10人回复
【讨论】关于一个m文件中函数调用及画图问题
已经有7人回复
【求助】matlab 中,几个m文件调用
已经有14人回复
【求助】如何获得matlab中当前fig图像的信息
已经有6人回复
如何在origin中输入一个函数(比较复杂的函数),然后得到曲线
已经有5人回复
【求助】求助仿真中需要一个分段函数来控制电流源
已经有5人回复
【求助】mathematica 可以函数调用吗?
已经有4人回复
点击这里搜索更多相关资源
科研从小木虫开始,人人为我,我为人人
相关版块跳转
第一性原理
量子化学
计算模拟
分子模拟
仿真模拟
程序语言
我要订阅楼主
whk430
的主题更新
1
1/1
返回列表
如果回帖内容含有宣传信息,请如实选中。否则帐号将被全论坛禁言
普通表情
龙
兔
虎
猫
百度网盘
|
360云盘
|
千易网盘
|
华为网盘
在新窗口页面中打开自己喜欢的网盘网站,将文件上传后,然后将下载链接复制到帖子内容中就可以了。
信息提示
关闭
请填处理意见
关闭
确定