| 查看: 2195 | 回复: 16 | ||
[求助]
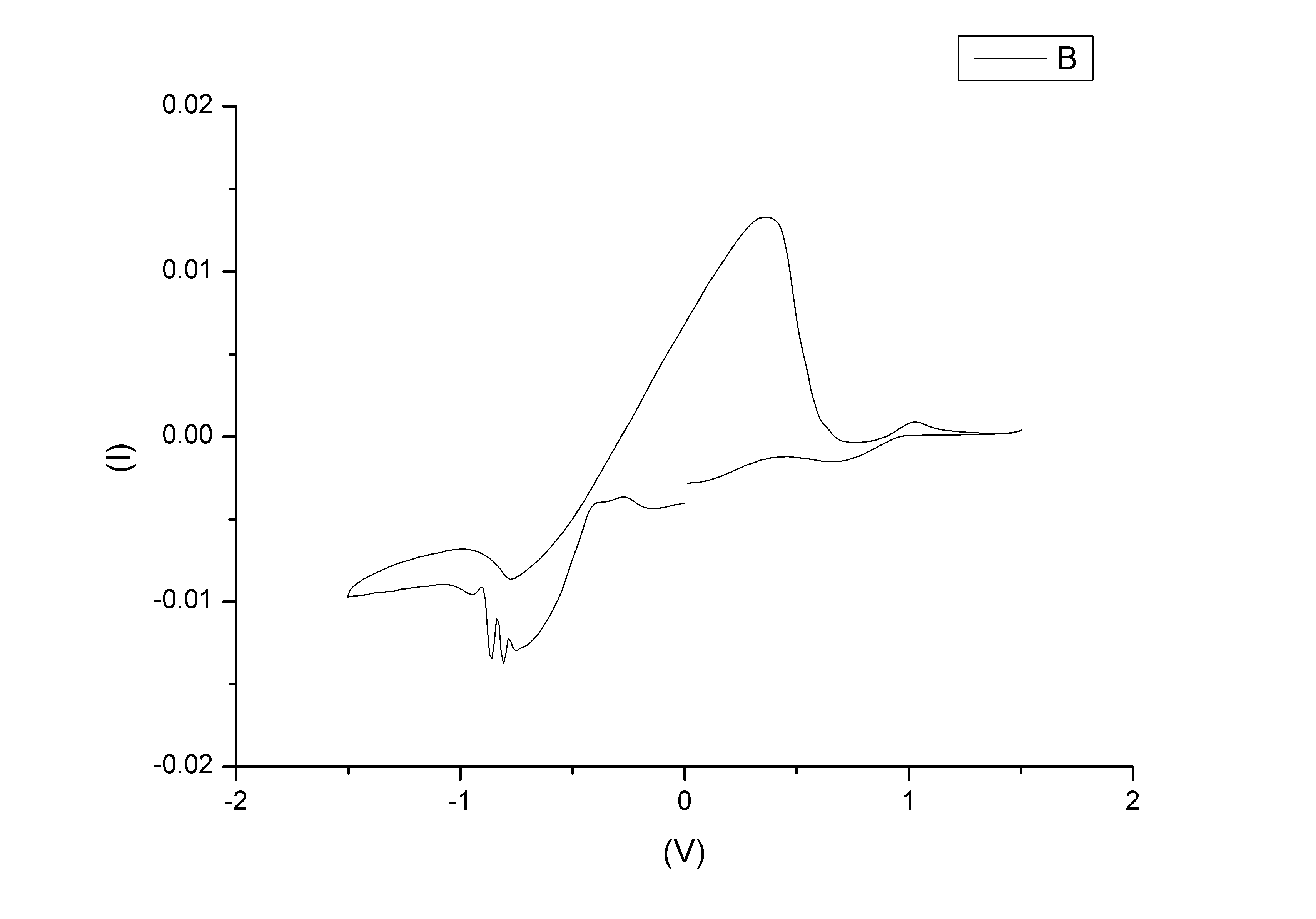
【求助】氯化铝型离子液体循环伏安曲线图
|
下面是我做的AlCl3型离子液体的循环伏安曲线:只有氧化峰,不知道是什么原因,我用的离子液体是自己去年配的,放在手套箱里很久了会不会影响其性能导电性啊,还是电极的问题造成的,求助大家给解答一下啊!![]() 循环伏安曲线 |
» 猜你喜欢
招贤纳博(已结束)
已经有29人回复
表征测试机构后台私聊我
已经有0人回复
分析化学论文润色/翻译怎么收费?
已经有109人回复
Coordination Chemistry Reviews
已经有1人回复
请问现在还有电池材料方向的博导招人吗
已经有4人回复
» 本主题相关价值贴推荐,对您同样有帮助:
关于磁力循环泵和流量计的问题
已经有4人回复
什么是络阴离子啊?
已经有9人回复
请教关于循环伏安图中的峰电流的问题
已经有5人回复
讨论下晶格离子取代问题
已经有12人回复
电化学 伏安曲线图
已经有14人回复
这个循环伏安图啥意思啊?
已经有24人回复
循环伏安法分析—铅离子溶液的氧化还原电位是多少??
已经有3人回复
【资源】氯化铝水溶液中有铝离子吗
已经有11人回复
【讨论】在创建钾离子通道蛋白四聚体时出现问题
已经有5人回复
【求助】氯化铝结构中含有一部分的离子键?请问用什么仪器可以测试出来离子键的含量?
已经有3人回复
【求助】请教怎样用origin绘制充放电循环曲线图
已经有9人回复
【求助】纽扣电池如何测循环伏安和交流阻抗
已经有13人回复
【求助】用什么仪器测量离子液体的热分解温度?
已经有6人回复
求助岛津傅里叶变换红外光谱仪FTIR-8400S型 的使用方法
已经有7人回复
2楼2012-02-28 13:25:23
3楼2012-02-28 13:52:45
4楼2012-02-28 19:09:08
5楼2012-02-28 21:26:54
yanbo1986
铁杆木虫 (正式写手)
- ECEPI: 2
- 应助: 232 (大学生)
- 贵宾: 0.147
- 金币: 6720.6
- 散金: 116
- 红花: 19
- 帖子: 695
- 在线: 176.7小时
- 虫号: 855031
- 注册: 2009-09-23
- 性别: GG
- 专业: 电化学
6楼2012-02-28 21:46:59
inkul
金虫 (小有名气)
- 应助: 31 (小学生)
- 金币: 1776.8
- 散金: 450
- 红花: 1
- 帖子: 172
- 在线: 107.3小时
- 虫号: 1465914
- 注册: 2011-10-29
- 性别: MM
- 专业: 金属材料表面科学与工程
7楼2012-02-29 04:23:46
inkul
金虫 (小有名气)
- 应助: 31 (小学生)
- 金币: 1776.8
- 散金: 450
- 红花: 1
- 帖子: 172
- 在线: 107.3小时
- 虫号: 1465914
- 注册: 2011-10-29
- 性别: MM
- 专业: 金属材料表面科学与工程
8楼2012-02-29 04:29:10
yncuiyan
木虫 (小有名气)
- 应助: 1 (幼儿园)
- 金币: 1799.9
- 散金: 2
- 帖子: 168
- 在线: 73.3小时
- 虫号: 485872
- 注册: 2007-12-27
- 专业: 有色金属冶金
9楼2012-02-29 08:26:31
10楼2012-02-29 10:18:30














回复此楼
