| 查看: 1019 | 回复: 6 | ||
[求助]
求解微分方程
|
|
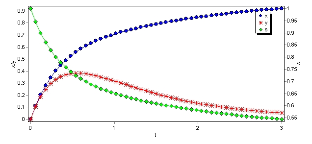
dX/dt=[8.94S(1-X)-3.31XY]/(0.58X+0.18Y+1.5S+2.98) dY/dt=dX/dt-Y/(0.357Y+0.94S)-0.0237d[Y/(1+Y+2S)]/dt 2dS/dt=-dX/dt-S/(140.4Y+370.7S)-0.0626d[S/(1+Y+2S)]/dt 当t=0时,X=0,Y=0,S=1t的最大值为3 请求再帮忙计算下,多谢了! |
» 猜你喜欢
投稿chemical physical letters不送审?
已经有2人回复
南开大学物理学院张书辉副教授招收凝聚态物理理论方向博士生、硕士生
已经有22人回复
物理学I论文润色/翻译怎么收费?
已经有296人回复
杂志要求提供official language-editing certificate
已经有4人回复
深圳大学2026年秋博士招生-物理学-活性胶体方向-高永祥课题组
已经有16人回复
论物质与能量的统一模型及物理现象解释
已经有0人回复
基于基元I统一理论的数学相关应用推导
已经有0人回复
基元I统一理论:宇宙本质、层级演化与修炼文明的本源规律
已经有1人回复
基元I理论下三大核心空间现象精准推导与细节解析
已经有0人回复
基于基元 I 统一理论的反重力理论推导
已经有0人回复
基于基元I统一理论的量子力学本源推导
已经有1人回复
» 本主题相关价值贴推荐,对您同样有帮助:
帮忙求解一道微分方程的题目
已经有7人回复
LABVIEW四阶龙格库塔法求解一阶微分方程组
已经有12人回复
【求助】matlab 求解微分方程中的未知参数
已经有20人回复
【求助】向各位大侠求助matlab求解微分方程组遇到的一个问题
已经有21人回复
【求助】用pdepe求解偏微分方程
已经有10人回复
【求助】MATLAB 有限差分法(FDM)求解偏微分方程
已经有22人回复
【求助】积分微分方程matlab求解
已经有6人回复
【求助】如何求解下列偏微分方程
已经有13人回复
【求助】Python 中 求解微分方程 odeint 的用法
已经有11人回复
【求助】matlab怎么求解偏微分方程组啊,先谢谢了
已经有13人回复
【求助】求教这种微分方程的详细求解过程
已经有14人回复
【分享】PDECOL-经典数值求解非线性偏微分方程组源程序
已经有142人回复
dingd
铁杆木虫 (职业作家)
- 计算强帖: 4
- 应助: 1641 (讲师)
- 金币: 15037.3
- 散金: 101
- 红花: 234
- 帖子: 3410
- 在线: 1223.7小时
- 虫号: 291104
- 注册: 2006-10-28
★ ★
dbb627(金币+2): 感谢应助 2011-12-24 11:14:43
dbb627(金币+2): 感谢应助 2011-12-24 11:14:43
2楼2011-12-24 10:12:55
3楼2011-12-24 15:58:11
4楼2011-12-24 16:04:41
dingd
铁杆木虫 (职业作家)
- 计算强帖: 4
- 应助: 1641 (讲师)
- 金币: 15037.3
- 散金: 101
- 红花: 234
- 帖子: 3410
- 在线: 1223.7小时
- 虫号: 291104
- 注册: 2006-10-28
5楼2011-12-24 18:57:20
6楼2011-12-24 21:48:09
7楼2012-01-02 19:35:24













回复此楼
芝芝花