| ²é¿´: 466 | »Ø¸´: 2 | |||
luke13vividͳæ (³õÈëÎÄ̳)
|
[ÇóÖú]
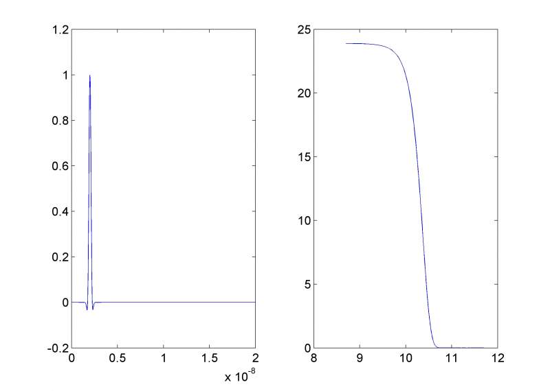
´ó¼ÒºÃ£¬Çë½ÌÒ»¸öFFT±ä»»µÄÎÊÌâ
|
||
![]() |
|||
|
|
|||
feixiaolinÈÙÓþ°æÖ÷ (ÎÄ̳¾«Ó¢)
|
|||
|
2Â¥2015-03-26 06:43:35
|
|
||
luke13vividͳæ (³õÈëÎÄ̳)
|
|||
![]() |
|||
|
3Â¥2015-03-26 12:51:00
|
|













»Ø¸´´ËÂ¥
