| ²é¿´: 1882 | »Ø¸´: 9 | ||||
ysjuupljÒø³æ (СÓÐÃûÆø)
|
[ÇóÖú]
ÇóÎÊFFT±ä»»ÊÇÔõôÕûµÄ£¿ ÒÑÓÐ2È˲ÎÓë
|
|
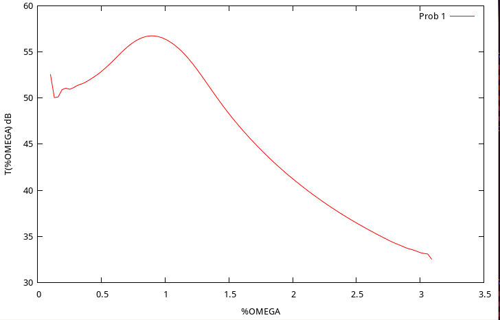
ÎÒÏë°ÑÒ»¸ö·½³ÌµÄʱÓò½â±ä»»µ½ÆµÓò£¬£¬ÎÒ²»»á±à³Ì£¬Çó¸÷λ±àÒ»ÏÂͼÖÐÕâ¸öÎÊÌâ¼òµ¥µÄFFT³ÌÐò£¬²»Ê¤¸Ð¼¤ 1.jpg [ Last edited by ysjuuplj on 2014-3-10 at 19:15 ] |
» ²ÂÄãϲ»¶
Ò»Ö¾Ô¸±±½»´ó²ÄÁϹ¤³Ì×Ü·Ö358Çóµ÷¼Á
ÒѾÓÐ8È˻ظ´
ר˶304ÕÒµ÷¼Á£¬Ò»Ïß³ÇÊÐ×îºÃ
ÒѾÓÐ3È˻ظ´
Ò»Ö¾Ô¸ÄϺ½£¬ÊýһӢһѧ˶317Çóµ÷¼Á£¡£¡
ÒѾÓÐ6È˻ظ´
295Çóµ÷¼Á
ÒѾÓÐ12È˻ظ´
285Çóµ÷¼Á
ÒѾÓÐ10È˻ظ´
²ÄÁÏÇóµ÷¼Á
ÒѾÓÐ12È˻ظ´
0703»¯Ñ§µ÷¼Á325·Ö
ÒѾÓÐ13È˻ظ´
08600ÉúÎïÓëÒ½Ò©-327
ÒѾÓÐ8È˻ظ´
µ÷¼Á
ÒѾÓÐ10È˻ظ´
085600²ÄÁÏÓ뻯¹¤301·ÖÇóµ÷¼ÁԺУ
ÒѾÓÐ15È˻ظ´
» ±¾Ö÷ÌâÏà¹Ø¼ÛÖµÌùÍÆ¼ö£¬¶ÔÄúͬÑùÓаïÖú:
ÐÂÊÖÇóÎÊ NGX,Y,Z ºÍ kpoints ÓйØÁªÂð£¿
ÒѾÓÐ6È˻ظ´
ÀûÓÃmatlab½øÐиµÀïÒ¶±ä»»Ê±£¬fftº¯Êý²»ÐèÒªÊäÈë͸¾µ½¹¾à
ÒѾÓÐ6È˻ظ´
¸÷λ´óÉñ£¬ÓиöÎÊÌâÇë½Ì£¬Êý¾ÝÀàÐ͵ÄÀàËÆÕýÏÒ²¨µÄÐźţ¬ÄÜÔÚmatlabÖнøÐУƣƣԱ任Âð
ÒѾÓÐ8È˻ظ´
TEMͼȥ±³¾°£¿£¿
ÒѾÓÐ11È˻ظ´
µ¥¸öÊýÁеĸµÀïÒ¶±ä»»£¨FFT£©
ÒѾÓÐ6È˻ظ´
¿ìËÙ¸µÁ¢Ò¶±ä»»£¨FFT£©Ïê½â£¬Àý×ӺͳÌÐò£¬ºÃ×ÊÔ´
ÒѾÓÐ31È˻ظ´
Çû÷±×ÓµÄÉùÒô£¬¾fft±ä»»ºóÓкܶà¸öƵÂÊÖµ£¬Ó¦¸ÃÈ¡ÄĸöƵÂÊÖµ£¿
ÒѾÓÐ14È˻ظ´
FFT±ä»»£¬ÊÇ·ñÄÜÊä³öÏëÒªµÄij¸öƵÂʽá¹û£¿
ÒѾÓÐ12È˻ظ´
ÇóÖú£ºËÓùýorigin¸µÀïÒ¶±ä»»Í¼£¨FFT)
ÒѾÓÐ7È˻ظ´
feixiaolin
ÈÙÓþ°æÖ÷ (ÎÄ̳¾«Ó¢)
-

ר¼Ò¾Ñé: +518 - Ó¦Öú: 942 (²©ºó)
- ¹ó±ö: 1.275
- ½ð±Ò: 3880
- É¢½ð: 58785
- ºì»¨: 532
- ɳ·¢: 11
- Ìû×Ó: 24215
- ÔÚÏß: 2601.8Сʱ
- ³æºÅ: 2139575
- ×¢²á: 2012-11-21
- רҵ: ¹âѧÐÅÏ¢»ñÈ¡Óë´¦Àí
- ¹ÜϽ: Êýѧ
» ±¾ÌûÒÑ»ñµÃµÄºì»¨£¨×îÐÂ10¶ä£©
2Â¥2014-03-10 21:38:01
ysjuuplj
Òø³æ (СÓÐÃûÆø)
- Ó¦Öú: 0 (Ó×¶ùÔ°)
- ½ð±Ò: 1081.5
- Ìû×Ó: 59
- ÔÚÏß: 27.4Сʱ
- ³æºÅ: 830038
- ×¢²á: 2009-08-18
- ÐÔ±ð: MM
- רҵ: ¹Ú×´¶¯ÂöÐÔÐÄÔಡ
3Â¥2014-03-11 18:40:11
nagami
ľ³æ (ÕýʽдÊÖ)
- ÊýѧEPI: 1
- Ó¦Öú: 64 (³õÖÐÉú)
- ½ð±Ò: 604.9
- É¢½ð: 281
- ºì»¨: 33
- Ìû×Ó: 675
- ÔÚÏß: 1131.6Сʱ
- ³æºÅ: 1912637
- ×¢²á: 2012-07-27
- ÐÔ±ð: GG
- רҵ: ÍØÆËѧ
¡¾´ð°¸¡¿Ó¦Öú»ØÌû
¡ï ¡ï ¡ï ¡ï ¡ï ¡ï ¡ï ¡ï ¡ï ¡ï ¡ï ¡ï ¡ï ¡ï ¡ï ¡ï ¡ï ¡ï ¡ï ¡ï ¡ï ¡ï ¡ï ¡ï ¡ï ¡ï ¡ï ¡ï ¡ï ¡ï ¡ï ¡ï ¡ï ¡ï ¡ï ¡ï ¡ï ¡ï ¡ï ¡ï ¡ï ¡ï ¡ï ¡ï ¡ï ¡ï ¡ï ¡ï ¡ï ¡ï
¸Ðл²ÎÓ룬ӦÖúÖ¸Êý +1
feixiaolin: ½ð±Ò+50, reward 2014-03-14 08:58:49
¸Ðл²ÎÓ룬ӦÖúÖ¸Êý +1
feixiaolin: ½ð±Ò+50, reward 2014-03-14 08:58:49
» ±¾ÌûÒÑ»ñµÃµÄºì»¨£¨×îÐÂ10¶ä£©

4Â¥2014-03-12 21:53:40
feixiaolin
ÈÙÓþ°æÖ÷ (ÎÄ̳¾«Ó¢)
-

ר¼Ò¾Ñé: +518 - Ó¦Öú: 942 (²©ºó)
- ¹ó±ö: 1.275
- ½ð±Ò: 3880
- É¢½ð: 58785
- ºì»¨: 532
- ɳ·¢: 11
- Ìû×Ó: 24215
- ÔÚÏß: 2601.8Сʱ
- ³æºÅ: 2139575
- ×¢²á: 2012-11-21
- רҵ: ¹âѧÐÅÏ¢»ñÈ¡Óë´¦Àí
- ¹ÜϽ: Êýѧ
¡¾´ð°¸¡¿Ó¦Öú»ØÌû
¡ï ¡ï ¡ï ¡ï ¡ï ¡ï ¡ï ¡ï ¡ï ¡ï ¡ï ¡ï ¡ï ¡ï ¡ï ¡ï ¡ï ¡ï ¡ï ¡ï ¡ï ¡ï ¡ï ¡ï ¡ï ¡ï ¡ï ¡ï ¡ï ¡ï ¡ï ¡ï ¡ï ¡ï ¡ï ¡ï ¡ï ¡ï ¡ï ¡ï ¡ï ¡ï ¡ï ¡ï ¡ï ¡ï ¡ï ¡ï ¡ï ¡ï ¡ï ¡ï ...
¸Ðл²ÎÓ룬ӦÖúÖ¸Êý +1
ysjuuplj: ½ð±Ò+100, ËäÈ»¿´²»¶®£¬µ«»¹ÊǰѷָøÄã°É£¬ÎÒûÓÃFFT£¬ÓÃÁíÒ»ÖÖ·½·¨»³öÀ´ÁË 2014-03-13 23:17:43
¸Ðл²ÎÓ룬ӦÖúÖ¸Êý +1
ysjuuplj: ½ð±Ò+100, ËäÈ»¿´²»¶®£¬µ«»¹ÊǰѷָøÄã°É£¬ÎÒûÓÃFFT£¬ÓÃÁíÒ»ÖÖ·½·¨»³öÀ´ÁË 2014-03-13 23:17:43
|
* ¿ÉÒÔÇó³ö½âÎö½â Áî Y=InvRe[y]=exp(iz)= exp(iz)£¬ÆäÖÐz=x(t)+iy(t); InvRe[y] ´ú±í¸´Êý»¯y Y= exp(iz)£¬ÔòY¡¯= i*exp(iz), Y¡¯¡¯= - exp(iz) Ô·½³Ì±»¸´»¯£¬ - exp(iz) + exp(iz)+0.1* i*exp(iz)+0.2*exp(iz)* exp(-iz)* exp(iz)=exp(i*Ohmiga*t) 0.1* i*exp(iz)+0.2*exp(-2y)* exp(iz)=exp(i*Ohmiga*t) 0.1* i*exp(ix-y)+0.2*exp(-2y)* exp(ix-y)=exp(i*Ohmiga*t) 0.1* exp(i(*x+pi/2)-y)+0.2* exp(ix-3y)=exp(i*Ohmiga*t) 0.1* exp(-y)*exp(i(*x+pi/2))+0.2*exp(-3y)* exp(ix)=exp(i*Ohmiga*t) È¡ a=0.1* exp(-y), b=0.2* exp(-3y) ÉÏʽ±äΪ a*[cos(x+pi/2)+i*sin(x+pi/2)]+b[cos(x)+i*sin(x)]= exp(i*Ohmiga*t) [-a*sin(x)+b*cos(x)] + i*[a*cos(x)+b*sin(x)]= exp(i*Ohmiga*t) ÍÆ³ö 1£© A^2+b^2=1, [0.1* exp(-y)]^2 + [0.2* exp(-3y)]^2=1, y(t)= -0.531582 = constant a=0.170262, b=0.985415 2£© [a*cos(x)+b*sin(x)]/ [-a*sin(x)+b*cos(x)] =tan(Ohmiga*t) [a+b*tan(x)]/ [-a*tan(x)+b] =tan(Ohmiga*t) ×îºó£¬y(t)= Re[Y]=exp(-y)cos(x)=1.70162*cos(x) |
» ±¾ÌûÒÑ»ñµÃµÄºì»¨£¨×îÐÂ10¶ä£©
5Â¥2014-03-13 08:29:22
ysjuuplj
Òø³æ (СÓÐÃûÆø)
- Ó¦Öú: 0 (Ó×¶ùÔ°)
- ½ð±Ò: 1081.5
- Ìû×Ó: 59
- ÔÚÏß: 27.4Сʱ
- ³æºÅ: 830038
- ×¢²á: 2009-08-18
- ÐÔ±ð: MM
- רҵ: ¹Ú×´¶¯ÂöÐÔÐÄÔಡ
6Â¥2014-03-13 11:48:53
ysjuuplj
Òø³æ (СÓÐÃûÆø)
- Ó¦Öú: 0 (Ó×¶ùÔ°)
- ½ð±Ò: 1081.5
- Ìû×Ó: 59
- ÔÚÏß: 27.4Сʱ
- ³æºÅ: 830038
- ×¢²á: 2009-08-18
- ÐÔ±ð: MM
- רҵ: ¹Ú×´¶¯ÂöÐÔÐÄÔಡ
7Â¥2014-03-13 11:54:04
nagami
ľ³æ (ÕýʽдÊÖ)
- ÊýѧEPI: 1
- Ó¦Öú: 64 (³õÖÐÉú)
- ½ð±Ò: 604.9
- É¢½ð: 281
- ºì»¨: 33
- Ìû×Ó: 675
- ÔÚÏß: 1131.6Сʱ
- ³æºÅ: 1912637
- ×¢²á: 2012-07-27
- ÐÔ±ð: GG
- רҵ: ÍØÆËѧ

8Â¥2014-03-13 12:02:47
ysjuuplj
Òø³æ (СÓÐÃûÆø)
- Ó¦Öú: 0 (Ó×¶ùÔ°)
- ½ð±Ò: 1081.5
- Ìû×Ó: 59
- ÔÚÏß: 27.4Сʱ
- ³æºÅ: 830038
- ×¢²á: 2009-08-18
- ÐÔ±ð: MM
- רҵ: ¹Ú×´¶¯ÂöÐÔÐÄÔಡ
9Â¥2014-03-13 14:11:46
feixiaolin
ÈÙÓþ°æÖ÷ (ÎÄ̳¾«Ó¢)
-

ר¼Ò¾Ñé: +518 - Ó¦Öú: 942 (²©ºó)
- ¹ó±ö: 1.275
- ½ð±Ò: 3880
- É¢½ð: 58785
- ºì»¨: 532
- ɳ·¢: 11
- Ìû×Ó: 24215
- ÔÚÏß: 2601.8Сʱ
- ³æºÅ: 2139575
- ×¢²á: 2012-11-21
- רҵ: ¹âѧÐÅÏ¢»ñÈ¡Óë´¦Àí
- ¹ÜϽ: Êýѧ
|
(Y¡®)^3<>Re{ [iexp(iz)]*[iexp(iz)]*[iexp(iz)] } Ó¦¸ÃÊÇ sin(wt)=Re[-i*exp(iwt)] InvRe[y] ´ú±í¸´Êý»¯y£»ËùνµÄÏàÁ¿·ÖÎö Y= exp(iz)£¬ÔòY¡¯= i*exp(iz), Y¡¯¡¯= - exp(iz)£¬InvRe[sin(Ohmiga*t)]= -i*exp(i*Ohmiga*t) Ô·½³Ì±»¸´»¯£¬ - exp(iz) + exp(iz)+0.1* i*exp(iz)+0.2*exp(iz)* exp(-iz)* exp(iz)=-i*exp(i*Ohmiga*t) 0.1* i*exp(iz)+0.2*exp(-2y)* exp(iz)= -i*exp(i*Ohmiga*t) 0.1* i*exp(ix-y)+0.2*exp(-2y)* exp(ix-y)= -i*exp(i*Ohmiga*t) 0.1* exp(i(*x+pi/2)-y)+0.2* exp(ix-3y)= -i*exp(i*Ohmiga*t) 0.1* exp(-y)*exp(i(*x+pi/2))+0.2*exp(-3y)* exp(ix)=exp(i*(Ohmiga*t-pi/2)) È¡ a=0.1* exp(-y), b=0.2* exp(-3y) ÉÏʽ±äΪ a*[cos(x+pi/2)+i*sin(x+pi/2)]+b[cos(x)+i*sin(x)]= exp(i*(Ohmiga*t-pi/2)) [-a*sin(x)+b*cos(x)] + i*[a*cos(x)+b*sin(x)]= exp(i*(Ohmiga*t-pi/2)) ÍÆ³ö 1£© A^2+b^2=1, [0.1* exp(-y)]^2 + [0.2* exp(-3y)]^2=1, y(t)= -0.531582 = constant a=0.170262, b=0.985415 2£© [a*cos(x)+b*sin(x)]/ [-a*sin(x)+b*cos(x)] =-ctan(Ohmiga*t) [a+b*tan(x)]/ [-a*tan(x)+b] =-ctan(Ohmiga*t) tan(x)= [b* ctan(Ohmiga*t)+a]/ [a* ctan(Ohmiga*t)-b] ×îºó£¬y(t)= Re[Y]=exp(-y)cos(x)=1.70162*cos(x) =1.70162/sqrt{1+[b* ctan(Ohmiga*t)+a]^2/ [a* ctan(Ohmiga*t)-b]^2} [ Last edited by feixiaolin on 2014-3-14 at 09:39 ] |
10Â¥2014-03-13 14:27:33














»Ø¸´´ËÂ¥
ysjuuplj
Ö»ÄÜ×£ºÃÔ˺Ǻǡ£
5