| 查看: 2279 | 回复: 8 | ||
[求助]
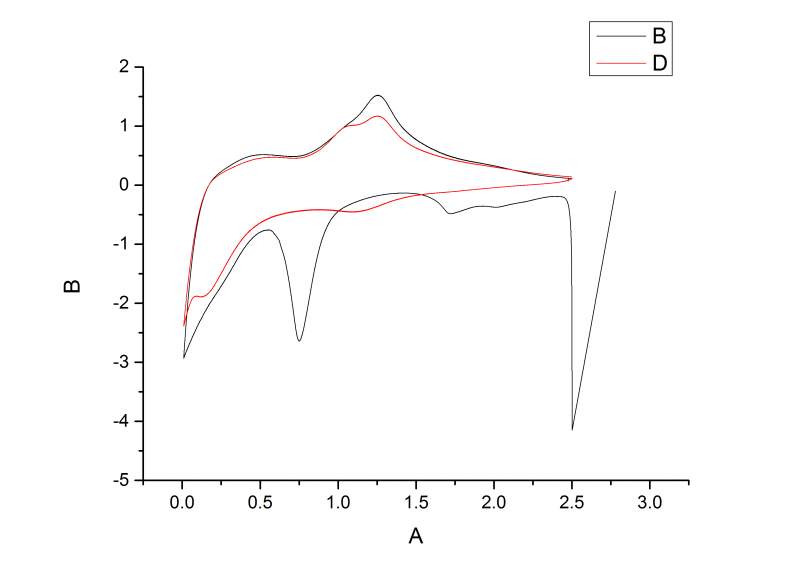
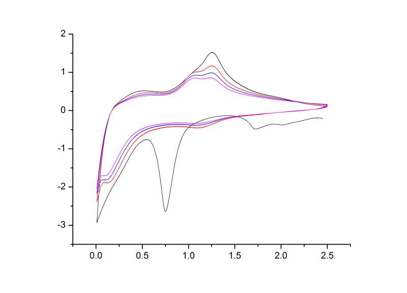
请大神帮忙分析这条CV曲线 已有5人参与
|
||
|
|
||
|
2楼2015-01-12 09:04:06
|
|
|
|
3楼2015-01-12 09:53:29
|
|
|
|
4楼2015-01-12 10:19:46
|
|
|
VIMPILE版主 (知名作家)
|
||
|
5楼2015-01-12 14:08:56
|
|
|
langshao100捐助贵宾 (小有名气)
|
||
![]() |
||
|
6楼2015-01-12 14:19:44
|
|
|
|
7楼2015-01-12 15:20:45
|
|
|
【答案】应助回帖
★ ★ ★ ★ ★ ★ ★ ★
感谢参与,应助指数 +1 pingpinglver: 金币+8 2015-01-14 11:47:36
|
||
![]() |
||
|
8楼2015-01-12 19:02:34
|
|
|
【答案】应助回帖
★ ★ ★ ★ ★ ★ ★ ★
pingpinglver: 金币+8, ★★★很有帮助 2015-01-16 07:41:15
|
||
![]() |
||
|
9楼2015-01-15 15:59:22
|
|














回复此楼
