| 查看: 812 | 回复: 2 | ||
james211木虫 (小有名气)
|
[求助]
交流阻抗图谱求助 已有1人参与
|
|
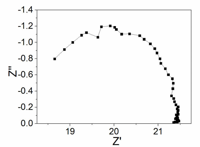
请问下关于交流阻抗的问题,我在两金属电极之间夹了个20ohm左右的导体材料,然后测出交流阻抗如图。本人是初学者,现有几个疑问,请各位大侠给小弟解释解释. 1. 图谱为什么不是从0点开始的? 2。为什么最后基本与x轴相交了? 3.从这个图中,可以看出内阻大概为多少? 谢谢各位! Unnamed QQ Screenshot20141124102147.png |
» 猜你喜欢
核磁分析软件MestReNova打开文件时报错
已经有0人回复
在职博后不能申请博后基金了,那么在职博后意义何在?
已经有2人回复
物理化学论文润色/翻译怎么收费?
已经有149人回复
青岛大学化学化工学院分子测量学研究院2026年招收博士研究生
已经有0人回复
香港科技大学(广州)诚招电催化方向博士生(2026秋入学)
已经有0人回复
求助Cu2+1O的CIF文件(PDF: 05-0667)
已经有1人回复
KAUST(阿卜杜拉国王科技大学)MXene 器件方向博士后招聘
已经有0人回复
沙特阿拉伯阿卜杜拉国王科技大学(KAUST)电池方向博士后招聘
已经有0人回复
福州大学新能源材料与工程研究院招收2026年入学博士
已经有0人回复
» 本主题相关商家推荐: (我也要在这里推广)
» 本主题相关价值贴推荐,对您同样有帮助:
求助交流阻抗谱分析
已经有10人回复
请问如何用origin做出来交流阻抗的波特图
已经有3人回复
交流阻抗图谱求助
已经有7人回复
请高手推荐几个新手学习交流阻抗分析的资料,谢谢啦O(∩_∩)O
已经有23人回复
求助啊~~交流阻抗谱如何作图呢?
已经有14人回复
交流阻抗图谱分析
已经有23人回复
求解交流阻抗,从Nyquist图怎么看电阻大小
已经有7人回复
交流阻抗图谱的分析
已经有15人回复
阻抗图怎么读啊
已经有5人回复
如何用origin做阻抗图啊
已经有3人回复
【求助】请教这个交流阻抗图普中的高频部分
已经有12人回复
【求助】金属电极循环伏安法图谱及交流阻抗图谱分析
已经有10人回复
【求助】请教阻抗谱图分析
已经有7人回复
【求助】如何得到bode图?
已经有14人回复
【求助】交流阻抗谱图分析
已经有8人回复
【求助】请教交流阻抗图谱分析
已经有7人回复
【求助】如何用IM6ex做交流阻抗图啊?
已经有9人回复
【讨论】交流阻抗单位
已经有3人回复
【求助】阻抗Bode图为什么有跳跃
已经有7人回复
【求助】交流阻抗谱分析
已经有25人回复
请教:为什么交流阻抗图谱中要标出频率
已经有9人回复

xinguoxiang
铁杆木虫 (正式写手)
- 应助: 4 (幼儿园)
- 金币: 6532.3
- 红花: 1
- 帖子: 832
- 在线: 179小时
- 虫号: 1255916
- 注册: 2011-04-05
- 性别: GG
- 专业: 碳素材料与超硬材料
2楼2014-11-24 08:34:20
james211
木虫 (小有名气)
- 应助: 14 (小学生)
- 金币: 2057.8
- 散金: 13
- 帖子: 203
- 在线: 471.2小时
- 虫号: 1073458
- 注册: 2010-08-12
- 专业: 金属功能材料

3楼2014-11-24 10:15:32













回复此楼