| ²é¿´: 4759 | »Ø¸´: 2 | ||
yongbinahʵϰ°æÖ÷
|
[ÇóÖú]
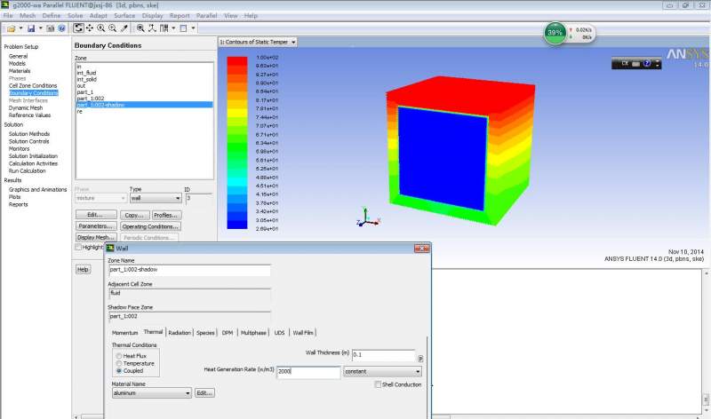
Á÷¹ÌñîºÏ½çÃæ²ÎÊýÉèÖÃCOUPLE-HEAT generation rate
|
|
![]() |
||
|
|
||
cc´Ï°æÖ÷
|
|
|
|
2Â¥2017-05-04 08:14:06
|
|
|
Ò»°Ñµ¶×Ó·ÉÖ÷¹ÜÇø³¤ |
|
|
|
3Â¥2018-10-16 23:55:56
|
|














»Ø¸´´ËÂ¥
120