| 查看: 2541 | 回复: 13 | ||||
luyongzong新虫 (小有名气)
|
[求助]
求matlab大神指点,关于logistic拟合 已有2人参与
|
|||
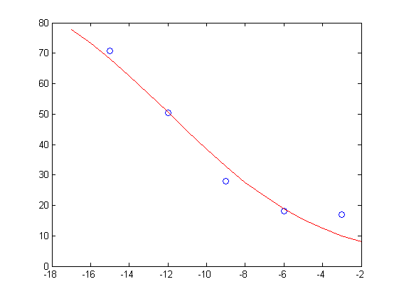
| 使用matlab拟合logistic方程,x为:-3 -6 -9 -12 -15,Y为16.85,18.12,28.04,50.4,70.82。拟合logistic方程形式为Y=K/(1+a*exp(-bx)) 形式。求解答程序与具体拟合方程里的A,B,K的值。以及相关系数。 |
» 猜你喜欢
北京纳米能源与系统研究所王中林院士/曹南颖研究员课题组招收2026硕士研究生1名
已经有0人回复
山西大同大学物理学硕士研究生招收调剂生
已经有0人回复
物理学I论文润色/翻译怎么收费?
已经有275人回复
[调剂信息]211智能人工感知方向国家青年特聘专家课题组招收调剂研究生
已经有0人回复
[调剂信息]211智能人工感知方向国家青年特聘专家课题组招收调剂研究生
已经有0人回复
[调剂信息]211智能人工感知方向国家青年特聘专家课题组招收调剂研究生
已经有0人回复
一志愿物理所凝聚态物理352求调剂
已经有0人回复
0702一志愿吉大B区求调剂 本科期间发表一篇Sci
已经有2人回复
0702一志愿吉大B区求调剂 本科期间发表一篇Sci
已经有0人回复
070200求调剂,一志愿某211,288分
已经有18人回复
法国博士后职位
已经有0人回复
» 本主题相关价值贴推荐,对您同样有帮助:
MATLAB作图拟合求曲线
已经有8人回复
求助在SAS中用logistic 函数拟合曲线回归方程的程序,谢谢!
已经有5人回复
求大神帮忙matlab拟合函数求参数
已经有9人回复
matlab里拟合后,知道y坐标求x坐标
已经有4人回复
拜求!matlab拟合动力学参数
已经有14人回复
用origin进行生长曲线的logistic拟合,给出的公式跟SPSS里的不一样 能用吗?
已经有8人回复
关于Logistic回归统计算法的matlab实现 实例
已经有76人回复
求助用matlab拟合动力学方程
已经有9人回复
求Origin或Matlab高手非线性拟合公式
已经有5人回复
matlab 拟合求助
已经有8人回复
关于matlab拟合
已经有4人回复
求助Matlab最小二乘法非线性拟合
已经有4人回复
logistic拟合曲线
已经有7人回复
关于matlab微分、及非线性拟合问题
已经有5人回复
MATLAB微分方程参数拟合问题,求大神
已经有7人回复
matlab数据拟合问题求助
已经有7人回复
求助 用matlab拟合三元线性回归方程及分析
已经有9人回复
1stopt或matlab如何求解以下的非线性方程并拟合出相应曲线?
已经有13人回复
matlab拟合求助
已经有11人回复
matlab拟合求值
已经有17人回复
matlab 求指点 动力学方程拟合过程中导数的获取
已经有10人回复
采用matlab中nlinfit拟合,出现问题了,不知道是哪错了,该怎么解决,求高手指点一下
已经有9人回复
【求助】用matlab最优化方法进行参数拟合
已经有17人回复
月只蓝
主管区长 (职业作家)
-

专家经验: +1059 - 计算强帖: 8
- 应助: 1712 (讲师)
- 贵宾: 8.888
- 金币: 68128.7
- 散金: 1938
- 红花: 443
- 沙发: 4
- 帖子: 4373
- 在线: 3291.4小时
- 虫号: 1122189
- 注册: 2010-10-14
- 专业: 宇宙学
- 管辖: 计算模拟区
【答案】应助回帖
感谢参与,应助指数 +1
|
均方差(RMSE): 2.72277011464357 残差平方和(SSE): 37.0673854859809 相关系数(R): 0.99145234099357 相关系数之平方(R^2): 0.982977744461631 决定系数(DC): 0.982886649623032 卡方系数(Chi-Square): 0.79883397814678 F统计(F-Statistic): 173.239863937994 参数 最佳估算 ---------- ------------- k 2081.81225451334 a 236.657414501475 b -0.142051388363302 ====== 结果输出 ===== No 实测值y 计算值y 1 16.85 13.3843313 2 18.12 20.4264069 3 28.04 31.1178821 4 50.4 47.2770855 5 70.82 71.5348844 |

2楼2014-10-25 11:01:09
月只蓝
主管区长 (职业作家)
-

专家经验: +1059 - 计算强帖: 8
- 应助: 1712 (讲师)
- 贵宾: 8.888
- 金币: 68128.7
- 散金: 1938
- 红花: 443
- 沙发: 4
- 帖子: 4373
- 在线: 3291.4小时
- 虫号: 1122189
- 注册: 2010-10-14
- 专业: 宇宙学
- 管辖: 计算模拟区

11楼2014-10-26 12:20:17
月只蓝
主管区长 (职业作家)
-

专家经验: +1059 - 计算强帖: 8
- 应助: 1712 (讲师)
- 贵宾: 8.888
- 金币: 68128.7
- 散金: 1938
- 红花: 443
- 沙发: 4
- 帖子: 4373
- 在线: 3291.4小时
- 虫号: 1122189
- 注册: 2010-10-14
- 专业: 宇宙学
- 管辖: 计算模拟区

12楼2014-10-26 12:20:43
月只蓝
主管区长 (职业作家)
-

专家经验: +1059 - 计算强帖: 8
- 应助: 1712 (讲师)
- 贵宾: 8.888
- 金币: 68128.7
- 散金: 1938
- 红花: 443
- 沙发: 4
- 帖子: 4373
- 在线: 3291.4小时
- 虫号: 1122189
- 注册: 2010-10-14
- 专业: 宇宙学
- 管辖: 计算模拟区

3楼2014-10-25 11:01:51
luyongzong
新虫 (小有名气)
- 应助: 0 (幼儿园)
- 金币: 224.8
- 散金: 58
- 帖子: 116
- 在线: 66.2小时
- 虫号: 2003949
- 注册: 2012-09-15
- 专业: 气象观测原理、方法及数据
4楼2014-10-25 23:47:11
dingd
铁杆木虫 (职业作家)
- 计算强帖: 4
- 应助: 1641 (讲师)
- 金币: 15037.3
- 散金: 101
- 红花: 234
- 帖子: 3410
- 在线: 1223.7小时
- 虫号: 291104
- 注册: 2006-10-28
【答案】应助回帖
感谢参与,应助指数 +1
| 将两组结果带回验算下就知道那个结果正确了。如果公式数据没给错,基本可以确定论文的结果不对。 |
» 本帖已获得的红花(最新10朵)
5楼2014-10-26 09:36:48
luyongzong
新虫 (小有名气)
- 应助: 0 (幼儿园)
- 金币: 224.8
- 散金: 58
- 帖子: 116
- 在线: 66.2小时
- 虫号: 2003949
- 注册: 2012-09-15
- 专业: 气象观测原理、方法及数据
6楼2014-10-26 10:10:40
月只蓝
主管区长 (职业作家)
-

专家经验: +1059 - 计算强帖: 8
- 应助: 1712 (讲师)
- 贵宾: 8.888
- 金币: 68128.7
- 散金: 1938
- 红花: 443
- 沙发: 4
- 帖子: 4373
- 在线: 3291.4小时
- 虫号: 1122189
- 注册: 2010-10-14
- 专业: 宇宙学
- 管辖: 计算模拟区

7楼2014-10-26 10:14:11
月只蓝
主管区长 (职业作家)
-

专家经验: +1059 - 计算强帖: 8
- 应助: 1712 (讲师)
- 贵宾: 8.888
- 金币: 68128.7
- 散金: 1938
- 红花: 443
- 沙发: 4
- 帖子: 4373
- 在线: 3291.4小时
- 虫号: 1122189
- 注册: 2010-10-14
- 专业: 宇宙学
- 管辖: 计算模拟区

8楼2014-10-26 10:18:40
luyongzong
新虫 (小有名气)
- 应助: 0 (幼儿园)
- 金币: 224.8
- 散金: 58
- 帖子: 116
- 在线: 66.2小时
- 虫号: 2003949
- 注册: 2012-09-15
- 专业: 气象观测原理、方法及数据
9楼2014-10-26 10:59:58
luyongzong
新虫 (小有名气)
- 应助: 0 (幼儿园)
- 金币: 224.8
- 散金: 58
- 帖子: 116
- 在线: 66.2小时
- 虫号: 2003949
- 注册: 2012-09-15
- 专业: 气象观测原理、方法及数据
10楼2014-10-26 11:01:36














回复此楼
luyongzong
5