| 查看: 2821 | 回复: 6 | |||
[求助]
用proe画图后导入fluent的问题(非无法导入问题) 已有4人参与
|
|
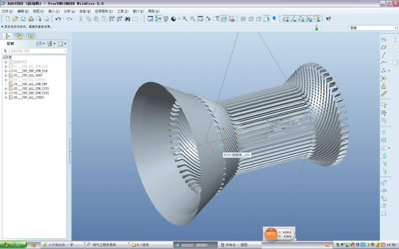
本人运用proe进行建模,其中绕组部分运用渐开线画出,画出后进行了图层下隐藏,而后导入fluent时,渐开线部分也导入了,有方法可以在fluent下删除渐开线么,若不行,其对运算有影响么? gambit.JPG 全.JPG 绕组.JPG 绕组 原.JPG |
» 猜你喜欢
308求调剂
已经有4人回复
NSFC申报书里申请人简历中代表性论著还需要在申报书最后的附件里面再上传一遍吗
已经有14人回复
材料与化工一志愿南昌大学327求调剂推荐
已经有6人回复
化学调剂0703
已经有7人回复
327求调剂
已经有11人回复
调剂
已经有8人回复
梁成伟老师课题组欢迎你的加入
已经有7人回复
伙伴们,祝我生日快乐吧
已经有24人回复
中科院材料273求调剂
已经有3人回复
材料工程专硕274一志愿211求调剂
已经有5人回复
» 本主题相关价值贴推荐,对您同样有帮助:
gambit导出的mesh能不能直接结合fluent和ansys中workbench计算?
已经有16人回复
gambit网格导入fluent问题
已经有3人回复
proe导入gambit划分网格问题
已经有7人回复
用什么软件建立模型然后导入到FLUENT里面
已经有4人回复
Pro/E装配出了点问题
已经有8人回复
gambit导入fluent的问题
已经有5人回复
PROE运动仿真问题
已经有3人回复
PROE导入ANSYS的单位交流,谢谢!
已经有20人回复
第一次上小木虫求助,拜托大家。iges文件导入gambit后不能进行切割体。
已经有14人回复
[已完结]关于solidworks建模如何导入ICEM画网格的问题???
已经有14人回复
proe导入gambit的问题
已经有14人回复
cad模型导入ansys
已经有9人回复
gambit中size functions 有什么用 看不懂啊
已经有6人回复
【教程】科研画图工具Tecplot使用教程
已经有431人回复
如何将PRO/E模型导入到GAMBIT
已经有13人回复
FLUENT最新版本是不是不用gambit画图了?
已经有5人回复
solidworks在哪能下载啊
已经有15人回复
怎样把用solidworks画的三维图用到ansys中???急急急!!!!
已经有22人回复
【求助】ProE保存IGES文件
已经有8人回复
【求助】三维制图用proe还是SolidWorks
已经有93人回复
【求助】怎么使用gambit来画风扇叶片?
已经有8人回复
【求助】离心式风机的建模和仿真
已经有6人回复

2楼2014-06-23 19:21:44
3楼2014-06-24 09:10:18
wuming524
专家顾问 (著名写手)
石化蛀虫
-

专家经验: +136 - 应助: 147 (高中生)
- 贵宾: 0.016
- 金币: 37278.9
- 红花: 42
- 沙发: 1
- 帖子: 1316
- 在线: 802.6小时
- 虫号: 556258
- 注册: 2008-05-10
- 性别: GG
- 专业: 能源化工
- 管辖: 仿真模拟
4楼2014-06-24 13:21:21

5楼2014-06-24 20:23:16
三个小石子
荣誉版主 (职业作家)
小木虫能源部长
- 仿真EPI: 1
- 应助: 42 (小学生)
- 贵宾: 2.331
- 金币: 11926.5
- 散金: 1861
- 红花: 30
- 沙发: 17
- 帖子: 4400
- 在线: 4808.7小时
- 虫号: 684580
- 注册: 2008-12-30
- 性别: GG
- 专业: 工程热物理相关交叉领域
6楼2014-06-25 16:46:52
gy846608002
金虫 (正式写手)
- 应助: 45 (小学生)
- 金币: 2023
- 红花: 6
- 帖子: 845
- 在线: 119.3小时
- 虫号: 1220320
- 注册: 2011-03-03
- 性别: GG
- 专业: 水力机械及其系统

7楼2014-06-27 14:03:47













回复此楼