版块导航
正在加载中...
客户端APP下载
论文辅导
调剂小程序
登录
注册
帖子
帖子
用户
本版
应《网络安全法》要求,自2017年10月1日起,未进行实名认证将不得使用互联网跟帖服务。为保障您的帐号能够正常使用,请尽快对帐号进行手机号验证,感谢您的理解与支持!
24小时热门版块排行榜
>
论坛更新日志
(3780)
>
虫友互识
(762)
>
导师招生
(457)
>
文献求助
(424)
>
硕博家园
(175)
>
考研
(163)
>
休闲灌水
(156)
>
考博
(151)
>
博后之家
(103)
>
招聘信息布告栏
(93)
>
论文投稿
(55)
>
基金申请
(51)
>
教师之家
(48)
>
论文道贺祈福
(40)
>
公派出国
(39)
>
攻关文献(高奖励)
(33)
小木虫论坛-学术科研互动平台
»
化学化工区
»
电化学
»
电分析测试
»
超级电容充放电实验曲线与理论误差太大
1
1/1
返回列表
查看: 808 | 回复: 0
只看楼主
@他人
存档
新回复提醒
(忽略)
收藏
在APP中查看
wk1020
新虫
(初入文坛)
应助: 0
(幼儿园)
金币: 3
帖子: 1
在线: 24分钟
虫号: 3256646
注册: 2014-06-02
[
求助
]
超级电容充放电实验曲线与理论误差太大
我的毕业设计是用a/d转换、单片机和上位机软件绘制超级电容充放电曲线,电路是这样的:
[code][quote]
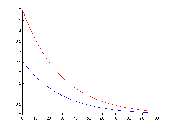
A/D转换接在超级电容两端。上位机软件绘制的结果如下图所示:
因为电容有内阻,内阻的分压会导致电压突降,通过压降值可以算出法拉电容的等效串联电阻。然后根据电容放电公式模拟理论曲线如下:
蓝线为分压后的曲线,现在的问题是实验曲线和理论曲线明显不一样,理论曲线更接近直线,实验数据曲率更大,不像是e指数下降的曲线。具体某一时刻的数据也对不上。求分析下原因.
回复此楼
» 猜你喜欢
德国Karlsruhe Institute of Technology招收电化学储能及联合培养CSC博士等
已经有20人回复
德国Karlsruhe Institute of Technology招收电化学储能及联合培养CSC博士
已经有24人回复
分析化学论文润色/翻译怎么收费?
已经有109人回复
德国Karlsruhe Institute of Technology招收电化学储能及联合培养CSC博士
已经有1人回复
固态锂金属电池迁移数计算求助
已经有1人回复
荷兰奈梅亨大学赵文博与Galimberti课题组招收理论计算CSC博士 2000 欧元/月+房补
已经有0人回复
26储能博士申请自荐
已经有23人回复
上海交通大学--宁波东方理工大学电池方向博士招生
已经有10人回复
海南大学全国重点实验室杨金霖老师招收储能电池方向博士生(2026年3月报名,9月入学)
已经有1人回复
海南师范大学2026年博士研究生招收 (在职想提升学历人员可报考) 申请考核制+普通招考
已经有1人回复
申博求助
已经有0人回复
1楼
2014-06-05 13:30:00
已阅
回复此楼
关注TA
给TA发消息
送TA红花
TA的回帖
智能机器人
Robot
(super robot)
我们都爱小木虫
找到一些相关的精华帖子,希望有用哦~
超电容器充放电曲线(类三角形波)很尖锐,说明了什么?
已经有14人回复
求问碳材料和金属氧化物的比电容从充放电曲线上怎么计算
已经有11人回复
超级电容器的容量计算跟恒流充放电曲线的斜率有关吗?
已经有14人回复
超级电容器的赝电容,为什么恒电流充放电曲线上没有类似电池的平台?
已经有10人回复
超级电容三电极测试时充放电曲线的毛刺问题
已经有5人回复
超级电容器充放电
已经有16人回复
超级电容器漏电流跟自放电
已经有5人回复
超级电容器恒电流充放电 电流大小与比电容大小关系
已经有5人回复
请教一个充放电曲线计算比电容问题
已经有9人回复
超级电容器充放电问题的讨论
已经有9人回复
想买一个超级电容器恒流充放电仪器(land和新威),但是不知道该买多大量程的
已经有11人回复
电容器活性碳电极做充放电测试时曲线扭曲
已经有6人回复
有关超级电容器的循环伏安测试及充放电测试
已经有17人回复
氢氧化镍超级电容器充放电中疑问
已经有8人回复
请较如何根据电容器的充放电曲线计算internal resistance (IR) drop
已经有15人回复
超级电容器充放电测试
已经有18人回复
【求助】超级电容器高倍率充放电
已经有7人回复
【求助】超级电容器小电流放电问题
已经有13人回复
求教:用辰华CHI660C的计时电位法测试电容器的循环充放电曲线
已经有11人回复
点击这里搜索更多相关资源
科研从小木虫开始,人人为我,我为人人
相关版块跳转
有机交流
有机资源
高分子
无机/物化
分析
催化
工艺技术
化工设备
石油化工
精细化工
电化学
环境
SciFinder/Reaxys
我要订阅楼主
wk1020
的主题更新
1
1/1
返回列表
如果回帖内容含有宣传信息,请如实选中。否则帐号将被全论坛禁言
普通表情
龙
兔
虎
猫
百度网盘
|
360云盘
|
千易网盘
|
华为网盘
在新窗口页面中打开自己喜欢的网盘网站,将文件上传后,然后将下载链接复制到帖子内容中就可以了。
信息提示
关闭
请填处理意见
关闭
确定