版块导航
正在加载中...
客户端APP下载
论文辅导
调剂小程序
登录
注册
帖子
帖子
用户
本版
应《网络安全法》要求,自2017年10月1日起,未进行实名认证将不得使用互联网跟帖服务。为保障您的帐号能够正常使用,请尽快对帐号进行手机号验证,感谢您的理解与支持!
24小时热门版块排行榜
>
论坛更新日志
(2384)
>
虫友互识
(274)
>
休闲灌水
(135)
>
导师招生
(47)
>
论文道贺祈福
(44)
>
文献求助
(44)
>
招聘信息布告栏
(23)
>
博后之家
(23)
>
考博
(16)
>
基金申请
(14)
>
硕博家园
(14)
>
考研
(14)
>
论文投稿
(13)
>
公派出国
(10)
>
找工作
(8)
>
教师之家
(7)
小木虫论坛-学术科研互动平台
»
材料区
»
晶体
»
粉末晶体
»
关于小角衍射的问题
3
1/1
返回列表
查看: 697 | 回复: 2
只看楼主
@他人
存档
新回复提醒
(忽略)
收藏
在APP中查看
shaolei585
铜虫
(初入文坛)
应助: 0
(幼儿园)
金币: 116.5
帖子: 6
在线: 28.7小时
虫号: 943341
注册: 2010-01-16
性别: GG
专业: 有机化学
[
求助
]
关于小角衍射的问题
已有2人参与
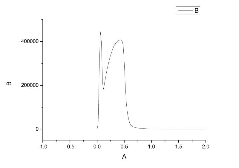
本人做微孔聚合物,做小角衍射,从0度到20度,在0.24和0.46度出一个极强的峰,但是一边微孔和介孔材料在1-5度出峰,想请问一下在0.24和0.46度出的是什么峰
2.jpg
回复此楼
» 猜你喜欢
中南大学易小艺课题组诚招2026申请-考核制博士生
已经有0人回复
海南师范大学招收化学博士(光电功能材料课题组招收博士研究生)
已经有11人回复
无机化学论文润色/翻译怎么收费?
已经有83人回复
求助几个团簇的cif
已经有0人回复
急求该反应的详细机理
已经有5人回复
【Ei | Scopus 双检索】2026年智能交通与未来出行国际会议(CSTFM 2026)
已经有0人回复
【EI|Scopus 双检索】2026年第六届机器人与人工智能国际会议(JCRAI 2026)
已经有0人回复
zotero的advanced material模板没有更新,有人有新版的cls文件吗
已经有2人回复
【高校联合举办】2026年第五届服务机器人国际会议(ICoSR 2026)
已经有0人回复
» 本主题相关商家推荐:
(我也要在这里推广)
» 本主题相关价值贴推荐,对您同样有帮助:
小角X射线散射 哪里能做啊 急急急急急急
已经有14人回复
这种X衍射图是怎么制作的,求教
已经有5人回复
有序介孔碳的小角XRD表征特别诡异,求解
已经有3人回复
铜掺杂镁 衍射峰向低角偏移
已经有5人回复
小角度衍射XRD图谱分析求助
已经有1人回复
小角X射线衍射出峰很有规律,能说明什么问题吗?
已经有4人回复
XRD衍射峰高度代表什么?
已经有8人回复
XRD 小角衍射和小角掠射是一个意思不?有什么不同呢?
已经有15人回复
求助小角X射线衍射的一些基本资料
已经有5人回复
介孔材料 小角度X衍射
已经有7人回复
二氧化铈XRD衍射峰小角度移动
已经有4人回复
【求助】审稿意见该怎么改呀!让我做粉末的小角度衍射?
已经有13人回复
【求助】问一个x射线衍射的基本问题
已经有6人回复
【求助】XRD小角衍射图小问题
已经有19人回复
【求助】有关选取电子衍射表征(SAED)
已经有4人回复
【求助】有没有见过关于介孔ZSM-5的小角XRD衍射表征?
已经有11人回复
【求助】关于电子衍射原理的问题
已经有4人回复
1楼
2014-04-03 16:32:38
已阅
回复此楼
关注TA
给TA发消息
送TA红花
TA的回帖
xhtangxh
木虫
(著名写手)
有木有虫
CMEI: 6
应助: 773
(博后)
金币: 17832.4
红花: 107
帖子: 2676
在线: 599.3小时
虫号: 428580
注册: 2007-08-04
专业: 催化化学
【答案】应助回帖
感谢参与,应助指数 +1
从峰形看这是伪峰。仪器没调校到位或测试样品制备不合格。
赞
一下
回复此楼
2楼
2014-04-04 11:36:40
已阅
回复此楼
关注TA
给TA发消息
送TA红花
TA的回帖
userhung
禁虫
(文学泰斗)
木虫博士
应助: 1505
(讲师)
贵宾: 1.347
金币: 107941
红花: 241
沙发: 413
帖子: 122982
在线: 4265.2小时
虫号: 119626
注册: 2005-11-28
专业: 粒子物理学和场论
【答案】应助回帖
感谢参与,应助指数 +1
伪峰而已~~~~~~~~~~~~~~~~~~~~~~~
赞
一下
回复此楼
3楼
2014-04-04 12:37:07
已阅
回复此楼
关注TA
给TA发消息
送TA红花
TA的回帖
相关版块跳转
材料综合
材料工程
微米和纳米
晶体
金属
无机非金属
生物材料
功能材料
复合材料
我要订阅楼主
shaolei585
的主题更新
3
1/1
返回列表
如果回帖内容含有宣传信息,请如实选中。否则帐号将被全论坛禁言
普通表情
龙
兔
虎
猫
百度网盘
|
360云盘
|
千易网盘
|
华为网盘
在新窗口页面中打开自己喜欢的网盘网站,将文件上传后,然后将下载链接复制到帖子内容中就可以了。
信息提示
关闭
请填处理意见
关闭
确定