| ²é¿´: 2731 | »Ø¸´: 0 | |
davimiгæ (³õÈëÎÄ̳)
|
[ÇóÖú]
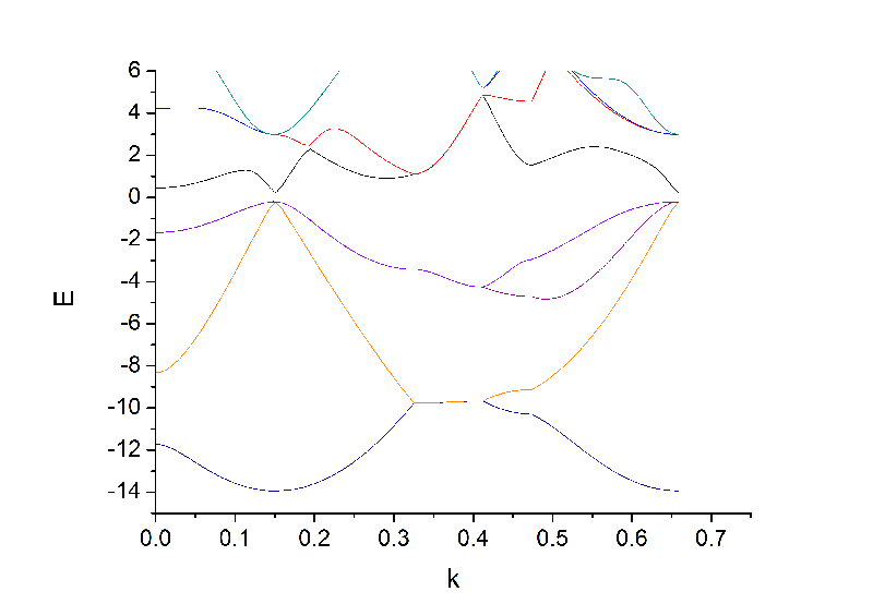
ÕàµÄÄÜ´øÍ¼´øÏ¶Æ«Ð¡
|
|
|
|
|
ÕÒµ½Ò»Ð©Ïà¹ØµÄ¾«»ªÌû×Ó£¬Ï£ÍûÓÐÓÃŶ~
¿ÆÑдÓСľ³æ¿ªÊ¼£¬ÈËÈËΪÎÒ£¬ÎÒΪÈËÈË
|














»Ø¸´´ËÂ¥
µã»÷ÕâÀïËÑË÷¸ü¶àÏà¹Ø×ÊÔ´
10