| ²é¿´: 2368 | »Ø¸´: 20 | ||||
yang623Òø³æ (³õÈëÎÄ̳)
|
[ÇóÖú]
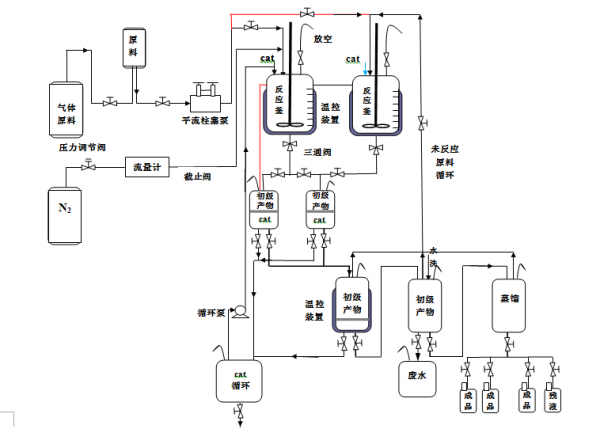
ÇóÖú£¡ÄÄλ´óÏÀ°ïæ¿´Ò»ÏÂÎÒÉè¼ÆµÄÁ÷³Ìͼ¿ÉÐзñ£¿³õ´Î½Ó´¥£¬¿¼ÂDz»ÖÜ£¬»¹ÇëÖ¸Õý£¡Ð»Ð»
|
|||
|
¸Õ±ÏÒµ£¬Ö®Ç°Ã»½Ó´¥¹ý¹¤ÒÕÏîÄ¿£¬¶ÔÕâ·½ÃæÖªÖ®ÉõÉÙ£¬Í¨¹ý²éÔĸ÷·½Ãæ×ÊÁÏ»æÖÆÁË´ËÁ÷³Ìͼ£¬´íÎóÖ®´¦£¬²»ºÏÀíÖ®´¦»¹Çë¸÷λָµ¼£¡Ð»Ð»£¡ ÔÁÏÎªÆøÌ壬´ËÉè¼ÆÒªÊµÏÖδ·´Ó¦ÔÁϼ°´ß»¯¼ÁµÄ´óÑ»·¡£ 112.png |
» ²ÂÄãϲ»¶
²ÄÁÏ¿¼ÑÐÇóµ÷¼Á×Ü·Ö280
ÒѾÓÐ3È˻ظ´
Çóµ÷¼Á
ÒѾÓÐ4È˻ظ´
²ÄÁϵ÷¼Á
ÒѾÓÐ10È˻ظ´
Çóµ÷¼Áµ½²ÄÁÏ
ÒѾÓÐ3È˻ظ´
»¯¹¤Çóµ÷¼Á£¡
ÒѾÓÐ9È˻ظ´
301Çóµ÷¼Á
ÒѾÓÐ13È˻ظ´
308Çóµ÷¼Á
ÒѾÓÐ13È˻ظ´
²ÄÁϹ¤³Ì310ר˶µ÷¼Á
ÒѾÓÐ15È˻ظ´
304Çóµ÷¼Á
ÒѾÓÐ9È˻ظ´
081700£¬311£¬Çóµ÷¼Á
ÒѾÓÐ16È˻ظ´
» ±¾Ö÷ÌâÏà¹Ø¼ÛÖµÌùÍÆ¼ö£¬¶ÔÄúͬÑùÓаïÖú:
ÇóÖú£ºÄÄλ´óÏÀÄÜÌṩһϹØÓÚ·ÂÕæ´úÂëµÄÏà¹Ø×ÊÁÏ£¬Ñ§Ï°Ò»Ï£¬Ð»Ð»£¡£¡
ÒѾÓÐ0È˻ظ´
ÇóÖú
ÒѾÓÐ1È˻ظ´
ÇóÖú¼ìË÷ÐÅÏ¢£¬AMR Vols. 1033-1034 (2014) pp 3-6
ÒѾÓÐ3È˻ظ´
ÇóÖú£ºÄÄλ¸ßÊÖ°ïæ½â¾öһϣ¡Íò·Ö¸Ðл
ÒѾÓÐ0È˻ظ´
ÇóÖú£º¸÷ÖÖÈ¡´úÁú¿ûÈ©µÄºÏ³É
ÒѾÓÐ9È˻ظ´
ÇóÖú
ÒѾÓÐ2È˻ظ´
ÇóÖú°¡£¡£¡£¡ÊìϤCAESAR-IIÈí¼þµÄ´óÏÀ°ï°ïæ°¡£¡£¡£¡
ÒѾÓÐ2È˻ظ´
ÇóÖúÒ»¸ö°±»ùËáµÄºÏ³É
ÒѾÓÐ6È˻ظ´
ÇóÖú½âÆ×
ÒѾÓÐ2È˻ظ´
¿ÇÅÆÖйúÔÚÍøÉêǰÐèҪע²áÓû§£¬×¢²á²»ÉÏ£¬ÇóÖú£¡£¡
ÒѾÓÐ2È˻ظ´
¡¾ÒÑÍê½á¡¿spp½á¹¹ÇóÖú£¬ÖØÉÍ£¡
ÒѾÓÐ0È˻ظ´
ÇóÖú£¬´ó¼Ò°ïæ¿´Ò»ÏÂ
ÒѾÓÐ3È˻ظ´
ÇóÖúifort µ÷ÓÃlapackµÄÎÊÌ⣡
ÒѾÓÐ4È˻ظ´
ÇóÖúһƪÎÄÏ×£¬Ð»Ð»£¬¼±£¬¼±£¡£¡£¡£¡£¡
ÒѾÓÐ7È˻ظ´
¡¾ÇóÖú¡¿ÄÜ´øÍ¼·ÖÎö£¬¼±£¡
ÒѾÓÐ5È˻ظ´
¡¾ÇóÖú¡¿¶¯Ì¬Í¸Îö·¨×ö¹ýÒ©ÎïµÄÌåÍâÊÍ·Å
ÒѾÓÐ9È˻ظ´
¡¾ÇóÖú¡¿¼±£¡ÄÄλ´óÏÀ°ïæËãËã...
ÒѾÓÐ8È˻ظ´
¡¾ÇóÖú¡¿¡¾ÇóÖú¡¿ÇóÖú¡¶È¾ÁÏ»¯Ñ§¡·£¬Íû´óÏÀÃǰïæ£¡
ÒѾÓÐ6È˻ظ´
¡¾ÇóÖú¡¿°ïæ¶ÁÒ»¸ö³ÌÐò
ÒѾÓÐ9È˻ظ´
ÇóÖúºÏ³É·Ò룬˵µÄÏêϸµã£¬ok²»
ÒѾÓÐ4È˻ظ´
¡¾ÇóÖú/½»Á÷¡¿western blot Ò»Ö±¶¼Åܲ»³öÀ´£¬²»ÖªµÀÔÒò£¬´óÏÀ¸ø·ÖÎöһϰ¡£¡£¿
ÒѾÓÐ13È˻ظ´
¡¾ÇóÖú¡¿´ó¼Ò°ïæ¿´ÏÂÕâ¸ö·´Ó¦
ÒѾÓÐ35È˻ظ´
¡¾ÇóÖú/½»Á÷¡¿Ï¸¾úV3ÇøPCR³öÏÖÎÊÌ⣬ÒýÎïΪ357ºÍ518£¬ÓÃÓÚDGGE£¡
ÒѾÓÐ8È˻ظ´
´ß»¯°æÉÏ2008-04-25ǰ ·Ðʯ·Ö×Óɸ£¬ZSM-ϵ¡¢SAPO-ϵ ¹²466¸ö»°Ì⼯½õ
ÒѾÓÐ110È˻ظ´
liaifeng
ר¼Ò¹ËÎÊ (ÖøÃûдÊÖ)
-

ר¼Ò¾Ñé: +593 - PCEPI: 11
- Ó¦Öú: 435 (˶ʿ)
- ¹ó±ö: 0.463
- ½ð±Ò: 12148.4
- É¢½ð: 1000
- ºì»¨: 43
- Ìû×Ó: 1024
- ÔÚÏß: 243.4Сʱ
- ³æºÅ: 2521188
- ×¢²á: 2013-06-25
- רҵ: ÄÜÔ´»¯¹¤
- ¹ÜϽ: ʯÓÍ»¯¹¤
¡¾´ð°¸¡¿Ó¦Öú»ØÌû
¡ï ¡ï ¡ï ¡ï ¡ï ¡ï ¡ï ¡ï ¡ï ¡ï
¸Ðл²ÎÓ룬ӦÖúÖ¸Êý +1
Punker41: ½ð±Ò+5, ¸Ðл½»Á÷£¬»¶Ó³£À´ 2013-09-15 08:23:47
yang623(Punker41´ú·¢): ½ð±Ò+5, лл°ïÖú 2013-09-16 10:59:28
chenfaqiang: »ØÌûÖö¥ 2013-12-29 10:48:05
¸Ðл²ÎÓ룬ӦÖúÖ¸Êý +1
Punker41: ½ð±Ò+5, ¸Ðл½»Á÷£¬»¶Ó³£À´ 2013-09-15 08:23:47
yang623(Punker41´ú·¢): ½ð±Ò+5, лл°ïÖú 2013-09-16 10:59:28
chenfaqiang: »ØÌûÖö¥ 2013-12-29 10:48:05
|
1¡¢ÇëÄ㽫±È½ÏÏêϸµÄÎÄ×ÖÁ÷³Ì×öÏÂÃèÊö¡£ 2¡¢¼ÈÈ»ÊÇÈýͨ·§£¬¼´ÓÐÁ½ÖÖÎïÁϵĺÏÁ÷»ò·ÖÁ÷ÉèÖ㬵«ÊÇÔÚÄ㻵ÄÁ÷³ÌͼÖÐΪһ½øÒ»³ö£¬ÈÝÒ×ÈÃÈ˲úÉú»ìÏý¡£ 3¡¢ÆäËûµÄÎÊÌâµÈÄãÔÙÓÐÏêϸµÄÎÄ×ÖÁ÷³ÌºóÔÙ×öÅжϡ£ |
4Â¥2013-09-15 08:07:24
С-³æ×Ó
ľ³æ (СÓÐÃûÆø)
- Ó¦Öú: 120 (¸ßÖÐÉú)
- ½ð±Ò: 1691.3
- ºì»¨: 4
- Ìû×Ó: 263
- ÔÚÏß: 74.6Сʱ
- ³æºÅ: 967195
- ×¢²á: 2010-03-10
- ÐÔ±ð: GG
- רҵ: Ò±½ð»¯¹¤ÓëÒ±½ð·´Ó¦¹¤³Ìѧ
¡¾´ð°¸¡¿Ó¦Öú»ØÌû
¡ï ¡ï ¡ï
Punker41: ½ð±Ò+3, ¸ÐлÄúµÄ»ý¼«½»Á÷£¡ 2013-09-17 09:13:24
chenfaqiang: »ØÌûÖö¥ 2013-12-29 10:47:43
Punker41: ½ð±Ò+3, ¸ÐлÄúµÄ»ý¼«½»Á÷£¡ 2013-09-17 09:13:24
chenfaqiang: »ØÌûÖö¥ 2013-12-29 10:47:43
|
½¨Ò齫É豸±êÇå³þ£¬±ÈÈ绺³å¹Þ¡¢·´Ó¦¸ª¡¢Ñ»·²ÛµÈÄÜÌåÏÖËüÔÚÁ÷³ÌÖеÄ×÷Óã¬ÓеÄÀïÃæÖ±½ÓдÁËÎïÁÏÃû³Æ£¬ÆøÌåÔÁϳöÀ´ÓÖÊÇÔÁÏ£¬Ã»¿´¶®£¡Ó¦¸ÃдÇå³þ¹¤Ðò£¬ÊÇ»º³åѹÁ¦»¹ÊÇ£¿·´Ó¦ºóµÄ³õ¼¶²úÎï½ÓÏÂÀ´ÓÖÊdzõ¼¶²úÎÀïÃæÓ¦¸Ãд¹¤Ðò£¬¶ø²»ÊÇÎïÁÏ£»Öмä²úÎïÖ»ÒªÔÚÅÔ±ß×¢Ã÷¾ÍÐС£ |
7Â¥2013-09-16 12:53:38
¡¾´ð°¸¡¿Ó¦Öú»ØÌû
¡ï ¡ï ¡ï ¡ï ¡ï ¡ï ¡ï
yang623: ½ð±Ò+2, ¡ï¡ï¡ïºÜÓаïÖú 2013-09-18 10:01:25
Punker41: ½ð±Ò+5, Ó¦ÖúÖ¸Êý+1, ¸Ðл½»Á÷£¬»¶Ó³£À´ 2013-09-18 14:23:27
Punker41: »ØÌûÖö¥ 2013-09-18 14:23:30
yang623: ½ð±Ò+2, ¡ï¡ï¡ïºÜÓаïÖú 2013-09-18 10:01:25
Punker41: ½ð±Ò+5, Ó¦ÖúÖ¸Êý+1, ¸Ðл½»Á÷£¬»¶Ó³£À´ 2013-09-18 14:23:27
Punker41: »ØÌûÖö¥ 2013-09-18 14:23:30
|
1¡¢½¨ÒéÄãµ×²¿³öÁϾͲ»ÒªÊ¹ÓÃÈýͨ·§£¬°´ÕÕĿǰÄãµÄ¹¤ÒÕ¶øÑÔÄãÉè¼ÆÈýͨ·§ÓÖ²»Ê¹Óᣠ2¡¢½¨ÒéÄã°Ñ¿ØÖÆÒDZíÒÇÆ÷±êÉÏÈ¥ 3¡¢±êÃ÷¸÷¸ö¹ÜµÀ×ߵĽéÖÊÊÇʲô£¬¹ÜµÀ´óСҪ¶àÉÙ£¬¹ÜµÀ²ÄÖÊÊÇʲô¡£ 4¡¢Î¶ȿØÖÆ×°ÖÃÊÇ×Ô¶¯¿ØÖƵÄÂ𣿲»ÊǵϰÄã¾ÍÓ¦¸Ã»³öËüµÄ×Üͼ´¦Àí£¬Ò»°ãÊÇˮԡ¼ÓÈÈÄãÉè¼ÆµÄÊÇʲô¼ÓÈȵÄҪ˵Ã÷¡£ 5¡¢É豸µÄλºÅÄãÒª±ê¼ÇºÃ¡£ ¾Í˵Õâô¶àÏȰɣ¬¹¤ÒÕÉÏÓÉÓÚÄãûÓÐ˵Ã÷ÊÇʲô¹¤ÒÕÎÒÒ²²»ºÃ˵£¬¾Í˵˵ÎÒÃÇÆ½Ê±»æÍ¼×¢ÒâµÄÊÂÏî¡£ |

8Â¥2013-09-16 16:35:12
mb37
½ð³æ (ÕýʽдÊÖ)
- Ó¦Öú: 103 (¸ßÖÐÉú)
- ½ð±Ò: 577.2
- ºì»¨: 5
- Ìû×Ó: 446
- ÔÚÏß: 44.3Сʱ
- ³æºÅ: 849162
- ×¢²á: 2009-09-16
- ÐÔ±ð: MM
- רҵ: Óлú»¯¹¤
¡¾´ð°¸¡¿Ó¦Öú»ØÌû
¡ï ¡ï ¡ï ¡ï ¡ï ¡ï ¡ï
yang623: ½ð±Ò+5, ¡ï¡ï¡ïºÜÓаïÖú 2013-09-18 09:59:26
Punker41: ½ð±Ò+2, Ó¦ÖúÖ¸Êý+1, ¸Ðл½»Á÷£¬»¶Ó³£À´ 2013-09-18 14:23:09
chenfaqiang: »ØÌûÖö¥ 2013-12-29 10:49:16
yang623: ½ð±Ò+5, ¡ï¡ï¡ïºÜÓаïÖú 2013-09-18 09:59:26
Punker41: ½ð±Ò+2, Ó¦ÖúÖ¸Êý+1, ¸Ðл½»Á÷£¬»¶Ó³£À´ 2013-09-18 14:23:09
chenfaqiang: »ØÌûÖö¥ 2013-12-29 10:49:16
| ÎÒ¾õµÃ×î´óµÄÎÊÌâÊÇ£¬Î´·´Ó¦ÆøÌåµÄÑ»·£¬Î´·´Ó¦µÄÆøÌå²»¿ÉÄÜÏñÄã×Ô¼ºÉè¼ÆµÄÄÇÑù£¬¾Í°´ÄǸöÏß·Ôٻص½·´Ó¦¸ª¶¥²¿µÄ¡£Î´·´Ó¦ÆøÌåÓ¦¸ÃÊÇ˳×Å·´Ó¦¸ªÉÏÃæÅܳöÈ¥µÄ£¬»¹ÊǰÑÕâ¸öÎÊÌâÉè¼ÆÒ»Ï°ɡ£Åª¸ö´®ÁªµÄ·´Ó¦¸ªÔõôÑùÄØ£¿´ÓÒ»¸ö¸ª·´Ó¦²»Í꣬ÔÙ½øÈëÏÂÒ»¸ö·´Ó¦¸ª¡£ |

16Â¥2013-09-17 16:38:33
297229949
Òø³æ (ÕýʽдÊÖ)
- Ó¦Öú: 5 (Ó×¶ùÔ°)
- ½ð±Ò: 1512.6
- ºì»¨: 2
- Ìû×Ó: 371
- ÔÚÏß: 114.2Сʱ
- ³æºÅ: 2375075
- ×¢²á: 2013-03-25
- ÐÔ±ð: GG
- רҵ: ÓлúºÏ³É
¡ï ¡ï
chenfaqiang: ½ð±Ò+2, ¹ÄÀø½»Á÷ 2013-12-29 10:47:54
chenfaqiang: »ØÌûÖö¥ 2013-12-29 10:49:52
chenfaqiang: ½ð±Ò+2, ¹ÄÀø½»Á÷ 2013-12-29 10:47:54
chenfaqiang: »ØÌûÖö¥ 2013-12-29 10:49:52
| Ö÷ÒªÊDz»ÖªµÀÊÇʲôºÏ³É¹¤ÒÕ·Ïß,ËùÒÔºÜÄÑ˵³öÀ´ÊÇ·ñºÏÀí.ÖØÒªµÄ¿ØÖÆÒDZí,É豸µÄλºÅÓ¦¸Ã»Ò»»,ÓÒϽÇÓ¦¸ÃдÏÂÉè¼ÆµÄ˵Ã÷(ÎÒ¾õµÃÕâ¸ö¼ÆËã²é×ÊÁϺܷÑʱ¼äÒ²ºÜÖØÒª).½¨Òé¿´Ï»¯¹¤Éè¼Æ·½ÃæµÄÊé,ºÃ¶àÉè¼ÆGB±ê×¼ºÍ¹æ·¶µÃ×¢Òâ.Ö»ÊÇһЩСµÄ½¨Òé²»ºÃÒâ˼°¡ |

20Â¥2013-09-24 21:54:28
yang623
Òø³æ (³õÈëÎÄ̳)
- Ó¦Öú: 0 (Ó×¶ùÔ°)
- ½ð±Ò: 1151.5
- Ìû×Ó: 31
- ÔÚÏß: 40.2Сʱ
- ³æºÅ: 766603
- ×¢²á: 2009-05-09
- ÐÔ±ð: MM
- רҵ: ¹¦ÄÜÓëÖÇÄܸ߷Ö×Ó
10Â¥2013-09-16 20:36:18
mb37
½ð³æ (ÕýʽдÊÖ)
- Ó¦Öú: 103 (¸ßÖÐÉú)
- ½ð±Ò: 577.2
- ºì»¨: 5
- Ìû×Ó: 446
- ÔÚÏß: 44.3Сʱ
- ³æºÅ: 849162
- ×¢²á: 2009-09-16
- ÐÔ±ð: MM
- רҵ: Óлú»¯¹¤
¡ï
chenfaqiang: ½ð±Ò+1, ¸Ðл»ý¼«½»Á÷ 2013-12-29 10:49:42
chenfaqiang: ½ð±Ò+1, ¸Ðл»ý¼«½»Á÷ 2013-12-29 10:49:42
|
´ÓͼֽÉÏ¿´³öÄãµÄÒâͼÁË¡£Äã֮ǰ˵ÄãÕâ¸ö·´Ó¦»ù±¾Êdz£Ñ¹°É£¬ÎÒ¾õµÃΪ·´Ó¦ÆøÌåÓ¦¸Ã¾ÍÏñ¿ÕÆøÒ»Ñù³äÂúÕû¸öÌåϵ°É£¬³ý·ÇÌåϵÓÐѹÁ¦£¬´ÓÒ»¸öµØ·½Ð¶Ñ¹µÄ»°£¬ÆøÌå»á´Ó´Ë´¦³öÀ´µÄ¡£»¹ÊǵÃÒÔСÊÔΪǰÌá |

18Â¥2013-09-18 16:15:03
С-³æ×Ó
ľ³æ (СÓÐÃûÆø)
- Ó¦Öú: 120 (¸ßÖÐÉú)
- ½ð±Ò: 1691.3
- ºì»¨: 4
- Ìû×Ó: 263
- ÔÚÏß: 74.6Сʱ
- ³æºÅ: 967195
- ×¢²á: 2010-03-10
- ÐÔ±ð: GG
- רҵ: Ò±½ð»¯¹¤ÓëÒ±½ð·´Ó¦¹¤³Ìѧ
¡¾´ð°¸¡¿Ó¦Öú»ØÌû
¡ï ¡ï ¡ï ¡ï ¡ï ¡ï ¡ï
¸Ðл²ÎÓ룬ӦÖúÖ¸Êý +1
Punker41: ½ð±Ò+1, ¸Ðл½»Á÷£¬»¶Ó³£À´ 2013-09-12 22:13:56
yang623(Punker41´ú·¢): ½ð±Ò+3, лл°ïÖú 2013-09-16 10:59:17
yang623: ½ð±Ò+3, ¡ïÓаïÖú 2013-09-18 10:00:22
¸Ðл²ÎÓ룬ӦÖúÖ¸Êý +1
Punker41: ½ð±Ò+1, ¸Ðл½»Á÷£¬»¶Ó³£À´ 2013-09-12 22:13:56
yang623(Punker41´ú·¢): ½ð±Ò+3, лл°ïÖú 2013-09-16 10:59:17
yang623: ½ð±Ò+3, ¡ïÓаïÖú 2013-09-18 10:00:22
| ¸öÈ˾õµÃÁ÷³Ìͼ×îÖØÒªÊÇÈñðÈËÄܹ»¿´¶®£¬´íÎ󲻸Ò˵£¬Ö»ÄÜ˵ÊDz»Êǰ´ÕÕÉè¼Æ¹æ·¶À´µÄ£¬ÓÐÐèÒª²»¶ÏÍêÉÆµÄµØ·½£¬ |
2Â¥2013-09-12 21:40:52
yang623
Òø³æ (³õÈëÎÄ̳)
- Ó¦Öú: 0 (Ó×¶ùÔ°)
- ½ð±Ò: 1151.5
- Ìû×Ó: 31
- ÔÚÏß: 40.2Сʱ
- ³æºÅ: 766603
- ×¢²á: 2009-05-09
- ÐÔ±ð: MM
- רҵ: ¹¦ÄÜÓëÖÇÄܸ߷Ö×Ó
3Â¥2013-09-13 16:29:52
yang623
Òø³æ (³õÈëÎÄ̳)
- Ó¦Öú: 0 (Ó×¶ùÔ°)
- ½ð±Ò: 1151.5
- Ìû×Ó: 31
- ÔÚÏß: 40.2Сʱ
- ³æºÅ: 766603
- ×¢²á: 2009-05-09
- ÐÔ±ð: MM
- רҵ: ¹¦ÄÜÓëÖÇÄܸ߷Ö×Ó
5Â¥2013-09-16 08:29:18
y173635963
гæ (³õÈëÎÄ̳)
- Ó¦Öú: 1 (Ó×¶ùÔ°)
- ½ð±Ò: 12.5
- Ìû×Ó: 12
- ÔÚÏß: 7.6Сʱ
- ³æºÅ: 2600174
- ×¢²á: 2013-08-16
- רҵ: »¯Ñ§·´Ó¦¹¤³Ì
6Â¥2013-09-16 12:47:45
yang623
Òø³æ (³õÈëÎÄ̳)
- Ó¦Öú: 0 (Ó×¶ùÔ°)
- ½ð±Ò: 1151.5
- Ìû×Ó: 31
- ÔÚÏß: 40.2Сʱ
- ³æºÅ: 766603
- ×¢²á: 2009-05-09
- ÐÔ±ð: MM
- רҵ: ¹¦ÄÜÓëÖÇÄܸ߷Ö×Ó
¡ï
chenfaqiang: ½ð±Ò+1, ¹ÄÀø»ØÌû½»Á÷ 2013-12-29 10:48:38
chenfaqiang: ½ð±Ò+1, ¹ÄÀø»ØÌû½»Á÷ 2013-12-29 10:48:38
|
лл£¡¸Ð¾õÄãºÜרҵ£¬Äã˵µÄÎÒ¶¼»á¿¼Âǵġ£¸Õ±ÏÒµ£¬×¨ÒµÓÖÊÇÆ«²ÄÁϵÄÎÒÕæµÄÊDz»´ó¶®ÕâЩ£¬Ö»ÊǰÑ×Ô¼ºÏëÒª´ïµ½µÄÄ¿µÄ¼òµ¥µÄ»Á˳öÀ´£¬´óÖÂÒâ˼ĿǰҲÃ÷°×ÁË¡£ÏÖÔÚ»¹ÓÐÁ½´óÖ÷ÒªÎÊÌâÏëÇë½Ì´óÏÀ£¬Ìí¼ÓÑ»·±ÃÄÜʵÏÖ´ß»¯¼ÁÑ»·Âð£¿ÈçÈô²»ÄÜ£¬¸ÃÈçºÎʵÏÖ? ¶þÊÇÎÒµÄÔÁÏ£¨ÆøÌ壩²»¿ÉÄÜ100%ת»¯£¬ÄÇôδ·´Ó¦µÄÆøÌåÔõôʵÏÖÑ»·ÄØ£¬ÐèÒª¼ÓʲôÉ豸£¿·´Ó¦Ñ¹Á¦ÊÇ0.1MPa, ζÈÔÚ200¡æ×óÓÒ¡£ |
9Â¥2013-09-16 20:35:00














»Ø¸´´ËÂ¥