| 查看: 1268 | 回复: 6 | ||
[求助]
含量均匀度
|
|
含量均匀度检查法,药典及公司SOP均规定这样的一个判断公式: A+1.8S不大于15之类的。 我想问问,1.8是怎么回事,有时是2.45. 我只想问,这数字怎么来的?为什么是这个数字?谢谢! |
» 猜你喜欢
一志愿211,化学学硕,310分,本科重点双非,求调剂
已经有15人回复
材料调剂
已经有12人回复
生物学308分求调剂(一志愿华东师大)
已经有15人回复
一志愿0703化学招61最终排名62化学求调剂
已经有7人回复
277、学硕,求调剂 数一104,
已经有10人回复
288环境专硕,求调材料方向
已经有37人回复
328求调剂
已经有12人回复
338求调剂
已经有6人回复
材料工程322
已经有13人回复
304求调剂(085602,过四级,一志愿985)
已经有25人回复

xbqewpq
荣誉版主 (著名写手)
魂兮
- ACI: 10
- 应助: 483 (硕士)
- 贵宾: 1.827
- 金币: 8677.9
- 散金: 2014
- 红花: 36
- 沙发: 14
- 帖子: 2144
- 在线: 533.9小时
- 虫号: 1820818
- 注册: 2012-05-16
- 性别: GG
- 专业: 药物分析
- 管辖: 分析

2楼2012-11-22 09:00:15
zzjcust
铁杆木虫 (正式写手)
- 应助: 153 (高中生)
- 金币: 6399.4
- 红花: 2
- 帖子: 635
- 在线: 143.2小时
- 虫号: 513819
- 注册: 2008-02-28
- 性别: GG
- 专业: 天然药物化学
【答案】应助回帖
★ ★ ★ ★ ★ ★ ★ ★ ★ ★ ★ ★
感谢参与,应助指数 +1
听不到: 金币+2, 谢谢你的解答,有空常来分析板块 2012-11-22 09:12:11
浪情无情: 金币+10, ★★★★★最佳答案 2013-03-15 13:14:14
感谢参与,应助指数 +1
听不到: 金币+2, 谢谢你的解答,有空常来分析板块 2012-11-22 09:12:11
浪情无情: 金币+10, ★★★★★最佳答案 2013-03-15 13:14:14
|
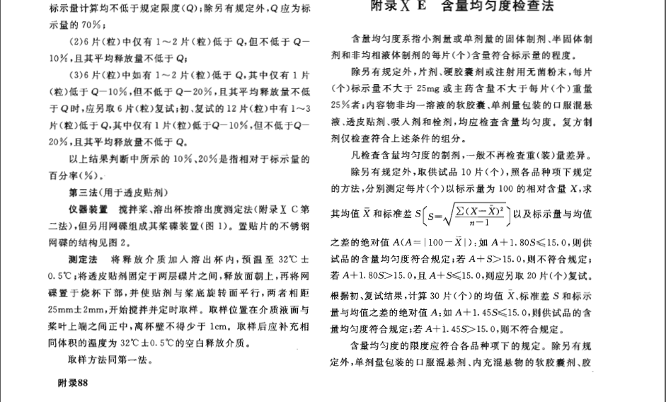
含量均匀度系指小剂量片剂、膜剂、胶囊剂或注射用无菌粉末等制剂中的每片(个)含量偏离标示量的程度。 凡检查含量均匀度的制剂,不再检查重(装)量差异。除另有规定外,取供试品10片(个),照各药品项下规定的方法,分别测定每片以标示量为100的相对含量X,求其均值X和标准差S以及标示量与均值之差的绝对值A(A=│100-X|); 如A+1.80S≤15.0,即供试品的含量均匀度符合规定; 若A+S>15.0,则不符合规定; 若A+1.80S>15.0,且A+S≤15.0,则应另取20片(个)复试。 根据初、复试结果,计算30片(个)的均值X、标准差S和标示量与均值之差的绝对值A; 如A+1.45S≤15.0,即供试品的含量均匀度符合规定; 若A+1.45S>15.0,则不符合规定。 医学全在线www.med126.com 如该药品项下规定含量均匀度的限度为±20%或其他百分数时,应将上述各判断式中的15.0改为20.0或其他相应的数值,但各判断式中的系数不变。 在含量测定与含量均匀度检查所用方法不同时,而且含量均匀度未能从响应值(如吸收度)求出 |
3楼2012-11-22 09:05:47

4楼2012-11-22 11:42:15

5楼2012-11-22 11:42:24
xbqewpq
荣誉版主 (著名写手)
魂兮
- ACI: 10
- 应助: 483 (硕士)
- 贵宾: 1.827
- 金币: 8677.9
- 散金: 2014
- 红花: 36
- 沙发: 14
- 帖子: 2144
- 在线: 533.9小时
- 虫号: 1820818
- 注册: 2012-05-16
- 性别: GG
- 专业: 药物分析
- 管辖: 分析

6楼2012-11-22 12:38:11
| 学习中。。。。系数1.8相当于90%置信限;系数2.4相当于95%置信限.参见http://wenku.baidu.com/view/275a37d784254b35eefd345f.html |

7楼2015-01-26 17:31:29














回复此楼
10