²é¿´: 935  |  »Ø¸´: 8

suthing

ľ³æ (ÕýʽдÊÖ)

[ÇóÖú] ÇóÌ«Éñ°ïæ¿´Ò»¸öµç·

ÇóÎÊ£º
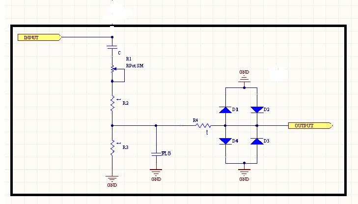
¡¡¡¡ÆäÖеģƣ̣ÇÊÇʲôԪÆ÷¼þ£¿
¡¡¡¡Õâµç·¶ÔÊäÈëµÄ½»Á÷ÐźÅ×öÈçºÎ´¦Àí£¿

¶àлÁË
»Ø¸´´ËÂ¥

» ²ÂÄãϲ»¶

» ±¾Ö÷ÌâÏà¹Ø¼ÛÖµÌùÍÆ¼ö£¬¶ÔÄúͬÑùÓаïÖú:

ÒÑÔÄ   »Ø¸´´ËÂ¥   ¹Ø×¢TA ¸øTA·¢ÏûÏ¢ ËÍTAºì»¨ TAµÄ»ØÌû

hankz

Ìú³æ (ÕýʽдÊÖ)

¡¾´ð°¸¡¿Ó¦Öú»ØÌû

¡ï ¡ï ¡ï ¡ï ¡ï
¸Ðл²ÎÓ룬ӦÖúÖ¸Êý +1
suthing: ½ð±Ò+5, ¡ï¡ï¡ïºÜÓаïÖú 2012-07-01 16:09:52
£Æ£Ì£ÇÓ¦¸Ã¾ÍÊǸöСµçÈÝ£¬ÆðÂ˲¨×÷Óá£
¸Ãµç·¶ÔÊäÈëµÄ½»Á÷ÐźŽøÐзÖѹºÍÏÞ·ù´¦Àí£¬ºóÐøµç·Ӧ¸ÃÊǽøÐÐÐźżì²â»ò·Å´ó¡¢²ÉÑùµÈ¡£
2Â¥2012-06-30 20:50:02
ÒÑÔÄ   »Ø¸´´ËÂ¥   ¹Ø×¢TA ¸øTA·¢ÏûÏ¢ ËÍTAºì»¨ TAµÄ»ØÌû

suthing

ľ³æ (ÕýʽдÊÖ)

ÒýÓûØÌû:
2Â¥: Originally posted by hankz at 2012-06-30 20:50:02
£Æ£Ì£ÇÓ¦¸Ã¾ÍÊǸöСµçÈÝ£¬ÆðÂ˲¨×÷Óá£
¸Ãµç·¶ÔÊäÈëµÄ½»Á÷ÐźŽøÐзÖѹºÍÏÞ·ù´¦Àí£¬ºóÐøµç·Ӧ¸ÃÊǽøÐÐÐźżì²â»ò·Å´ó¡¢²ÉÑùµÈ¡£

àÅ£¬ÏÈлÁË¡£
»¹ÓиöÒÉÎÊ£¬Õâ¸öµç·¶Ô´¦ÀíºóµÄ½»Á÷ÐźŵĿí¶ÈÉÏÓÐʲôӰÏìÄØ£¿
ÈçºÎʹ´¦ÀíºóµÄÐźÅʱ¼ä¿í¶È±äÕ­£¿
3Â¥2012-07-01 12:05:46
ÒÑÔÄ   »Ø¸´´ËÂ¥   ¹Ø×¢TA ¸øTA·¢ÏûÏ¢ ËÍTAºì»¨ TAµÄ»ØÌû

hankz

Ìú³æ (ÕýʽдÊÖ)

ÒýÓûØÌû:
3Â¥: Originally posted by suthing at 2012-07-01 12:05:46
àÅ£¬ÏÈлÁË¡£
»¹ÓиöÒÉÎÊ£¬Õâ¸öµç·¶Ô´¦ÀíºóµÄ½»Á÷ÐźŵĿí¶ÈÉÏÓÐʲôӰÏìÄØ£¿
ÈçºÎʹ´¦ÀíºóµÄÐźÅʱ¼ä¿í¶È±äÕ­£¿...

Äã˵µÀ½»Á÷ÐźŵĿí¶ÈÊÇÖ¸ÐÅºÅÆµÂÊ·¶Î§°É£¿µ÷CºÍRµÄÖµ¾Í¿ÉÒÔÁË¡£
4Â¥2012-07-01 15:25:58
ÒÑÔÄ   »Ø¸´´ËÂ¥   ¹Ø×¢TA ¸øTA·¢ÏûÏ¢ ËÍTAºì»¨ TAµÄ»ØÌû

suthing

ľ³æ (ÕýʽдÊÖ)

ÒýÓûØÌû:
4Â¥: Originally posted by hankz at 2012-07-01 15:25:58
Äã˵µÀ½»Á÷ÐźŵĿí¶ÈÊÇÖ¸ÐÅºÅÆµÂÊ·¶Î§°É£¿µ÷CºÍRµÄÖµ¾Í¿ÉÒÔÁË¡£...

àÅ£¬Êǵġ£ºÃ£¬ÎÒÊÔÊÔ
5Â¥2012-07-01 16:08:54
ÒÑÔÄ   »Ø¸´´ËÂ¥   ¹Ø×¢TA ¸øTA·¢ÏûÏ¢ ËÍTAºì»¨ TAµÄ»ØÌû

suthing

ľ³æ (ÕýʽдÊÖ)

ÒýÓûØÌû:
4Â¥: Originally posted by hankz at 2012-07-01 15:25:58
Äã˵µÀ½»Á÷ÐźŵĿí¶ÈÊÇÖ¸ÐÅºÅÆµÂÊ·¶Î§°É£¿µ÷CºÍRµÄÖµ¾Í¿ÉÒÔÁË¡£...

ÄãºÃ£¬ÕâÊÇÎҲɼ¯µ½µÄÐźš£ÎÒ¾õµÃÕâÐźÅÓеã¿í£¬¶øÇÒ³öÏÖÔÚÕñµ´Ðźţ¨ÕýÐźţ©£¬Äã¾õµÃÔõÑù²ÅÄܽ«ÐźűäÕ­ÄØ£¬»¹ÓÐÕñµ´ÐźŵĿÉÄÜÔ­Òò£¿
6Â¥2012-07-01 16:17:31
ÒÑÔÄ   »Ø¸´´ËÂ¥   ¹Ø×¢TA ¸øTA·¢ÏûÏ¢ ËÍTAºì»¨ TAµÄ»ØÌû

suthing

ľ³æ (ÕýʽдÊÖ)

ÒýÓûØÌû:
3Â¥: Originally posted by suthing at 2012-07-01 12:05:46
àÅ£¬ÏÈлÁË¡£
»¹ÓиöÒÉÎÊ£¬Õâ¸öµç·¶Ô´¦ÀíºóµÄ½»Á÷ÐźŵĿí¶ÈÉÏÓÐʲôӰÏìÄØ£¿
ÈçºÎʹ´¦ÀíºóµÄÐźÅʱ¼ä¿í¶È±äÕ­£¿...

ÄãºÃ£¬ÕâÊÇÎҲɼ¯µ½µÄÐźš£ÎÒ¾õµÃÕâÐźÅÓеã¿í£¬¶øÇÒ³öÏÖÔÚÕñµ´Ðźţ¨ÕýÐźţ©£¬Äã¾õµÃÔõÑù²ÅÄܽ«ÐźűäÕ­ÄØ£¬»¹ÓÐÕñµ´ÐźŵĿÉÄÜÔ­Òò£¿


7Â¥2012-07-01 16:24:03
ÒÑÔÄ   »Ø¸´´ËÂ¥   ¹Ø×¢TA ¸øTA·¢ÏûÏ¢ ËÍTAºì»¨ TAµÄ»ØÌû

qiny

Í­³æ (³õÈëÎÄ̳)

¡¾´ð°¸¡¿Ó¦Öú»ØÌû

¸Ðл²ÎÓ룬ӦÖúÖ¸Êý +1
²»ÊǺܶ® ¸Ð¾õÕðµ´ºÍFLGµçÈÝÓйØ
ºÍlzÒ»Æðѧϰ
8Â¥2012-07-01 19:36:52
ÒÑÔÄ   »Ø¸´´ËÂ¥   ¹Ø×¢TA ¸øTA·¢ÏûÏ¢ ËÍTAºì»¨ TAµÄ»ØÌû

hankz

Ìú³æ (ÕýʽдÊÖ)

ÒýÓûØÌû:
7Â¥: Originally posted by suthing at 2012-07-01 16:24:03
ÄãºÃ£¬ÕâÊÇÎҲɼ¯µ½µÄÐźš£ÎÒ¾õµÃÕâÐźÅÓеã¿í£¬¶øÇÒ³öÏÖÔÚÕñµ´Ðźţ¨ÕýÐźţ©£¬Äã¾õµÃÔõÑù²ÅÄܽ«ÐźűäÕ­ÄØ£¬»¹ÓÐÕñµ´ÐźŵĿÉÄÜÔ­Òò£¿
03/f2/891234_1341131034_132.jpg
...

°ÑC¼õСӦ¸Ã¿ÉÒÔ°ÑÐźűäÕ­£¬Ôö¼ÓµçÈÝFLGµÄÖµÀ´Ïû³ýÕðÁåÏÖÏó¡£Äã¿ÉÒÔÊÔ×Å»»³É10±¶»ò¸ü´óµÄFLGµçÈÝ£¬ÐγÉÒ»¸öÕ­´øÂ˲¨µç·¡£
9Â¥2012-07-01 21:38:49
ÒÑÔÄ   »Ø¸´´ËÂ¥   ¹Ø×¢TA ¸øTA·¢ÏûÏ¢ ËÍTAºì»¨ TAµÄ»ØÌû
Ïà¹Ø°æ¿éÌø×ª ÎÒÒª¶©ÔÄÂ¥Ö÷ suthing µÄÖ÷Ìâ¸üÐÂ
×î¾ßÈËÆøÈÈÌûÍÆ¼ö [²é¿´È«²¿] ×÷Õß »Ø/¿´ ×îºó·¢±í
[¿¼ÑÐ] 292Çóµ÷¼Á +7 ¶ì¶ì¶ì¶î¶î¶î¶î¶ 2026-03-25 8/400 2026-03-26 00:22 by Dyhoer
[¿¼ÑÐ] 0856Çóµ÷¼Á +5 zhn03 2026-03-25 6/300 2026-03-25 22:58 by peike
[¿¼ÑÐ] 07»¯Ñ§303Çóµ÷¼Á +5 î£08 2026-03-25 5/250 2026-03-25 22:46 by 418490947
[¿¼ÑÐ] 321Çóµ÷¼Á +3 è±Óñ~~ 2026-03-25 3/150 2026-03-25 19:07 by Zhanglab-TJU
[¿¼ÑÐ] ÇóbÇøÔºÐ£µ÷¼Á +4 ÖÜ56 2026-03-24 5/250 2026-03-25 17:12 by yishunmin
[¿¼ÑÐ] 329Çóµ÷¼Á +3 Å¥¶÷Ñ© 2026-03-25 3/150 2026-03-25 14:43 by ÌǼӱù
[¿¼ÑÐ] 085602 289·ÖÇóµ÷¼Á +7 WWWÎ÷Î÷¸¥Ë¹ 2026-03-24 7/350 2026-03-25 14:28 by 3Strings
[¿¼ÑÐ] 0854µç×ÓÐÅÏ¢Çóµ÷¼Á 324 +4 Promise-jyl 2026-03-23 4/200 2026-03-25 11:36 by Sugarlight
[¿¼ÑÐ] ¿¼Ñл¯Ñ§308·ÖÇóµ÷¼Á +10 ÄãºÃÃ÷ÌìÄãºÃ 2026-03-23 11/550 2026-03-25 10:23 by userper
[¿¼ÑÐ] 0703»¯Ñ§Çóµ÷¼Á +6 ÄÌÓͲÝÝ®. 2026-03-22 7/350 2026-03-25 10:00 by shangxh
[¿¼ÑÐ] 289²ÄÁÏÓ뻯¹¤£¨085600£©BÇøÇóµ÷¼Á +4 ÕâôÃû×ÖÕ¦Ñù 2026-03-22 5/250 2026-03-25 08:20 by mx.yue
[¿¼ÑÐ] ÉúÎïѧѧ˶Çóµ÷¼Á +7 СÑò˯×ÅÁË? 2026-03-23 10/500 2026-03-25 02:24 by Çå·ç·÷Ñï¡£ m
[¿¼ÑÐ] 336Çóµ÷¼Á +4 ÊÕµ½VS 2026-03-20 4/200 2026-03-23 19:02 by macy2011
[¿¼ÑÐ] 291Çóµ÷¼Á +5 ‹üÈA 2026-03-22 5/250 2026-03-23 09:20 by haoshis
[¿¼ÑÐ] Çóµ÷¼Á +5 Zhangbod 2026-03-21 7/350 2026-03-22 13:13 by Zhangbod
[¿¼ÑÐ] 285Çóµ÷¼Á +6 ytter 2026-03-22 6/300 2026-03-22 12:09 by ÐÇ¿ÕÐÇÔÂ
[¿¼ÑÐ] ²ÄÁÏѧ˶301·ÖÇóµ÷¼Á +7 Liyouyumairs 2026-03-21 7/350 2026-03-21 22:31 by peike
[¿¼ÑÐ] Ò»Ö¾Ô¸ÖØÇì´óѧ085700×ÊÔ´Óë»·¾³×Ü·Ö308Çóµ÷¼Á +7 īīĮ 2026-03-20 7/350 2026-03-21 16:36 by barlinike
[¿¼ÑÐ] 279Çóµ÷¼Á +5 ºìÒÂÒþ¹Ù 2026-03-21 5/250 2026-03-21 14:59 by lature00
[¿¼ÑÐ] ²ÄÁÏѧ˶297ÒѹýËÄÁù¼¶Çóµ÷¼ÁÍÆ¼ö +11 adaie 2026-03-19 11/550 2026-03-20 21:30 by laoshidan
ÐÅÏ¢Ìáʾ
ÇëÌî´¦ÀíÒâ¼û