| 查看: 1803 | 回复: 5 | |||
[交流]
PID算法 已有5人参与
|
feixiaolin
荣誉版主 (文坛精英)
-

专家经验: +518 - 信息EPI: 3
- 应助: 942 (博后)
- 贵宾: 1.275
- 金币: 3430
- 散金: 58785
- 红花: 532
- 沙发: 11
- 帖子: 24215
- 在线: 2601.8小时
- 虫号: 2139575
- 注册: 2012-11-21
- 专业: 光学信息获取与处理
- 管辖: 数学
2楼2015-12-02 20:38:57

3楼2015-12-06 09:28:01
卡尔俾斯
铁杆木虫 (著名写手)
- 应助: 10 (幼儿园)
- 金币: 11486.5
- 散金: 220
- 红花: 6
- 帖子: 2187
- 在线: 247.7小时
- 虫号: 2181524
- 注册: 2012-12-12
- 性别: GG
- 专业: 制造系统与自动化
4楼2016-05-25 08:03:31
rock_faith
金虫 (小有名气)
- 应助: 3 (幼儿园)
- 金币: 3778.9
- 红花: 5
- 帖子: 267
- 在线: 260.4小时
- 虫号: 2968427
- 注册: 2014-02-14
- 性别: GG
- 专业: 控制理论与方法
★
小木虫: 金币+0.5, 给个红包,谢谢回帖
小木虫: 金币+0.5, 给个红包,谢谢回帖
|
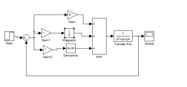
用MATLAB自带的PID,替代你的3个分离的PID。双击PID,编辑其属性,选并联型,且P、I、D三项都选,然后点击tunning,让MATLAB自动调整参数,向右展开菜单,会得到针对你的模型的参数,比你调节又快又好! 发自小木虫Android客户端 |

5楼2016-05-25 08:52:41
WHSFOREVER
新虫 (著名写手)
- 应助: 0 (幼儿园)
- 金币: 6321.4
- 散金: 342
- 帖子: 2729
- 在线: 175.6小时
- 虫号: 8448307
- 注册: 2018-04-04
- 性别: GG
- 专业: 宇宙学
6楼2018-10-14 18:26:13













回复此楼
10