| ²é¿´: 20683 | »Ø¸´: 2 | |||
| µ±Ç°Ö»ÏÔʾÂú×ãÖ¸¶¨Ìõ¼þµÄ»ØÌû£¬µã»÷ÕâÀï²é¿´±¾»°ÌâµÄËùÓлØÌû | |||
QQ894064647гæ (³õÈëÎÄ̳)
|
[½»Á÷]
TCGA(°©Ö¢ºÍÖ×Áö»ùÒòͼÆ×)Êý¾ÝÏÂÔØºÍ´¦Àí(TCGA-Assembler) ÒÑÓÐ2È˲ÎÓë
|
||
|
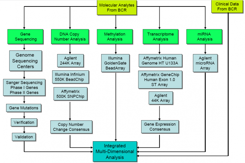
¹úÕþ¸®·¢ÆðµÄ°©Ö¢ºÍÖ×Áö»ùÒòͼÆ×£¨Cancer Genome Atlas£¬TCGA£©¼Æ»®£¬ÊÔͼͨ¹ýÓ¦ÓûùÒò×é·ÖÎö¼¼Êõ£¬ÌرðÊDzÉÓôó¹æÄ£µÄ»ùÒò×é²âÐò£¬½«ÈËÀàÈ«²¿°©Ö¢£¨½üÆÚÄ¿±êΪ50ÖÖ°üÀ¨ÑÇÐÍÔÚÄÚµÄÖ×Áö£©µÄ»ùÒò×é±äÒìͼÆ×»æÖƳöÀ´£¬²¢½øÐÐϵͳ·ÖÎö£¬Ö¼ÔÚÕÒµ½ËùÓÐÖ°©ºÍÒÖ°©»ùÒòµÄ΢С±äÒ죬Á˽Ⱙϸ°û·¢Éú¡¢·¢Õ¹µÄ»úÖÆ£¬ÔÚ´Ë»ù´¡ÉÏÈ¡µÃеÄÕï¶ÏºÍÖÎÁÆ·½·¨£¬×îºó¿ÉÒÔ¹´»³öÕû¸öÐÂÐÍ¡°Ô¤·À°©Ö¢µÄ²ßÂÔ¡±¡£ TCGA ʹÃü:Ìá¸ßÈËÃǶ԰©Ö¢·¢²¡·Ö×Ó»ù´¡µÄ¿ÆÑ§ÈÏʶ¼°Ìá¸ßÎÒÃÇÕï¶Ï¡¢ÖÎÁƺÍÔ¤·À°©Ö¢µÄÄÜÁ¦ TCGA Ä¿±ê:Íê³ÉÒ»Ì×ÍêÕûµÄÓëËùÓа©Ö¢»ùÒò×é¸Ä±äÏà¹ØµÄ¡°Í¼Æ×¡±¡£ ͼ1.png TCGAÊý¾ÝÔ´´ó²¿·Ö¶¼Êǹ«¿ªµÄ£¬ÈçºÎÓÐЧµÄ½øÐÐÊÕ¼¯ºÍÔ¤´¦ÀíÊÇÒ»¸öÍ·ÌÛµÄÎÊÌâ¡£½ñÌìÎÒÃǽ²½âÏÂÔõô½«TCGAµÄÊý¾Ýת»¯³É°©Ö¢ÀàÐ͵ĶþάÊý¾Ý¾ØÕó£¨ÀýÈç»ùÒòΪrows£¬Ñù±¾Îªcolumns£©¡£µÃµ½Õâ¸ö¾ØÕóÖ®ºó£¬ºóÃæµÄÊÂÇé¾ÍºÃ°ìÁË£¬ÎÒÃÇ¿ÉÒÔ×ö²îÒì±í´ï£¬¹²±í´ïÍøÂ磬Éú´æ·ÖÎöµÈ¡£½ñÌìÎÒÃÇÖ÷Òª½²½âÈçºÎÏÂÔØTCGAµÄÊý¾Ý£¬´ó¼Ò¶ÔºóÐø·ÖÎö¸ÐÐËȤµÄ»°£¬¿ÉÒÔÔÚ¼Ó¡°ÉúÎïÐÅÏ¢Åàѵ+ÊÓÆµ¡±È¹£¬»òÕß´ó¼Ò¿ÉÒÔÔÚÌͱ¦ËÑË÷¡°ÉúÎïÐÅÏ¢ÊÓÆµ¡±£¬¸úÎÒÃÇÁªÏµ¡£ ÎÒÃÇ¿ªÊ¼°É£¬ÎÒÃÇ¿ÉÒÔʹÓÃTCGA-AssemblerÕâÈí¼þÈ¥ÏÂÔØTCGAµÄÊý¾Ýhttp://www.compgenome.org/TCGA-Assembler/¡£TCGA-Assembler²»µ«¿ÉÒԺܷ½±ãµÄÏÂÔØÊý¾Ý£¬»¹ÄܶÔÊý¾Ý½øÐгõʼ»¯´¦Àí£¬·Ç³£·½±ã¡£ÏÂÔØÍêºó£¬ÎÒÃÇʹÓÃÊ×ÏÈÒª°²×°Ò»Ð©ÒÀÀµ°ü¡£Í¨¹ýÏÂÃæµÄÃüÁ install.packages(c("HGNChelper", "RCurl", "httr", "stringr", "digest", "bitops" , dependencies=T)°²×°ÍêÁËÒÀÀµ°ü£¬ÎÒÃǽøÈë¸Õ²ÅÏÂÔØµÄTCGA-AssemblerµÄĿ¼£¬Ê¹ÓÃsetwd(C:/Users/cloud/Desktop/TCGA-Assembler)ÉèÖÃTCGA-AssemblerµÄĿ¼Ϊ¹¤×÷Ŀ¼£¬½ÓÏÂÀ´£¬ÎÒÃǾͿÉÒÔÏÂÔØÊý¾ÝÁË¡£ÎÒÃÇÐèÒªÏÂÔØÊ²Ã´Êý¾Ý£¬¾ÍÑ¡ÔñÏàÓ¦µÄ½Å±¾¡£¾ßÌå½Å±¾ÈçÏ£º # Load module A functions. source("Module_A.r" ;# Download level-3 miRNA-seq data of six rectum adenocarcinoma (READ) samples miRNASeqRawData = DownloadmiRNASeqData(traverseResultFile = "./DirectoryTraverseResult_Jul-08-2014.rda", saveFolderName = "./QuickStartGuide_Results/RawData/", cancerType = "READ", assayPlatform = "miRNASeq", inputPatientIDs = c("TCGA-EI-6884-01", "TCGA-DC-5869-01", "TCGA-G5-6572-01", "TCGA-F5-6812-01", "TCGA-AF-2689-11", "TCGA-AF-2691-11" ); # Download level-3 DNA copy number data of six READ samples CNARawData = DownloadCNAData(traverseResultFile = "./DirectoryTraverseResult_Jul-08-2014.rda", saveFolderName = "./QuickStartGuide_Results/RawData/", cancerType = "READ", assayPlatform = "genome_wide_snp_6", inputPatientIDs = c("TCGA-EI-6884-01", "TCGA-DC-5869-01", "TCGA-G5-6572-01", "TCGA-F5-6812-01", "TCGA-AF-2692-10", "TCGA-AG-4021-10" ); # Download level-3 RNASeqV2 gene expression and exon expression data of six READ samples RNASeqRawData = DownloadRNASeqData(traverseResultFile = "./DirectoryTraverseResult_Jul-08-2014.rda", saveFolderName = "./QuickStartGuide_Results/RawData/", cancerType = "READ", assayPlatform = "RNASeqV2", dataType = c("rsem.genes.normalized_results", "exon_quantification" , inputPatientIDs = c("TCGA-EI-6884-01", "TCGA-DC-5869-01", "TCGA-G5-6572-01", "TCGA-F5-6812-01", "TCGA-AG-3732-11", "TCGA-AG-3742-11" ); # Download level-3 HumanMethylation27 data of six READ samples Methylation27RawData = DownloadMethylationData(traverseResultFile = "./DirectoryTraverseResult_Jul-08-2014.rda", saveFolderName = "./QuickStartGuide_Results/RawData/", cancerType = "READ", assayPlatform = "humanmethylation27", inputPatientIDs = c("TCGA-AG-3583-01", "TCGA-AG-A032-01", "TCGA-AF-2692-11", "TCGA-AG-4001-01", "TCGA-AG-3608-01", "TCGA-AG-3574-01" ); # Download level-3 HumanMethylation450 data of six READ samples Methylation450RawData = DownloadMethylationData(traverseResultFile = "./DirectoryTraverseResult_Jul-08-2014.rda", saveFolderName = "./QuickStartGuide_Results/RawData", cancerType = "READ", assayPlatform = "humanmethylation450", inputPatientIDs = c("TCGA-EI-6884-01", "TCGA-DC-5869-01", "TCGA-G5-6572-01", "TCGA-F5-6812-01", "TCGA-AG-A01W-11", "TCGA-AG-3731-11" ); # Download level-3 RPPA protein expression data of six READ samples RPPARawData = DownloadRPPAData(traverseResultFile = "./DirectoryTraverseResult_Jul-08-2014.rda", saveFolderName = "./QuickStartGuide_Results/RawData", cancerType = "READ", assayPlatform = "mda_rppa_core", inputPatientIDs = c("TCGA-EI-6884-01", "TCGA-DC-5869-01", "TCGA-G5-6572-01", "TCGA-F5-6812-01", "TCGA-AG-3582-01", "TCGA-AG-4001-01" ); # Download de-identified clinical information of READ patients DownloadClinicalData(traverseResultFile = "./DirectoryTraverseResult_Jul-08-2014.rda", saveFolderName = "./QuickStartGuide_Results/RawData", cancerType = "READ", clinicalDataType = c("patient", "drug", "follow_up" );ÔËÐÐÉÏÃæµÄ½Å±¾£¬ÎÒÃǾÍÄܵõ½ÎÒÃÇÏëÒªµÄ½á¹ûÁË£¬¼ÙÈçÎÒÃÇÐèÒªÏÂÔØadenocarcinomaµÄmiRNAÊý¾Ý£¬ÎÒÃÇ¿ÉÒÔʹÓá£ÏÂÔØÍêºó£¬ÎÒÃǾ͵õ½ÁËadenocarcinomaµÄ¾ØÕóÁË£¨»ùÒòΪrows£¬Ñù±¾Îªcolumns£©¡£ setwd(C:/Users/cloud/Desktop/TCGA-Assembler) source("Module_A.r" ;miRNASeqRawData = DownloadmiRNASeqData(traverseResultFile = "./DirectoryTraverseResult_Jul-08-2014.rda", saveFolderName = "./QuickStartGuide_Results/RawData/", cancerType = "READ", assayPlatform = "miRNASeq" ; |
» ²ÂÄãϲ»¶
±¾ÈË¿¼085602 »¯Ñ§¹¤³Ì ר˶
ÒѾÓÐ23È˻ظ´
Çóµ÷¼ÁԺУÐÅÏ¢
ÒѾÓÐ4È˻ظ´
085600²ÄÁÏÓ뻯¹¤306
ÒѾÓÐ4È˻ظ´
286Çóµ÷¼Á
ÒѾÓÐ10È˻ظ´
328Çóµ÷¼Á£¬Ó¢ÓïÁù¼¶551£¬ÓпÆÑоÀú
ÒѾÓÐ9È˻ظ´
Ò»Ö¾Ô¸±±¾©»¯¹¤´óѧ070300 ѧ˶336Çóµ÷¼Á
ÒѾÓÐ4È˻ظ´
286·ÖÈ˹¤ÖÇÄÜרҵÇëÇóµ÷¼ÁÔ¸Òâ¿ç¿¼£¡
ÒѾÓÐ8È˻ظ´
×ÊÔ´Óë»·¾³ µ÷¼ÁÉêÇë(333·Ö)
ÒѾÓÐ5È˻ظ´
280Çóµ÷¼Á
ÒѾÓÐ12È˻ظ´
269ר˶Çóµ÷¼Á
ÒѾÓÐ5È˻ظ´
» ±¾Ö÷ÌâÏà¹ØÉ̼ÒÍÆ¼ö: (ÎÒÒ²ÒªÔÚÕâÀïÍÆ¹ã)
» ±¾Ö÷ÌâÏà¹Ø¼ÛÖµÌùÍÆ¼ö£¬¶ÔÄúͬÑùÓаïÖú:
¼±Ç󣡺ËÜÕËáÐòÁзÒë³É°±»ùËáºó£¬Ôõô»Øµ½¶ÔÓ¦µÄºËÜÕËáÐòÁУ¿
ÒѾÓÐ4È˻ظ´
ÇëÎÊTCGAµÄlevel2Êý¾ÝÊÇͨ¹ýÄÄÖÖ·½·¨±ê×¼»¯µÄ£¿
ÒѾÓÐ5È˻ظ´
´ÓÍøÉÏÏÂÔØÁËcelÎļþ£¬µ«²»ÖªÔõô϶ÔÓ¦µÄʵÑéÌõ¼þÐÅÏ¢
ÒѾÓÐ3È˻ظ´
ÇóÇâÆø·Ö×ӵļü³¤Êý¾Ý
ÒѾÓÐ3È˻ظ´
TCGAÊý¾Ý¿âµÄʹÓý»Á÷
ÒѾÓÐ12È˻ظ´
ÓÐÈË×ö¹ý»ò½Ó´¥¹ýmicroRNAµÄpaired-end²âÐòÊý¾Ý·ÖÎöÂð
ÒѾÓÐ18È˻ظ´
ÈçºÎÕÒµ½DNA¼×»ù»¯µÄλµã
ÒѾÓÐ3È˻ظ´
The Cancer Genome Atlas (TCGA)Êý¾Ý¿âµÄʹÓã¿
ÒѾÓÐ6È˻ظ´
Çó±à³Ì£¬ÇóÓ¦Öú
ÒѾÓÐ3È˻ظ´
ÇóTCGA Êý¾Ý¿âµÄʹÓÃ˵Ã÷£¬¹ØÓÚÊý¾ÝµÄ¡£
ÒѾÓÐ7È˻ظ´
¡¾ÊÓÆµ¡¿¡¾½Ì³Ì¡¿PDBÊý¾Ý¿âµÄʹÓ᪡ªÊÓÆµ½Ì³Ì
ÒѾÓÐ254È˻ظ´
ÓйØPDBÊý¾Ý¿âµÄʹÓÃÎÊÌâ
ÒѾÓÐ11È˻ظ´
xingzhou823
ľ³æ (ÕýʽдÊÖ)
ÎåµÀ¸Ü
- Ó¦Öú: 24 (СѧÉú)
- ½ð±Ò: 2391.6
- É¢½ð: 200
- ºì»¨: 7
- Ìû×Ó: 789
- ÔÚÏß: 170.7Сʱ
- ³æºÅ: 2070126
- ×¢²á: 2012-10-18
- ÐÔ±ð: GG
- רҵ: ÉúÎïÐÅϢѧ
¡ï
Сľ³æ: ½ð±Ò+0.5, ¸ø¸öºì°ü£¬Ð»Ð»»ØÌû
Сľ³æ: ½ð±Ò+0.5, ¸ø¸öºì°ü£¬Ð»Ð»»ØÌû

3Â¥2015-11-12 11:48:08
htt12119
гæ (³õÈëÎÄ̳)
- Ó¦Öú: 0 (Ó×¶ùÔ°)
- ½ð±Ò: 9
- Ìû×Ó: 3
- ÔÚÏß: 1.6Сʱ
- ³æºÅ: 3992325
- ×¢²á: 2015-07-27
2Â¥2015-10-17 09:29:57













, dependencies=T)
»Ø¸´´ËÂ¥