版块导航
正在加载中...
客户端APP下载
登录
注册
帖子
帖子
用户
本版
应《网络安全法》要求,自2017年10月1日起,未进行实名认证将不得使用互联网跟帖服务。为保障您的帐号能够正常使用,请尽快对帐号进行手机号验证,感谢您的理解与支持!
24小时热门版块排行榜
>
论坛更新日志
(2694)
>
文献求助
(164)
>
虫友互识
(142)
>
导师招生
(130)
>
考博
(60)
>
招聘信息布告栏
(56)
>
基金申请
(42)
>
休闲灌水
(36)
>
硕博家园
(33)
>
博后之家
(28)
>
仿真模拟
(27)
>
找工作
(23)
>
工艺技术
(21)
>
论文投稿
(21)
>
学术会议
(20)
>
绿色求助(高悬赏)
(18)
小木虫论坛-学术科研互动平台
»
计算模拟区
»
仿真模拟
»
MATLAB
»
麻烦帮我看一下的simulink仿真问题出现在哪里!
3
1/1
返回列表
查看: 526 | 回复: 2
只看楼主
@他人
存档
新回复提醒
(忽略)
收藏
在APP中查看
求大神
新虫
(初入文坛)
应助: 0
(幼儿园)
金币: 5
帖子: 5
在线: 1.6小时
虫号: 3804446
注册: 2015-04-12
专业: 凝聚态物性 II :电子结构
[
求助
]
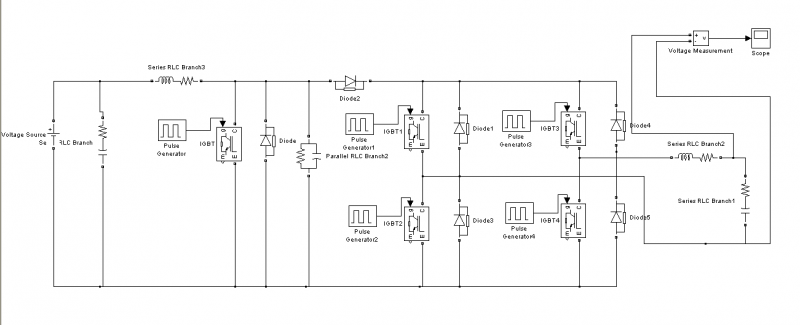
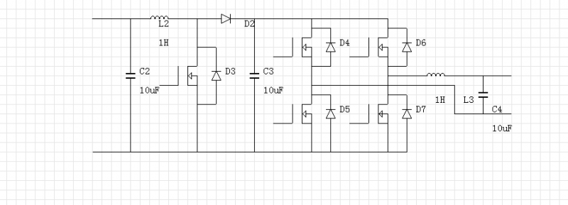
麻烦帮我看一下的simulink仿真问题出现在哪里!
已有1人参与
谢谢!
360反馈意见截图16171117317151.png
360反馈意见截图16171117408060.png
360反馈意见截图1617111786126106.png
回复此楼
» 猜你喜欢
评审有感
已经有31人回复
提交了我也来说说感想
已经有12人回复
青B发送上会通知了吗
已经有9人回复
西安交大新媒学院副院长用撤稿论文结题
已经有6人回复
论文撤稿了
已经有8人回复
博士申请
已经有7人回复
化学专业申博
已经有4人回复
河北省自然科学基金
已经有9人回复
某211大学教师把个人教师官方主页改成:我跑了我跑了我跑了!官宣跑路!
已经有5人回复
26/27申博自荐
已经有9人回复
» 本主题相关价值贴推荐,对您同样有帮助:
急,请大家帮忙!帮我看看审稿人回复的这几个是什么意思呢
已经有5人回复
simulink仿真中ideal transformer 和mutual inductor这些怎么和其他模块不能连接啊
已经有4人回复
matlab 2014b安装后出现的问题 求助
已经有5人回复
哪位高手帮忙看下我的simulink仿真问题
已经有23人回复
MATLAB中用simulink仿真二自由度振动系统
已经有11人回复
空间状态模型在MATLAB里的表示?
已经有10人回复
Simulink建模与仿真 (1)
已经有81人回复
关于simulink电机仿真的问题
已经有6人回复
焊接机器人与码垛机器人的动画仿真
已经有87人回复
Matlab频域分析 FFT问题求助
已经有6人回复
SIMULINK仿真相关问题
已经有3人回复
MATLAB SIMULINK建模与仿真实例精讲
已经有584人回复
ANSYS热模拟高温拉伸,结构场计算出现问题,麻烦各位帮忙看看,附详细命令流
已经有14人回复
fluent温度场计算结果问题,麻烦大家帮忙看下~
已经有9人回复
simulink的MUX模块出问题了
已经有6人回复
大家帮忙看下这个simulink有什么问题?
已经有7人回复
《Matlab/Simulink与控制系统仿真》资源分享
已经有75人回复
matlab程序运行出错,求指点修改
已经有4人回复
用simulink仿真波形失真
已经有3人回复
1楼
2015-04-15 21:03:07
已阅
回复此楼
关注TA
给TA发消息
送TA红花
TA的回帖
zhaozhimin
木虫
(小有名气)
应助: 1
(幼儿园)
金币: 2869.3
红花: 3
帖子: 107
在线: 138.2小时
虫号: 773094
注册: 2009-05-18
专业: 电力系统
【答案】应助回帖
感谢参与,应助指数 +1
将仿真参数改为ode23tb或者ode15s即可。
赞
一下
回复此楼
2楼
2015-04-15 21:32:28
已阅
回复此楼
关注TA
给TA发消息
送TA红花
TA的回帖
求大神
新虫
(初入文坛)
应助: 0
(幼儿园)
金币: 5
帖子: 5
在线: 1.6小时
虫号: 3804446
注册: 2015-04-12
专业: 凝聚态物性 II :电子结构
引用回帖:
2楼
:
Originally posted by
zhaozhimin
at 2015-04-15 21:32:28
将仿真参数改为ode23tb或者ode15s即可。
谢谢!
回复此楼
3楼
2015-04-16 14:49:38
已阅
回复此楼
关注TA
给TA发消息
送TA红花
TA的回帖
相关版块跳转
第一性原理
量子化学
计算模拟
分子模拟
仿真模拟
程序语言
我要订阅楼主
求大神
的主题更新
3
1/1
返回列表
如果回帖内容含有宣传信息,请如实选中。否则帐号将被全论坛禁言
普通表情
龙
兔
虎
猫
百度网盘
|
360云盘
|
千易网盘
|
华为网盘
在新窗口页面中打开自己喜欢的网盘网站,将文件上传后,然后将下载链接复制到帖子内容中就可以了。
信息提示
关闭
请填处理意见
关闭
确定