24小时热门版块排行榜    

查看: 315  |  回复: 0

雯思全永

木虫 (小有名气)

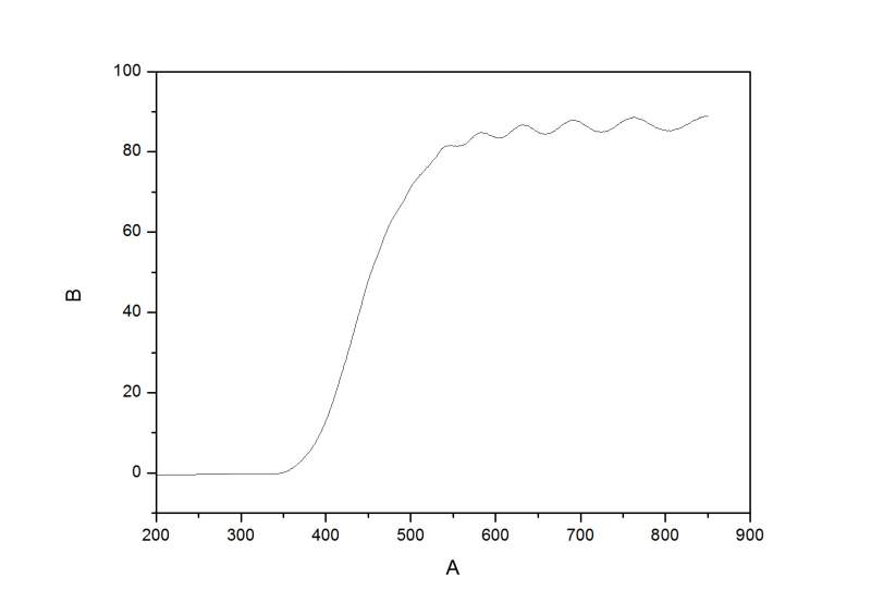
[交流] 求助紫外可见风光光谱分析

请各位大神指点迷津
我测定了一个透明薄膜的紫外可见风光广度图,但是在透光区域呈现如图所示的波浪曲线,是什么原因造成的呢?求高手指点

求助紫外可见风光光谱分析
Graph1.jpg
回复此楼
已阅   回复此楼   关注TA 给TA发消息 送TA红花 TA的回帖

智能机器人

Robot (super robot)

我们都爱小木虫

找到一些相关的精华帖子,希望有用哦~

科研从小木虫开始,人人为我,我为人人
相关版块跳转 我要订阅楼主 雯思全永 的主题更新
普通表情 高级回复 (可上传附件)
最具人气热帖推荐 [查看全部] 作者 回/看 最后发表
[找工作] 售SCI一区文章,我:8 O5 51O 54,科目齐全,可+急 +3 i3cz6qj6l2 2026-02-17 3/150 2026-02-18 11:09 by lqtl9djx19
[考博] 售SCI一区文章,我:8 O5 51O 54,科目齐全,可+急 +3 i3cz6qj6l2 2026-02-17 3/150 2026-02-18 10:54 by lqtl9djx19
[考研] 售SCI一区文章,我:8 O5 51O 54,科目齐全,可+急 +3 i3cz6qj6l2 2026-02-17 3/150 2026-02-18 10:39 by lqtl9djx19
[考研] 售SCI一区文章,我:8 O5 51O 54,科目齐全,可+急 +3 pnpwoqbg8f 2026-02-17 3/150 2026-02-18 08:53 by lqtl9djx19
[硕博家园] 售SCI一区文章,我:8 O5 51O 54,科目齐全,可+急 +3 pnpwoqbg8f 2026-02-17 3/150 2026-02-18 08:38 by lqtl9djx19
[找工作] 售SCI一区文章,我:8 O5 51O 54,科目齐全,可+急 +4 pnpwoqbg8f 2026-02-17 4/200 2026-02-18 07:55 by lotyj5cz79
[基金申请] 售SCI一区文章,我:8 O5 51O 54,科目齐全,可+急 +3 pnpwoqbg8f 2026-02-16 4/200 2026-02-18 07:40 by lotyj5cz79
[考研] 售SCI一区文章,我:8 O5 51O 54,科目齐全,可+急 +4 pnpwoqbg8f 2026-02-16 4/200 2026-02-18 07:38 by lotyj5cz79
[硕博家园] 售SCI一区文章,我:8 O5 51O 54,科目齐全,可+急 +4 pnpwoqbg8f 2026-02-16 4/200 2026-02-18 07:23 by lotyj5cz79
[论文投稿] 售SCI一区文章,我:8 O5 51O 54,科目齐全,可+急 +4 pnpwoqbg8f 2026-02-16 4/200 2026-02-18 07:08 by lotyj5cz79
[公派出国] 售SCI一区文章,我:8 O5 51O 54,科目齐全,可+急 +3 pnpwoqbg8f 2026-02-16 3/150 2026-02-18 06:53 by lotyj5cz79
[论文投稿] 售SCI一区文章,我:8 O5 51O 54,科目齐全,可+急 +3 pnpwoqbg8f 2026-02-17 3/150 2026-02-18 00:40 by tk2gfblvuz
[找工作] 售SCI一区文章,我:8 O5 51O 54,科目齐全,可+急 +3 pnpwoqbg8f 2026-02-17 4/200 2026-02-18 00:23 by tk2gfblvuz
[公派出国] 售SCI一区文章,我:8 O5 51O 54,科目齐全,可+急 +3 pnpwoqbg8f 2026-02-17 3/150 2026-02-17 23:40 by tk2gfblvuz
[基金申请] 基金正文30页指的是报告正文还是整个申请书 +3 successhe 2026-02-16 4/200 2026-02-17 20:56 by successhe
[基金申请] 今年春晚有几个节目很不错,点赞! +5 瞬息宇宙 2026-02-16 6/300 2026-02-17 12:49 by jymy19840415
[微米和纳米] 球磨粉体时遇到了大的问题,请指教! 10+3 6sbiam 2026-02-12 15/750 2026-02-16 15:03 by tgzxzqj
[基金申请] 过年走亲戚时感受到了所开私家车的鄙视链 +3 瞬息宇宙 2026-02-15 5/250 2026-02-16 14:23 by aspect3000
[基金申请] 情人节自我反思:在爱情中有过遗憾吗? +4 瞬息宇宙 2026-02-15 5/250 2026-02-15 22:28 by baiboxie
[硕博家园] 江汉大学解明教授课题组招博士研究生/博士后 +3 cleverlyy 2026-02-12 3/150 2026-02-12 21:02 by qsdf1
信息提示
请填处理意见