版块导航
正在加载中...
客户端APP下载
论文辅导
申博辅导
登录
注册
帖子
帖子
用户
本版
应《网络安全法》要求,自2017年10月1日起,未进行实名认证将不得使用互联网跟帖服务。为保障您的帐号能够正常使用,请尽快对帐号进行手机号验证,感谢您的理解与支持!
24小时热门版块排行榜
>
论坛更新日志
(1915)
>
虫友互识
(112)
>
导师招生
(26)
>
休闲灌水
(25)
>
文献求助
(19)
>
考博
(18)
>
论文投稿
(13)
>
博后之家
(11)
>
论文道贺祈福
(10)
>
基金申请
(10)
>
硕博家园
(10)
>
公派出国
(10)
>
考研
(10)
>
分子模拟
(8)
>
找工作
(8)
>
招聘信息布告栏
(6)
小木虫论坛-学术科研互动平台
»
材料区
»
微米和纳米
»
合成表征
»
关于银簇或银量子点的荧光谱
2
1/1
返回列表
查看: 542 | 回复: 1
只看楼主
@他人
存档
新回复提醒
(忽略)
收藏
在APP中查看
zzwaif
银虫
(初入文坛)
应助: 1
(幼儿园)
金币: 252
帖子: 6
在线: 12.6小时
虫号: 3450429
注册: 2014-09-30
[
求助
]
关于银簇或银量子点的荧光谱
已有1人参与
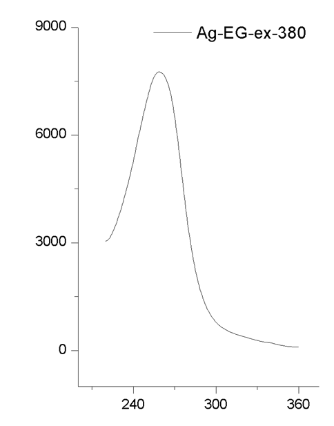
有没有哪位知道在260左右激发,380出峰的有关银物质,是什么状态的银物质。不胜感激。。。。。。
380nm发射谱
回复此楼
» 猜你喜欢
请问对标matlab的开源软件octave的网站https://octave.org为什么打不开?
已经有1人回复
求助两种BiOBr晶体的CIF文件(卡片号为JCPDS 09-0393与JCPDS 01-1004 )
已经有0人回复
金属材料论文润色/翻译怎么收费?
已经有97人回复
哈尔滨工程大学材化学院国家级青年人才-26年硕士招生
已经有0人回复
求助Fe-TCPP、Zn-TCPP的CIF文件,或者CCDC号
已经有0人回复
河北大学-26年秋季入学申请考核制-化学博士1名
已经有0人回复
XPS/?λXPS
已经有0人回复
» 本主题相关价值贴推荐,对您同样有帮助:
关于碳量子点的荧光寿命,求大神帮忙!!
已经有11人回复
量子点——新型荧光标记材料
已经有0人回复
量子点荧光光谱表征出现一个随激发波长改变的发射峰
已经有14人回复
请问有没有办法一锅合成同激发不同发射的银纳米簇啊?
已经有17人回复
量子点荧光淬灭
已经有7人回复
请大家帮忙看下银纳米簇在不同激发波长下的发射峰,请问是荧光峰吗?
已经有32人回复
量子点荧光量子产率计算
已经有5人回复
碳量子点 荧光增强 求助
已经有17人回复
纳米银的荧光效应
已经有8人回复
关于量子点的荧光
已经有9人回复
量子点荧光的发光机理?
已经有3人回复
量子点荧光下降
已经有4人回复
量子点荧光强度连续下降
已经有16人回复
量子点的荧光光谱峰有两个,是什么原因??
已经有31人回复
怎样降低量子点的荧光光谱半高宽,谢谢大家
已经有15人回复
量子点纳米颗粒荧光效应方面求助
已经有22人回复
量子点荧光强度的影响因素
已经有6人回复
纳米金猝灭量子点及荧光染料的问题
已经有11人回复
【请教】量子点 紫外和荧光光谱
已经有26人回复
【请教】量子点的吸收光谱和荧光光谱
已经有5人回复
【求助】量子点荧光的量子产率多高是好的?
已经有7人回复
【请教】关于量子点荧光
已经有4人回复
【讨论】纳米银为啥会有荧光光谱呢?
已经有8人回复
【请教】量子点的荧光稳定吗
已经有4人回复
1楼
2014-11-28 14:41:53
已阅
回复此楼
关注TA
给TA发消息
送TA红花
TA的回帖
robinsonguo
木虫
(著名写手)
应助: 23
(小学生)
金币: 3405.3
散金: 780
红花: 6
帖子: 1265
在线: 5420.3小时
虫号: 325919
注册: 2007-03-17
性别: GG
专业: 无机非金属类光电信息与功
【答案】应助回帖
感谢参与,应助指数 +1
可能是Ag+的发光。参考这篇文献
http://course.zjnu.cn/guohai/publication/47.pdf
赞
一下
(1人)
回复此楼
2楼
2014-11-28 18:29:47
已阅
回复此楼
关注TA
给TA发消息
送TA红花
TA的回帖
相关版块跳转
材料综合
材料工程
微米和纳米
晶体
金属
无机非金属
生物材料
功能材料
复合材料
我要订阅楼主
学员cFUjA9
的主题更新
2
1/1
返回列表
如果回帖内容含有宣传信息,请如实选中。否则帐号将被全论坛禁言
普通表情
龙
兔
虎
猫
百度网盘
|
360云盘
|
千易网盘
|
华为网盘
在新窗口页面中打开自己喜欢的网盘网站,将文件上传后,然后将下载链接复制到帖子内容中就可以了。
信息提示
关闭
请填处理意见
关闭
确定