版块导航
正在加载中...
客户端APP下载
论文辅导
申博辅导
登录
注册
帖子
帖子
用户
本版
应《网络安全法》要求,自2017年10月1日起,未进行实名认证将不得使用互联网跟帖服务。为保障您的帐号能够正常使用,请尽快对帐号进行手机号验证,感谢您的理解与支持!
24小时热门版块排行榜
>
论坛更新日志
(515)
>
虫友互识
(53)
>
论文道贺祈福
(37)
>
导师招生
(17)
>
考博
(16)
>
硕博家园
(8)
>
教师之家
(7)
>
论文投稿
(7)
>
招聘信息布告栏
(5)
>
公派出国
(5)
>
基金申请
(4)
>
博后之家
(3)
>
文献求助
(3)
>
考研
(3)
>
标准求助
(2)
>
标准与专利
(2)
小木虫论坛-学术科研互动平台
»
化学化工区
»
电化学
»
电化基础
»
循环伏安曲线问题
7
1/1
返回列表
查看: 1056 | 回复: 6
只看楼主
@他人
存档
新回复提醒
(忽略)
收藏
在APP中查看
sunziqiao
金虫
(小有名气)
应助: 6
(幼儿园)
金币: 837
红花: 2
帖子: 142
在线: 65小时
虫号: 2248419
注册: 2013-01-18
性别:
MM
专业: 分析仪器与试剂
[
求助
]
循环伏安曲线问题
已有1人参与
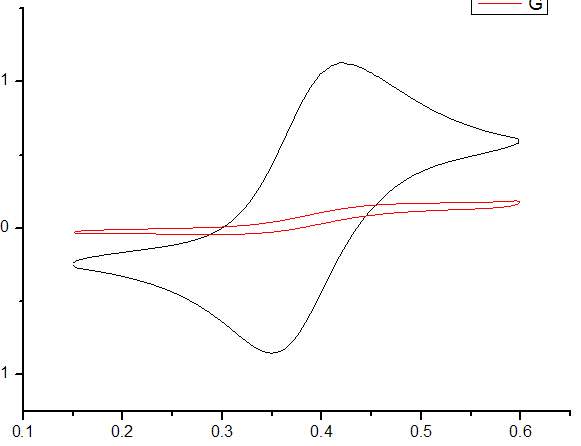
请问哪位知道:我这两条循环伏安曲线分别是第一圈和第500圈,第一圈比较正常,可是为什么第500圈的峰电流差值这么小了呢?扫速什么的都没变啊
M]66]1KXI[YBR3D74`UHA)A.jpg
回复此楼
» 猜你喜欢
海南师范大学2026年博士研究生招收 (在职想提升学历人员可报考) 申请考核制
已经有0人回复
锂离子电池循环寿命衰减过快,求机理分析与改进思路
已经有2人回复
分析化学论文润色/翻译怎么收费?
已经有199人回复
求博导收留
已经有6人回复
CSC & MSCA 博洛尼亚大学能源材料课题组博士/博士后招生|MSCA经费充足、排名优
已经有6人回复
德国Karlsruhe Institute of Technology招收电化学储能及联合培养CSC博士等
已经有20人回复
德国Karlsruhe Institute of Technology招收电化学储能及联合培养CSC博士
已经有22人回复
德国Karlsruhe Institute of Technology招收电化学储能及联合培养CSC博士
已经有1人回复
固态锂金属电池迁移数计算求助
已经有1人回复
荷兰奈梅亨大学赵文博与Galimberti课题组招收理论计算CSC博士 2000 欧元/月+房补
已经有0人回复
» 本主题相关价值贴推荐,对您同样有帮助:
请大家帮忙看一个循环伏安曲线~
已经有9人回复
关于循环伏安曲线不能闭合
已经有9人回复
循环伏安曲线的对称性代表什么?
已经有5人回复
循环伏安曲线围成的积分面积有单位吗?
已经有8人回复
循环伏安曲线图的分析!
已经有12人回复
如何看循环伏安曲线图啊?
已经有6人回复
循环伏安曲线图分析
已经有8人回复
循环伏安曲线的析氢峰的问题
已经有4人回复
关于quiet time 对循环伏安曲线的影响
已经有5人回复
循环伏安曲线的疑问
已经有6人回复
我的循环伏安曲线(CV)为什么多出一个峰来
已经有25人回复
循环伏安曲线中得曲线为什么会是波浪形的而不是比较平滑的对称峰
已经有4人回复
请教循环伏安曲线一个问题
已经有10人回复
求非闭合循环伏安曲线积分问题
已经有4人回复
循环伏安曲线反应区不成形的问题
已经有7人回复
请教一个循环伏安曲线
已经有12人回复
origin 7.5 处理循环伏安曲线的问题
已经有14人回复
【求助】怎么分析循环伏安曲线
已经有12人回复
【求助】极化曲线与循环伏安的扫速问题
已经有7人回复
【求助】循环伏安曲线分析
已经有20人回复
【求助】循环伏安曲线
已经有16人回复
求助 循环伏安曲线
已经有21人回复
1楼
2014-06-01 20:44:45
已阅
回复此楼
关注TA
给TA发消息
送TA红花
TA的回帖
phross
至尊木虫
(著名写手)
应助: 45
(小学生)
金币: 14396.7
散金: 141
红花: 5
帖子: 2533
在线: 583.9小时
虫号: 61480
注册: 2005-03-12
性别: GG
专业: 生化分析及生物传感
【答案】应助回帖
感谢参与,应助指数 +1
内容已删除
赞
一下
回复此楼
2楼
2014-06-02 17:11:24
已阅
回复此楼
关注TA
给TA发消息
送TA红花
TA的回帖
sunziqiao
金虫
(小有名气)
应助: 6
(幼儿园)
金币: 837
红花: 2
帖子: 142
在线: 65小时
虫号: 2248419
注册: 2013-01-18
性别:
MM
专业: 分析仪器与试剂
引用回帖:
2楼
:
Originally posted by
phross
at 2014-06-02 17:11:24
你做的修饰电极,还是用裸电极?扫描的铁氰化钾,好像电位又不对,楼主详细说明白实验条件吧,否则怎么分析呢?
我用的是裸金电极,参比电极是自制的,扫描的是乙腈中的二茂铁甲醇,目的就是看自制电极的性能。谢谢啦
赞
一下
回复此楼
3楼
2014-06-02 18:27:20
已阅
回复此楼
关注TA
给TA发消息
送TA红花
TA的回帖
phross
至尊木虫
(著名写手)
应助: 45
(小学生)
金币: 14396.7
散金: 141
红花: 5
帖子: 2533
在线: 583.9小时
虫号: 61480
注册: 2005-03-12
性别: GG
专业: 生化分析及生物传感
【答案】应助回帖
★ ★ ★ ★ ★
sunziqiao: 金币+5,
★★★
很有帮助
2014-06-10 08:50:16
1. 自制的参比电极性能不好;
2. 金电极也没磨好。
赞
一下
回复此楼
4楼
2014-06-10 00:21:39
已阅
回复此楼
关注TA
给TA发消息
送TA红花
TA的回帖
yajing.0816
铁杆木虫
(小有名气)
应助: 18
(小学生)
金币: 8282.5
红花: 2
帖子: 207
在线: 483.1小时
虫号: 1385406
注册: 2011-08-31
性别:
MM
专业: 电化学分析
衰减太快了
回复此楼
5楼
2014-06-10 08:58:56
已阅
回复此楼
关注TA
给TA发消息
送TA红花
TA的回帖
sunziqiao
金虫
(小有名气)
应助: 6
(幼儿园)
金币: 837
红花: 2
帖子: 142
在线: 65小时
虫号: 2248419
注册: 2013-01-18
性别:
MM
专业: 分析仪器与试剂
引用回帖:
5楼
:
Originally posted by
yajing.0816
at 2014-06-10 08:58:56
衰减太快了
什么意思?
回复此楼
6楼
2014-06-10 09:34:14
已阅
回复此楼
关注TA
给TA发消息
送TA红花
TA的回帖
yajing.0816
铁杆木虫
(小有名气)
应助: 18
(小学生)
金币: 8282.5
红花: 2
帖子: 207
在线: 483.1小时
虫号: 1385406
注册: 2011-08-31
性别:
MM
专业: 电化学分析
引用回帖:
6楼
:
Originally posted by
sunziqiao
at 2014-06-10 09:34:14
什么意思?
性能不好,衰减厉害吧。
赞
一下
回复此楼
7楼
2014-06-10 11:29:10
已阅
回复此楼
关注TA
给TA发消息
送TA红花
TA的回帖
相关版块跳转
有机交流
有机资源
高分子
无机/物化
分析
催化
工艺技术
化工设备
石油化工
精细化工
电化学
环境
SciFinder/Reaxys
我要订阅楼主
sunziqiao
的主题更新
7
1/1
返回列表
如果回帖内容含有宣传信息,请如实选中。否则帐号将被全论坛禁言
普通表情
龙
兔
虎
猫
百度网盘
|
360云盘
|
千易网盘
|
华为网盘
在新窗口页面中打开自己喜欢的网盘网站,将文件上传后,然后将下载链接复制到帖子内容中就可以了。
信息提示
关闭
请填处理意见
关闭
确定