| ²é¿´: 2824 | »Ø¸´: 2 | ||
cyq123Òø³æ (³õÈëÎÄ̳)
|
[ÇóÖú]
ÈçºÎ»æÖƶþÔªº¯ÊýµÄͼÏñ ÒÑÓÐ2È˲ÎÓë
|
|
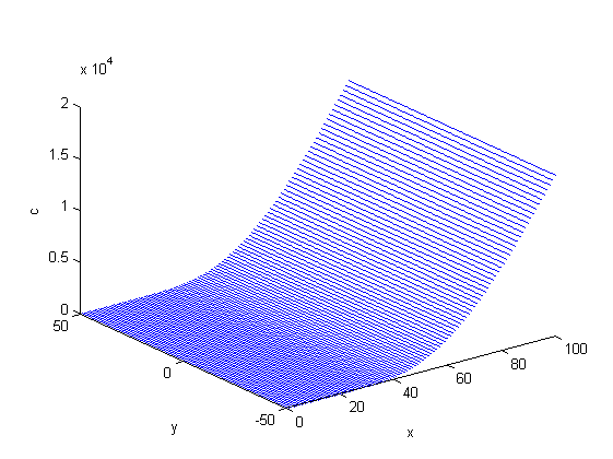
ÎÒÏë»æÖÆÕâ¸öº¯ÊýµÄÇúÃæÍ¼ÏñÒÔ¼°µÈ¸ßÏßͼ µ«ÊÇ×Ô¼ºÔËÐÐÁ˰ëÌ춼û½á¹û Çó¸÷λ´óÉñ C£¨x,y£©=3.44*10.^(6)*x.^(-0.5)*exp(-(y.^2)/(2.72*x)) xȡֵ0£º100 XȡֵԽ´óÔ½ºÃ yȡֵ-50:50 лл¸÷λ ¡¤¡¤¡¤¡¤ |
» ²ÂÄãϲ»¶
0856µ÷¼Á£¬ÊÇѧУ¾ÍÈ¥
ÒѾÓÐ7È˻ظ´
0817 »¯Ñ§¹¤³Ì 299·ÖÇóµ÷¼Á ÓпÆÑоÀú ÓжþÇøÎÄÕÂ
ÒѾÓÐ14È˻ظ´
É격26Äê
ÒѾÓÐ3È˻ظ´
Ò»Ö¾Ô¸¼ªÁÖ´óѧ²ÄÁÏѧ˶321Çóµ÷¼Á
ÒѾÓÐ10È˻ظ´
0703»¯Ñ§µ÷¼Á £¬Áù¼¶Òѹý£¬ÓпÆÑоÀú
ÒѾÓÐ12È˻ظ´
294Çóµ÷¼Á²ÄÁÏÓ뻯¹¤×¨Ë¶
ÒѾÓÐ13È˻ظ´
288Çóµ÷¼Á
ÒѾÓÐ14È˻ظ´
307Çóµ÷¼Á
ÒѾÓÐ8È˻ظ´
Ò»Ö¾Ô¸ÄϾ©Àí¹¤´óѧ085701×ÊÔ´Óë»·¾³302·ÖÇóµ÷¼Á
ÒѾÓÐ5È˻ظ´
288Çóµ÷¼Á£¬Ò»Ö¾Ô¸»ªÄÏÀí¹¤´óѧ071005
ÒѾÓÐ5È˻ظ´
» ±¾Ö÷ÌâÏà¹Ø¼ÛÖµÌùÍÆ¼ö£¬¶ÔÄúͬÑùÓаïÖú:
ÈçºÎ´Óº¯ÊýͼÏñÖÐÌáÈ¡ÊýÖµ£¬ÔÚÄâºÏÔº¯Êý£¿
ÒѾÓÐ3È˻ظ´
Õâ¸ö¶þÔªº¯ÊýµÄ¼«ÏÞÔõôÇó
ÒѾÓÐ4È˻ظ´
Òþº¯Êýת»»ÎªÏÔº¯Êý
ÒѾÓÐ5È˻ظ´
Ö¤Ã÷¶þÔªº¯ÊýµÄ¼«ÏÞ
ÒѾÓÐ11È˻ظ´
ÇóÖú¶þÔªº¯ÊýµÄ×îС¶þ³Ë·¨Çó½â
ÒѾÓÐ6È˻ظ´
ÓÃMatlab »æÖƶ¯Ì¬º¯ÊýͼÏñ£¿£¿£¿
ÒѾÓÐ8È˻ظ´
ÇóÖú¸ÃͼÐÎÓÃʲôº¯ÊýÇúÏßÄâºÏ£¬
ÒѾÓÐ3È˻ظ´
¶þÔªº¯Êý¼«ÖµÇó½â
ÒѾÓÐ5È˻ظ´
ÔõÑùÓÃmatlab»òÕ߯äËûÈí¼þ×÷¶þÔª¶þ´Îº¯ÊýµÄÈýάÇúÃæÍ¼
ÒѾÓÐ6È˻ظ´
¶þÔªº¯ÊýÆ«µ¼´æÔÚ£¬ÊDz»ÊǺ¯Êý¾ÍÁ¬Ðø
ÒѾÓÐ35È˻ظ´
C++ÖÐʵÏÖ¸´ÔÓ¶þÔªº¯ÊýÇúÏß
ÒѾÓÐ8È˻ظ´
ÇóÖú£ºMatlabÖÐÈçºÎ»æÖÆÈýάÒþº¯ÊýͼÏñ
ÒѾÓÐ20È˻ظ´
Çó½â¶þÔªÔº¯Êý
ÒѾÓÐ3È˻ظ´
Çómatlab¸ßÊÖ°ïæ»¸´ÔÓº¯ÊýµÄº¯ÊýͼÏñ
ÒѾÓÐ6È˻ظ´
ÖªµÀ¶þÔªº¯Êýf=f(x,y)£¬Ôõô×÷µÈ¸ßÏßͼ£¿Í¼¼û¸½Í¼
ÒѾÓÐ2È˻ظ´
¶þÔªÃݺ¯Êý²ÎÊýÇó½â
ÒѾÓÐ10È˻ظ´
ÒÑÖªx£¬y£¬zºÍZÓëx¡¢yµÄº¯Êý£¬Çó¸ßÊÖ»ÈýάÇúÃæÍ¼
ÒѾÓÐ4È˻ظ´
alorsmail
Ìú¸Ëľ³æ (ÖøÃûдÊÖ)
- Ó¦Öú: 52 (³õÖÐÉú)
- ½ð±Ò: 7398.3
- ºì»¨: 41
- Ìû×Ó: 2104
- ÔÚÏß: 237Сʱ
- ³æºÅ: 2537936
- ×¢²á: 2013-07-09
- רҵ: ϵͳÉúÎïѧ
¡¾´ð°¸¡¿Ó¦Öú»ØÌû
¡ï ¡ï ¡ï ¡ï ¡ï ¡ï ¡ï ¡ï ¡ï ¡ï
¸Ðл²ÎÓ룬ӦÖúÖ¸Êý +1
cyq123: ½ð±Ò+10, ¡ïÓаïÖú, лÀ²¡¤¡¤²»ÊÇÕâ¸öÚÀ¡¤¡¤¡¤¡¤Âé·³ÄãÁË 2014-04-26 22:11:20
¸Ðл²ÎÓ룬ӦÖúÖ¸Êý +1
cyq123: ½ð±Ò+10, ¡ïÓаïÖú, лÀ²¡¤¡¤²»ÊÇÕâ¸öÚÀ¡¤¡¤¡¤¡¤Âé·³ÄãÁË 2014-04-26 22:11:20
2Â¥2014-04-26 13:35:38
ju5200
ľ³æ (ÕýʽдÊÖ)
- Ó¦Öú: 78 (³õÖÐÉú)
- ½ð±Ò: 1778.6
- É¢½ð: 163
- ºì»¨: 12
- Ìû×Ó: 511
- ÔÚÏß: 65.2Сʱ
- ³æºÅ: 1734187
- ×¢²á: 2012-04-03
- ÐÔ±ð: GG
- רҵ: Äý¾Û̬ÎïÐÔ II £ºµç×ӽṹ
¡¾´ð°¸¡¿Ó¦Öú»ØÌû
¡ï ¡ï ¡ï ¡ï ¡ï ¡ï ¡ï ¡ï ¡ï ¡ï ¡ï ¡ï ¡ï ¡ï ¡ï ¡ï ¡ï ¡ï ¡ï ¡ï ¡ï ¡ï ¡ï ¡ï ¡ï ¡ï ¡ï ¡ï ¡ï ¡ï ¡ï ¡ï ¡ï ¡ï ¡ï ¡ï ¡ï ¡ï ¡ï ¡ï
¸Ðл²ÎÓ룬ӦÖúÖ¸Êý +1
cyq123: ½ð±Ò+40, ¡ï¡ï¡ï¡ï¡ï×î¼Ñ´ð°¸, лл¡¤¡¤¾ÍÊÇÕâ¸ö ¡¤¡¤¡¤ 2014-04-26 22:11:46
¸Ðл²ÎÓ룬ӦÖúÖ¸Êý +1
cyq123: ½ð±Ò+40, ¡ï¡ï¡ï¡ï¡ï×î¼Ñ´ð°¸, лл¡¤¡¤¾ÍÊÇÕâ¸ö ¡¤¡¤¡¤ 2014-04-26 22:11:46
|
´úÂëÈçÏ£º clear all; clc; [x,y] = meshgrid(0:1:100,-50:1:50); z=3.44*10^6*x.^(-0.5).*exp(-(y.^2)./(2.72*x)); surf(x,y,z) [C,h] = contour(x,y,z,20); ½á¹ûÈçÏ£º µÈ¸ßÏßͼ Èýάͼ ÓÐÎÊÌâÎÒÃÇÔÙÌÖÂÛ |
3Â¥2014-04-26 18:51:46













»Ø¸´´ËÂ¥